Скачать ГОСТ 33510-2015 Топливо твердое из бытовых отходов. Методы подготовки образца для испытаний из лабораторной пробыДата актуализации: 01.01.2021
|
| Обозначение: | ГОСТ 33510-2015 |
| Обозначение англ: | GOST 33510-2015 |
| Статус: | введен впервые |
| Название рус.: | Топливо твердое из бытовых отходов. Методы подготовки образца для испытаний из лабораторной пробы |
| Название англ.: | Solid recovered fuels. Methods for the preparation of the test sample from the laboratory sample |
| Дата добавления в базу: | 01.02.2017 |
| Дата актуализации: | 01.01.2021 |
| Дата введения: | 01.01.2017 |
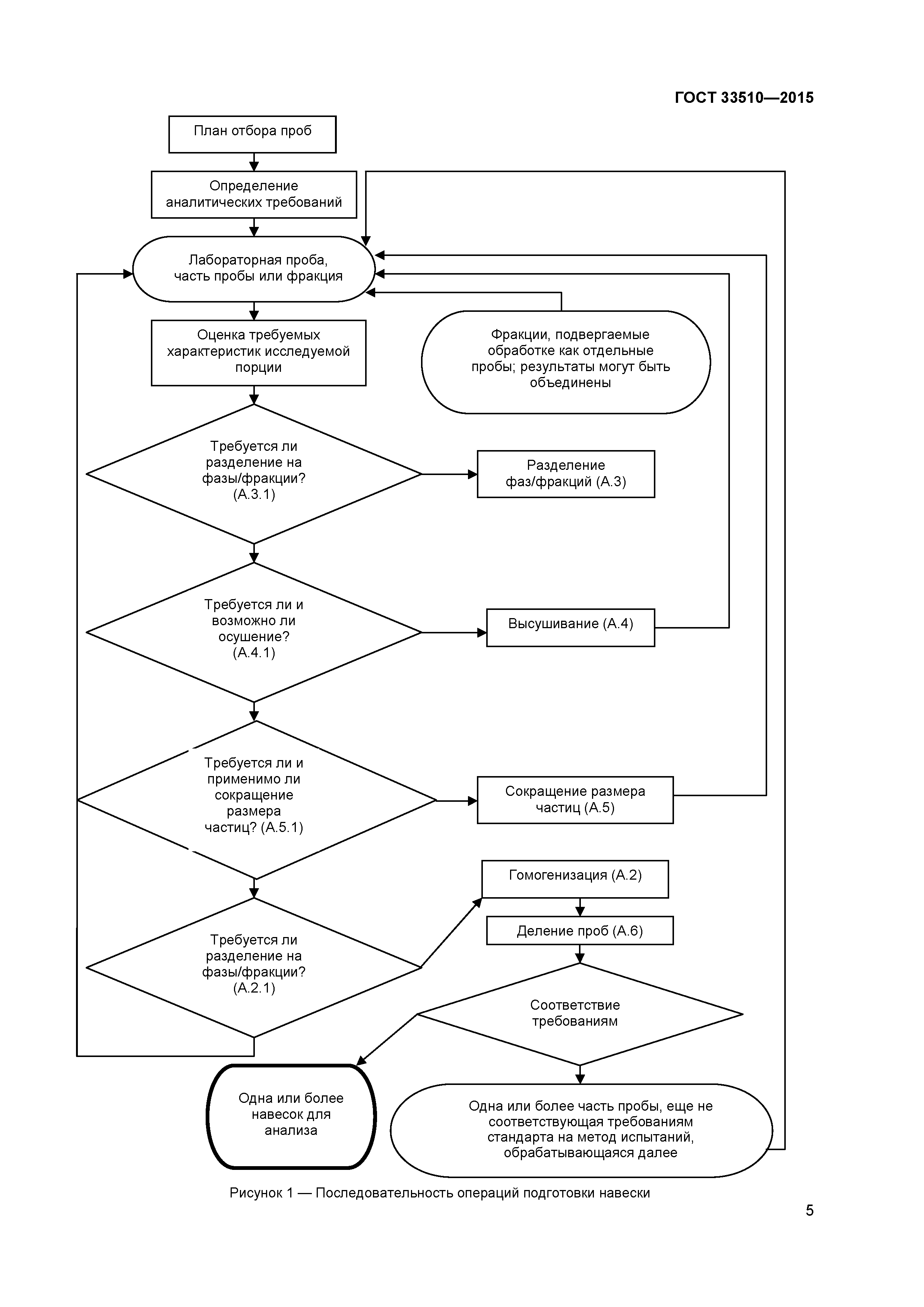
| Область применения: | Стандарт определяет последовательность операций для обеспечения представительности проб, отобранных в соответствии с планом отбора для физического и/или химического анализа. Данный стандарт определяет последовательность проводимых операций обработки лабораторной пробы для получения необходимой навески для проведения испытаний в дополнение к определенным требованиям анализа. |
| Оглавление: | 1 Область применения 2 Нормативные ссылки 3 Термины и определения 4 Требования безопасности 5 Сущность метода 6 Оборудование 7 Помехи и источники ошибок 8 Подготовка проб 9 Контроль качества 10 Протокол испытаний Приложение А (обязательное) Выбор метода подготовки проб Приложение В (справочное) Соотношение между минимальной массой точечных проб и размерами частиц Приложение С (справочное) Оборудование для обработки проб Приложение D (справочное) Характеристики лабораторной пробы для химического анализа твердого топлива из бытовых отходов Приложение Е (справочное) Результаты испытаний на надежность |
| Разработан: | ФГУП ВНИИ СМТ |
| Утверждён: | 29.09.2015 Межгосударственный Совет по стандартизации, метрологии и сертификации (Inter-Governmental Council on Standardization, Metrology, and Certification 80-П) 28.10.2015 Федеральное агентство по техническому регулированию и метрологии (1654-ст) |
| Издан: | Стандартинформ (2016 г. ) |
| Нормативные ссылки: |


























