Скачать ГОСТ 33522-2015 Ресурсосбережение. Упаковка. Специальные требования к минимизации, составу, изготовлению упаковкиДата актуализации: 01.01.2021
|
| Обозначение: | ГОСТ 33522-2015 |
| Обозначение англ: | GOST 33522-2015 |
| Статус: | введен впервые |
| Название рус.: | Ресурсосбережение. Упаковка. Специальные требования к минимизации, составу, изготовлению упаковки |
| Название англ.: | Resources saving. Packaging. Requirements specific to manufacturing, composition, manufacturing of packadge |
| Дата добавления в базу: | 01.02.2017 |
| Дата актуализации: | 01.01.2021 |
| Дата введения: | 01.08.2016 |
| Область применения: | Стандарт устанавливает требования, методы и методики оценки упаковки для минимизации массы/объема содержащихся в ней материалов, а также определяет границы для самостоятельных оценок степени выполнения установленных требований, в том числе к наличию и содержанию четырех тяжелых металлов (свинец, кадмий, ртуть и шестивалентный хром), упомянутых в статье 11 Директивы 94/62/ЕС [1]. Стандарт распространяется на этапы разработки и изготовления упаковки из любых веществ и материалов. |
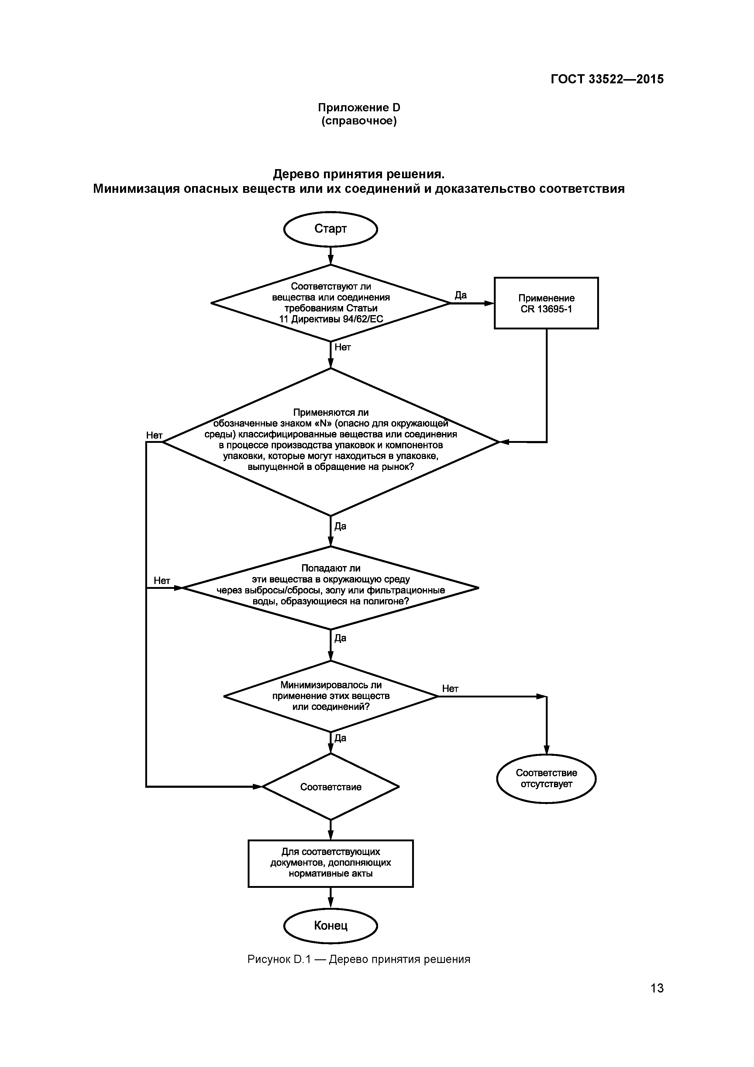
| Оглавление: | 1 Область применения 2 Нормативные ссылки 3 Термины и определения 4 Общие требования 5 Перечень основных критериев эффективности упаковки Приложение А (справочное) Руководящие принципы по применению настоящего стандарта при контрольных измерениях минимальных массы/объема упаковки Приложение В (справочное) Примеры доказательства соответствия массы/объема упаковки с использованием контрольных проверочных списков Приложение С (обязательное) Минимизация опасных веществ или их соединений и доказательство соответствия Приложение D (справочное) Дерево принятия решения. Минимизация опасных веществ или их соединений и доказательство соответствия Приложение ДА (справочное) Связь между настоящим стандартом и основными требованиями Директивы 94/62/ЕС Библиография |
| Разработан: | ФГУП ВНИИ СМТ |
| Утверждён: | 29.09.2015 Межгосударственный Совет по стандартизации, метрологии и сертификации (Inter-Governmental Council on Standardization, Metrology, and Certification 80-П) 12.11.2015 Федеральное агентство по техническому регулированию и метрологии (1767-ст) |
| Издан: | Стандартинформ (2016 г. ) |
| Нормативные ссылки: |
|


















