Скачать Правила установления требований к возмещению убытков при предоставлении земельного участка для строительства наемного дома коммерческого или социального использования

Дата актуализации: 01.01.2021

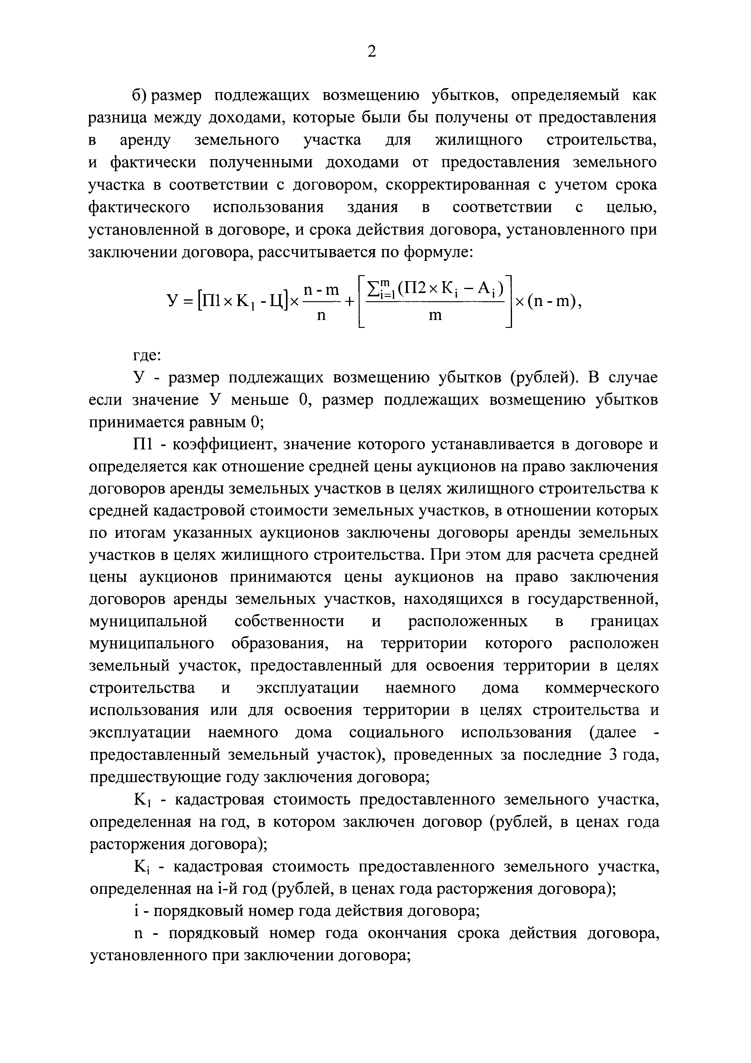
Правила установления требований к возмещению убытков при предоставлении земельного участка для строительства наемного дома коммерческого или социального использования

Статус:действует
Название рус.:Правила установления требований к возмещению убытков при предоставлении земельного участка для строительства наемного дома коммерческого или социального использования
Дата добавления в базу:12.02.2016
Дата актуализации:01.01.2021
Дата введения:05.01.2016
Область применения:Правила определяют порядок, в соответствии с которым в договоре об освоении территории в целях строительства и эксплуатации наемного дома социального использования или договоре об освоении территории в целях строительства и эксплуатации наемного дома коммерческого использования устанавливаются требования к возмещению, в том числе форме и размеру возмещения, убытков в форме упущенной выгоды от предоставления земельного участка для освоения территории в целях строительства и эксплуатации наемного дома коммерческого использования или для освоения территории в целях строительства и эксплуатации наемного дома социального использования и условия такого возмещения
Утверждён:23.12.2015 Правительство Российской Федерации (1413)
Издан: Официальный интернет-портал правовой информации (www.pravo.gov.ru) (от 28.12.2015 г. Номер опубликования: 0001201512280014)
Нормативные ссылки: