Скачать Планирование водопользования при орошении сельскохозяйственных культур. Инструктивно-методическое издание

Дата актуализации: 01.01.2021

Планирование водопользования при орошении сельскохозяйственных культур. Инструктивно-методическое издание

Статус:действует
Название рус.:Планирование водопользования при орошении сельскохозяйственных культур. Инструктивно-методическое издание
Название англ.:Planning of water use for crop irrigation
Дата добавления в базу:12.02.2016
Дата актуализации:01.01.2021
Область применения:Документ предназначен для оперативного планирования водопользования при орошении с учетом пространственно-временной изменчивости природно-климатических факторов. Предназначено для проектных и эксплуатационных организаций специализирующихся в области орошения сельскохозяйственных земель, сельскохозяйственных предприятий.
Оглавление:Введение
1. Информационные технология планирования водопользования в мелиорации
   1.1. Научно-технические разработки в области информационных технологий планирования водопользования
   1.2. Концепция совершенствования методов планирования орошения и водопользования
2. Методика планирования экологически безопасных режимов орошения
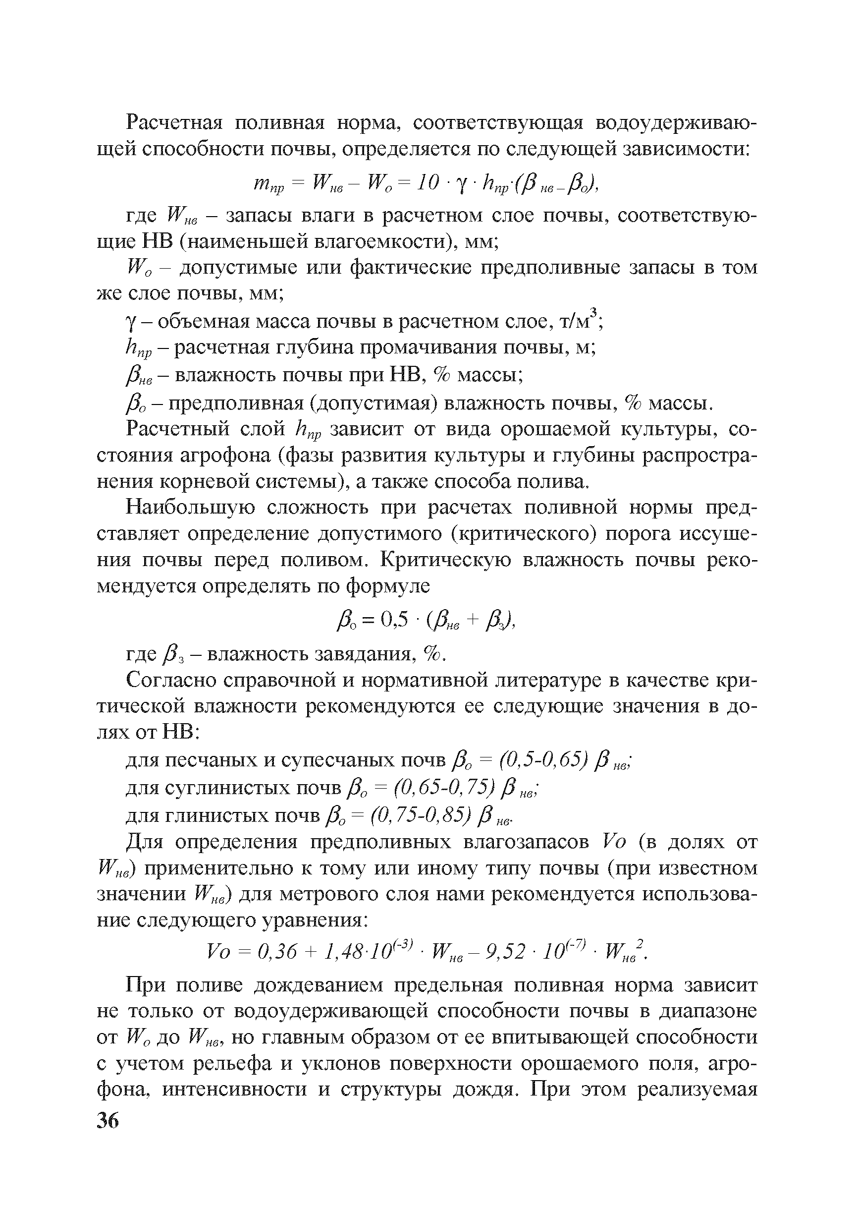
   2.1. Расчет режимов орошения по многолетним данным гидрометеорологических наблюдений
   2.2. Оперативное планирование режимов орошения
3. Прогноз изменения метеорологических параметров на основе моделирования внутригодового и среднемноголетнего распределения и оценка пространственно-временной изменчивости в многолетнем периоде
   3,1. Результаты исследований и прогноз изменения климата в многолетнем периоде
   3.2. Закономерности циклического характера динамики климатических факторов в многолетнем разрезе
4. Информационная база данных модели планирования экологически безопасных технологий орошения
   4.1. Информация для планирования режимов орошения
   4.2. База данных для расчета оросительных норм
5. Оперативное планирование поливов с учетом изменчивости гидрометеорологических условий
   5.1. Информационно-советующая система планирования водопользования. Основные компоненты ИСС
   5.2. Исходные требования к ИСС
   5.3. Компьютерная программа оперативного планирования поливов
6. Методические особенности нормирования орошения с учётом технологии и технических средств полива
7. Методика прогнозирования водопотребления и урожайности сельскохозяйственных культур на основе моделирования изменчивости гидрометеорологических условий
8. Оценка эколого-экономической эффективности технологий орошения
   8.1. Основные принципы оценки эколого-экономической эффективности
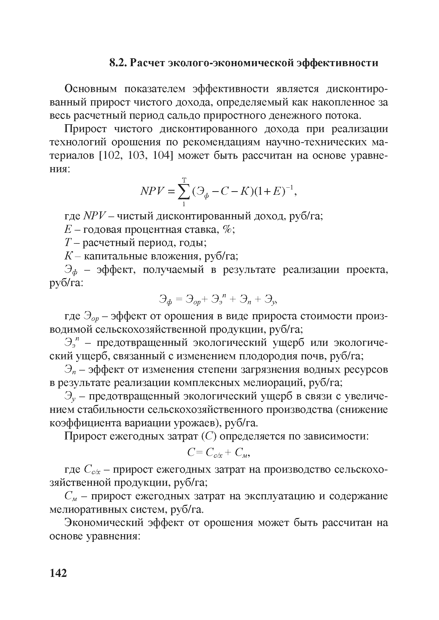
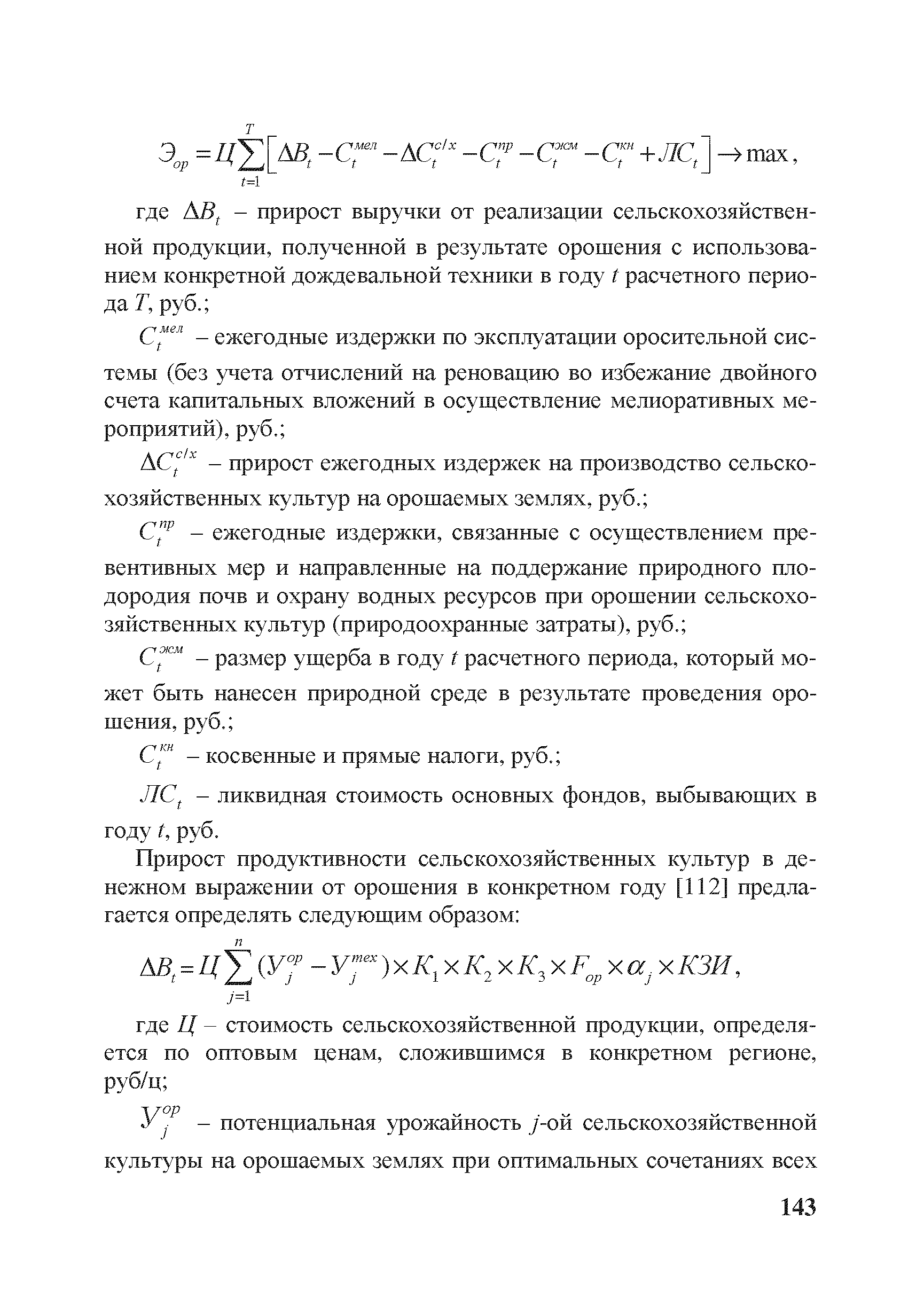
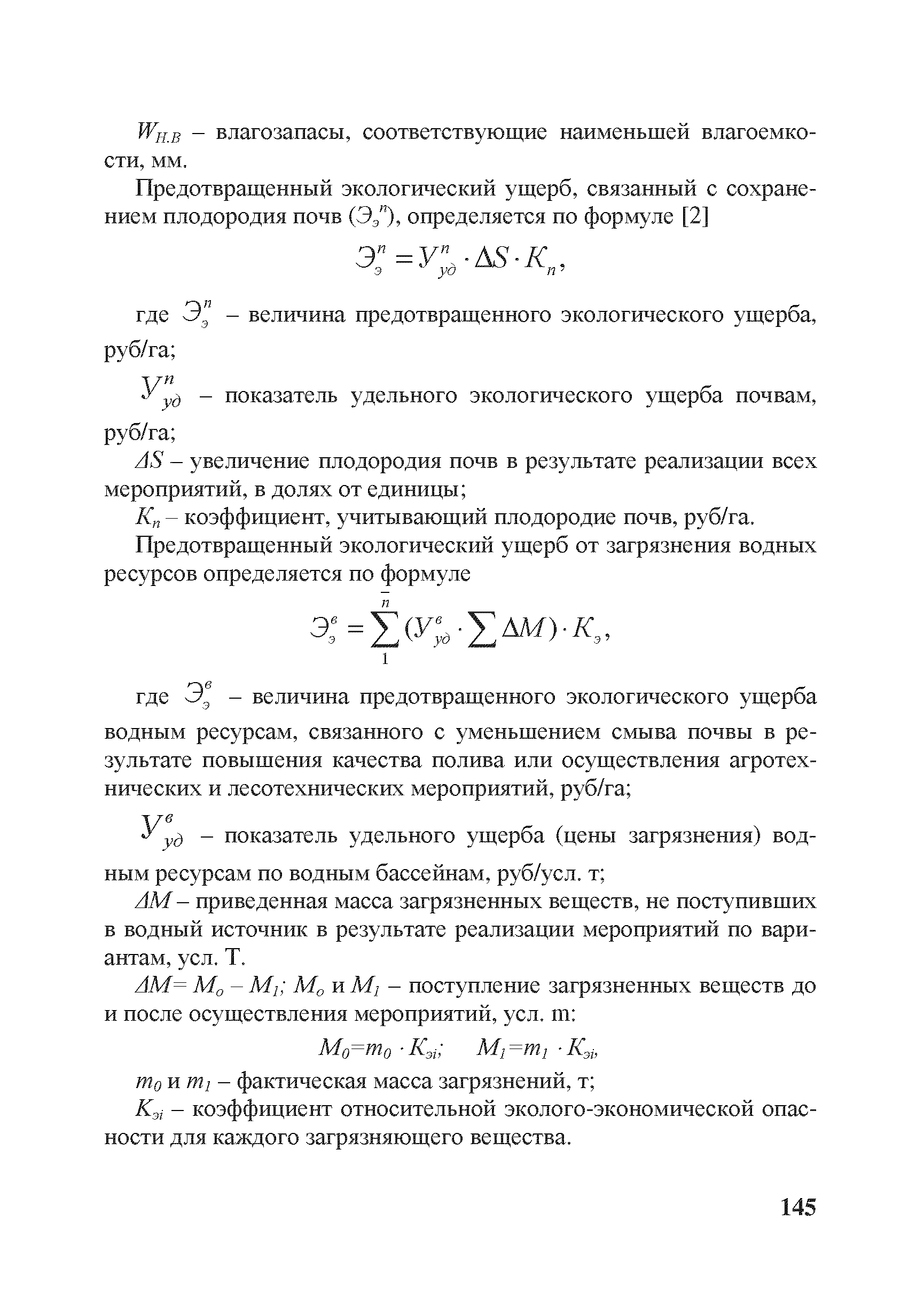
   8.2. Расчет эколого—экономической эффективности
   8.3. Учет факторов неопределенности и риска в расчетах эколого—экономической эффективности
Литература
Приложение А. Пример расчета
Разработан: ФГБНУ ВНИИ Радуга
Утверждён:11.07.2012 Минсельхоз России (Russian Federation Minselkhoz 5)
Издан: Минсельхоз России (2014 г. )