Скачать Методические указания по расчету количественных показателей инвестиционных программ сетевых организацийДата актуализации: 01.01.2021
Методические указания по расчету количественных показателей инвестиционных программ сетевых организаций| Статус: | действует | | Название рус.: | Методические указания по расчету количественных показателей инвестиционных программ сетевых организаций | | Дата добавления в базу: | 01.02.2017 | | Дата актуализации: | 01.01.2021 | | Дата введения: | 26.06.2016 | | Оглавление: | I. Общие положения II. Порядок расчета количественных показателей инвестиционной программы (проекта инвестиционной программы), характеризующих развитие электрической сети и (или) усиление существующей электрической сети, связанное с подключением новых потребителей III. Порядок расчета количественных показателей инвестиционной программы (проекта инвестиционной программы), характеризующих замещение (обновление) электрической сети и (или) повышение экономической эффективности (мероприятия направленные на снижение эксплуатационных затрат) оказания услуг в сфере электроэнергетики IV. Порядок расчета количественных показателей инвестиционной программы (проекта инвестиционной программы), характеризующих повышение надежности оказываемых услуг в сфере электроэнергетики V. Порядок расчета количественных показателей инвестиционной программы (проекта инвестиционной программы), характеризующих повышение качества оказываемых услуг в сфере электроэнергетики VI. Порядок расчета количественных показателей инвестиционной программы (проекта инвестиционной программы), характеризующих выполнение требований законодательства Российской Федерации, предписаний органов исполнительной власти, регламентов рынков электрической энергии VII. Порядок расчета количественных показателей инвестиционной программы (проекта инвестиционной программы), характеризующих обеспечение текущей деятельности в сфере электроэнергетики, в том числе развитие информационной инфраструктуры, хозяйственное обеспечение деятельности VIII. Порядок расчета количественных показателей инвестиционной программы (проекта инвестиционной программы), характеризующих инвестиции, связанные с деятельностью, не относящейся к сфере электроэнергетики | | Утверждён: | 14.03.2016 Министерство энергетики РФ (Russian Federation Ministry of Energy 177)
| | Издан: | Официальный интернет-портал правовой информации (www.pravo.gov.ru) (от 15.06.2016 г. Номер опубликования: 0001201606150050)
|
                               
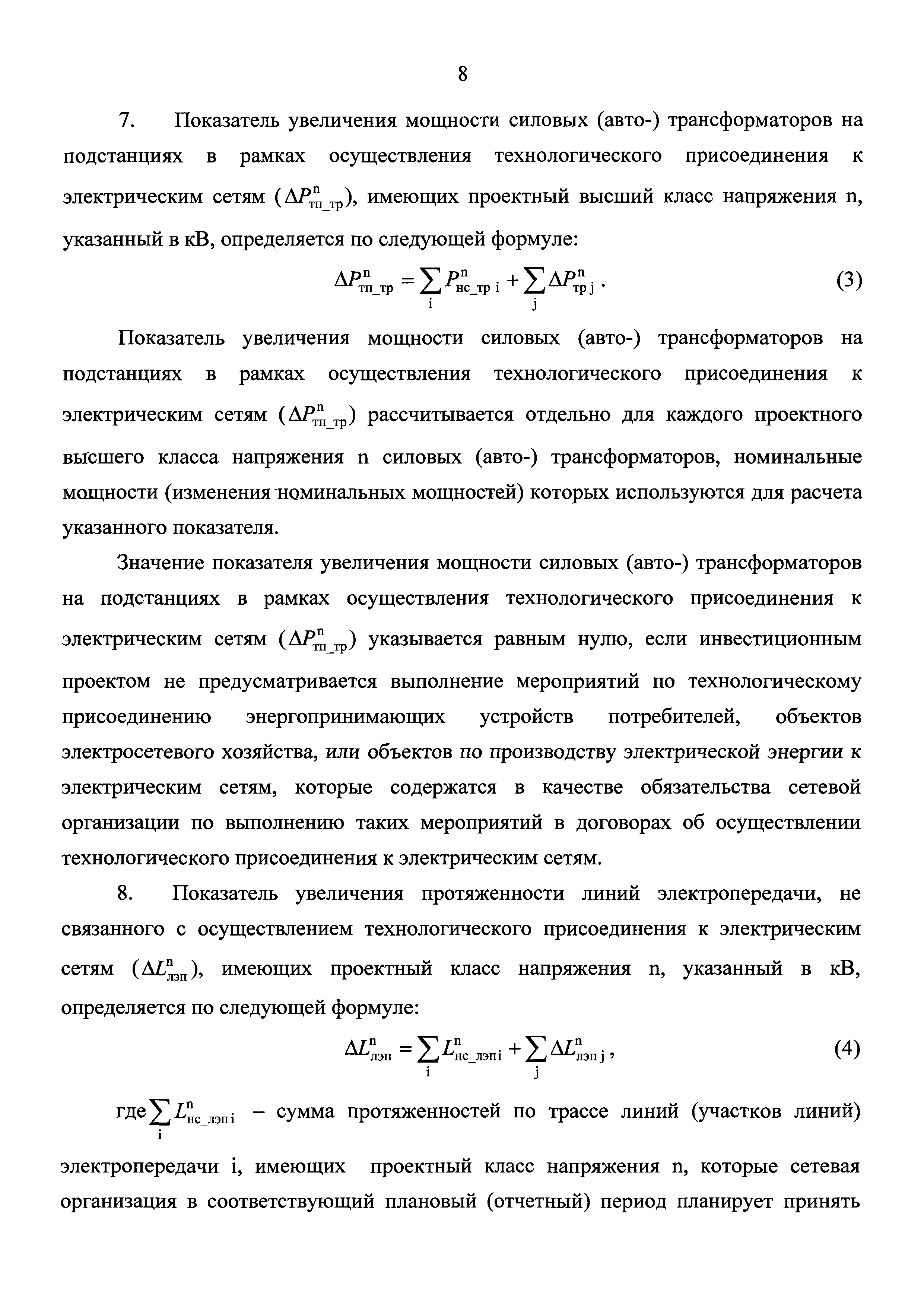
|