Скачать Определение фосфамида в молоке и тканях животных газожидкостной хроматографией

Дата актуализации: 01.01.2021

Определение фосфамида в молоке и тканях животных газожидкостной хроматографией

Статус:действует
Название рус.:Определение фосфамида в молоке и тканях животных газожидкостной хроматографией
Дата добавления в базу:01.02.2017
Дата актуализации:01.01.2021
Оглавление:Реактивы и растворы
Приборы и посуда
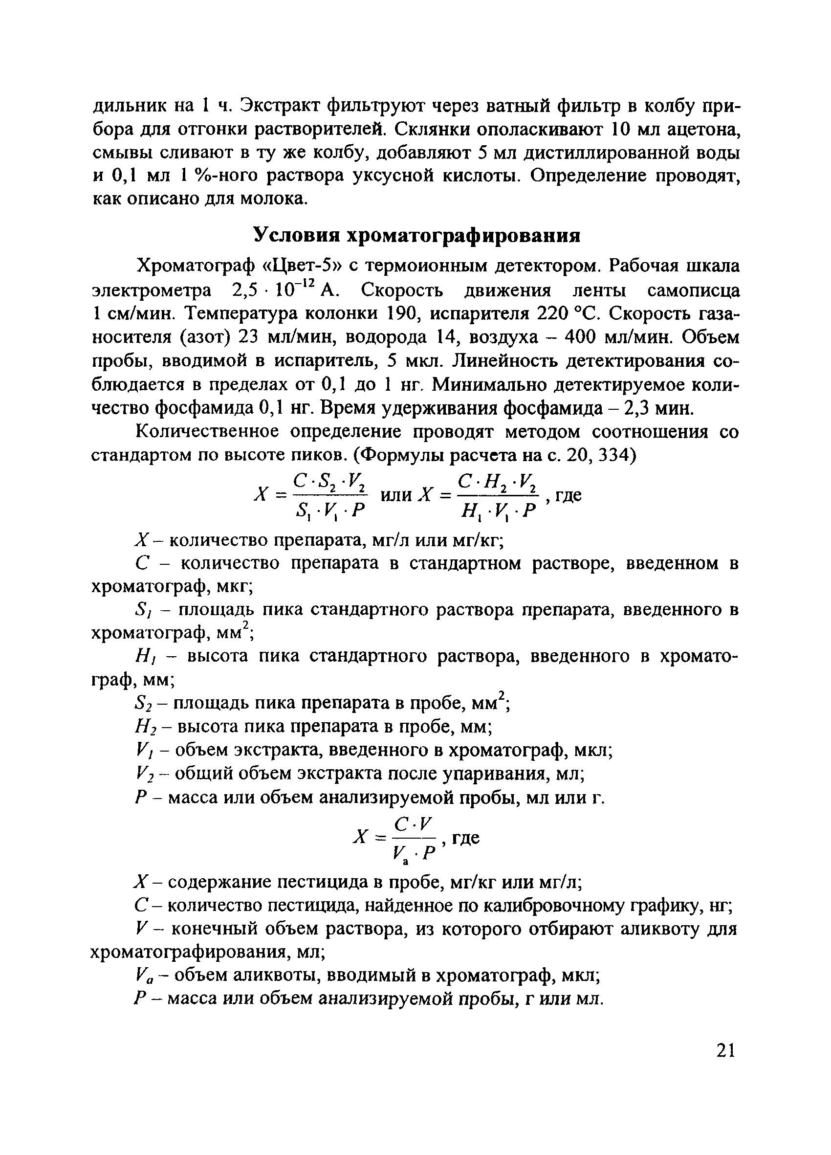
Условия хроматографирования
Разработан: ВНИИВС
Утверждён:31.07.1973 Минздрав СССР (USSR Minzdrav 1112-73)
Издан: Роспотребнадзор (2009 г. )