Скачать Временная инструкция по расчету крепи вертикальных шахтных стволов вне зоны существенного влияния очистных работ применительно к условиям типа Донбасса

Дата актуализации: 01.01.2021

Временная инструкция по расчету крепи вертикальных шахтных стволов вне зоны существенного влияния очистных работ применительно к условиям типа Донбасса

Статус:справочные материалы, мп, тпр
Название рус.:Временная инструкция по расчету крепи вертикальных шахтных стволов вне зоны существенного влияния очистных работ применительно к условиям типа Донбасса
Дата добавления в базу:01.02.2017
Дата актуализации:01.01.2021
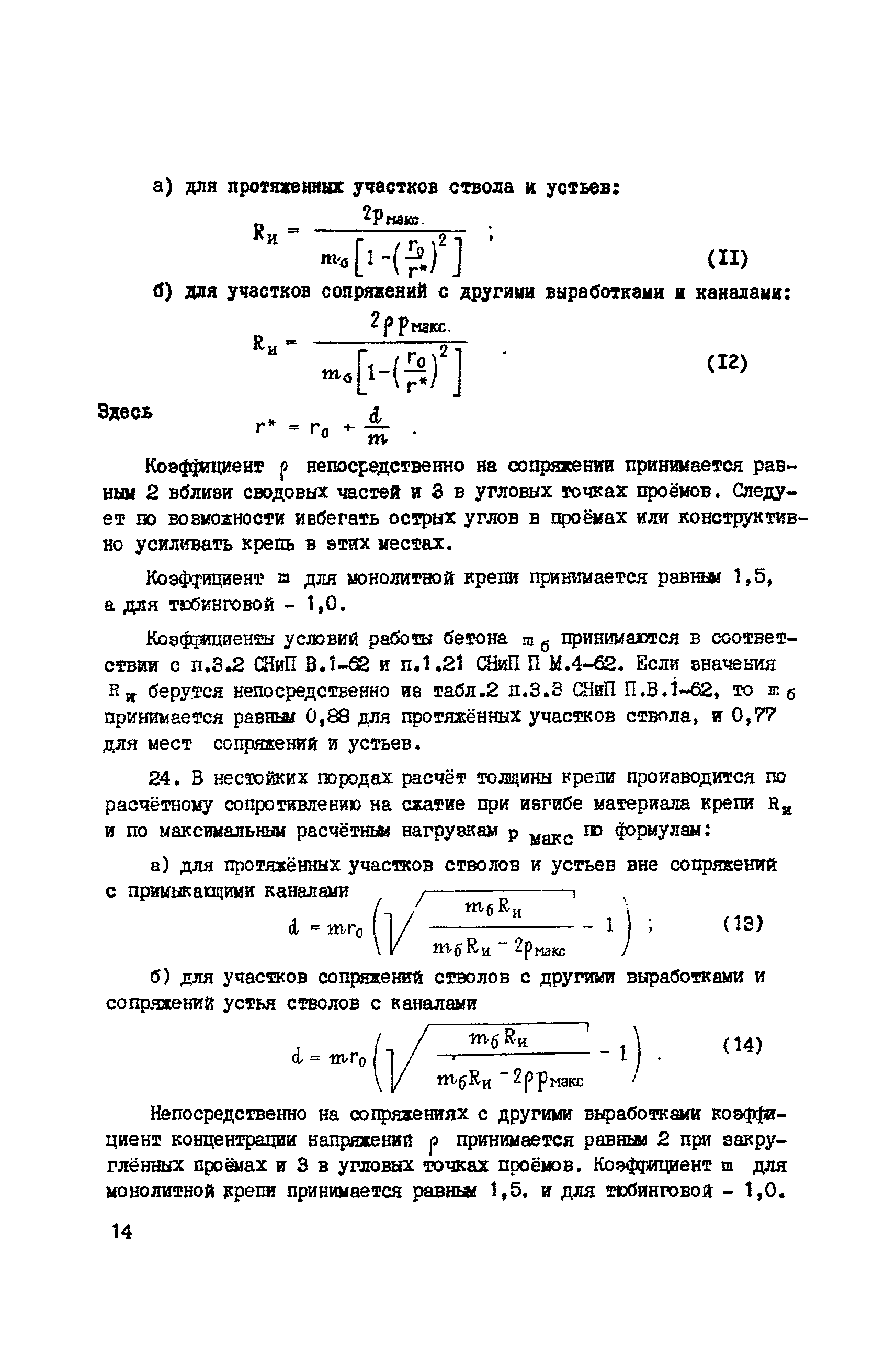
Область применения:Инструкция предусматривает определение толщины крепи стволов по нагрузкам со стороны горных пород на протяженных участках, в устьях и на сопряжениях в коренных породах и наносах.
Оглавление:Условные обозначения
I. Область применения
II. Общие положения
III. Проверка стойкости породных стенок ствола
IV. Расчетные нагрузки
   А. Участки в коренных породах
   Б. Участки в наносах или выветнелых корневых породах
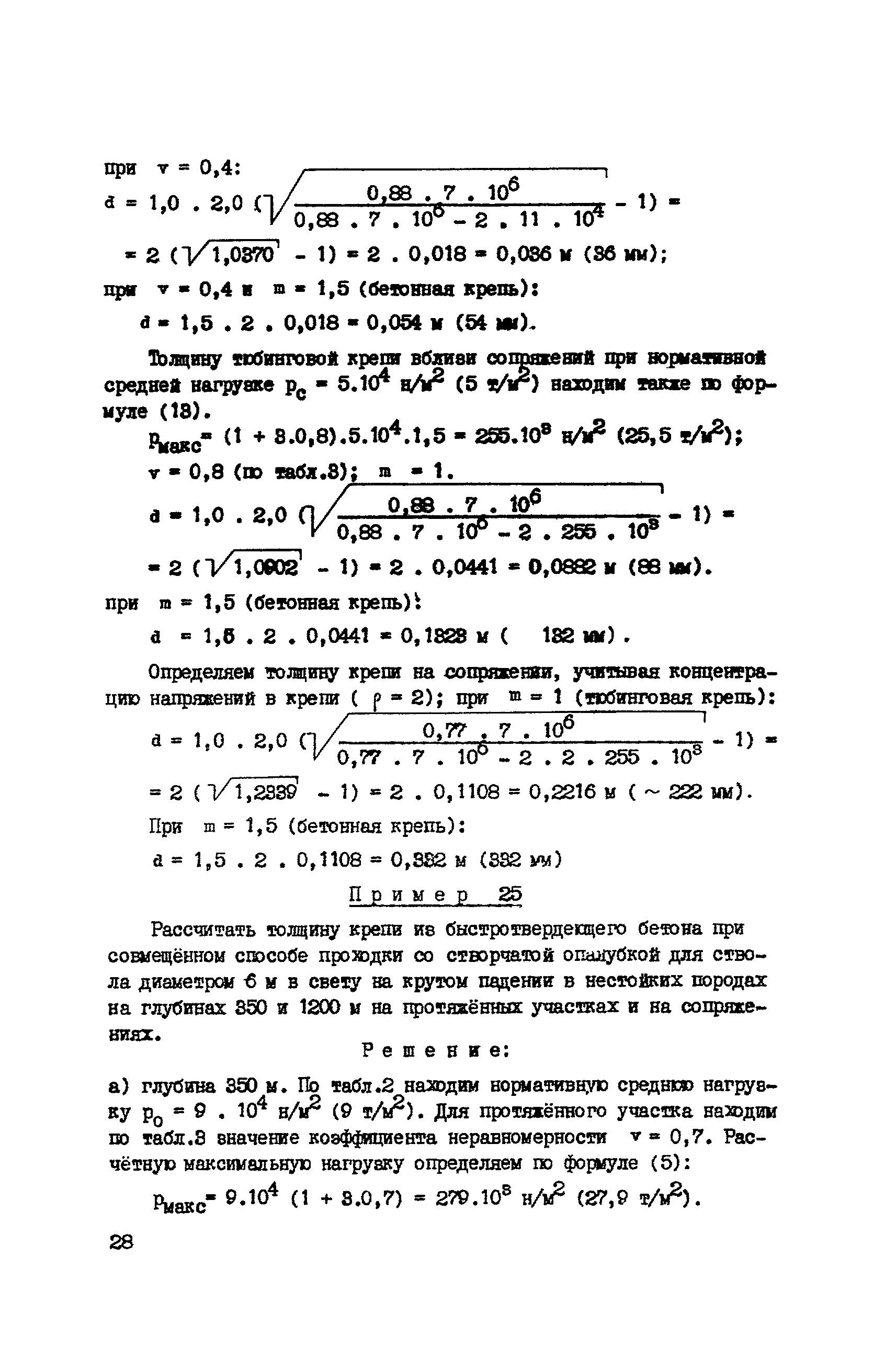
V. Определение толщины крепи
Приложение 1. Примеры расчёта
Приложение 2. Литература по обоснованию принятых расчётов
Разработан: ВНИМИ
Государственный комитет по топливной промышленности при Госплане СССР
Утверждён:27.07.1964 Заместитель председателя Государственного комитета по топливной промышленности при Госплане СССР
Нормативные ссылки: