Скачать Временная инструкция по расчету и сооружению предохранительных устройств при углубке вертикальных стволов шахт

Дата актуализации: 01.01.2021

Временная инструкция по расчету и сооружению предохранительных устройств при углубке вертикальных стволов шахт

Статус:справочные материалы, мп, тпр
Название рус.:Временная инструкция по расчету и сооружению предохранительных устройств при углубке вертикальных стволов шахт
Дата добавления в базу:05.05.2017
Дата актуализации:01.01.2021
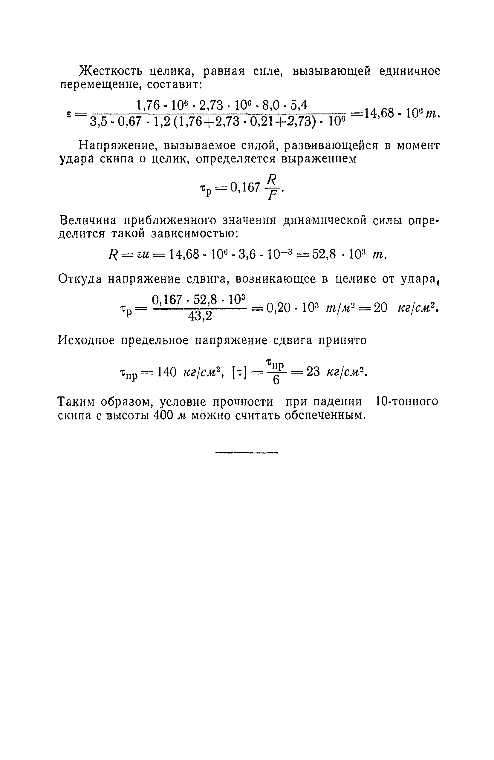
Область применения:Временная инструкция содержит приближенный расчет несущей способности искусственного горизонтального полка и предохранительного целика.
Оглавление:1. Расчет и сооружение предохранительного целика
   Общие положения
   Определение физико-механических свойств породы целика
   Определение потерь кинетической энергии свободно падающего подъемного на преодоление аэродинамических сопротивлений
   Расчет целика
   Расчет перекрытия, поддерживающего целик снизу
   Сооружение предохранительного целика
2. Определение несущей способности искусственного двухэтажного горизонтального полка
Приложение 1. Определение физико-механических свойств породы полка
Приложение 2. Обоснование расчета предохранительного целика
Приложение 3. Пример расчета несущей способности предохранительного целика
Приложение 4. Перекрытие, поддерживающее целик снизу
Приложение 5. Ведение работ по оконтуриванию целика
Приложение 6. Пример расчета верхнего этажа искусственного предохранительного полка
Приложение 7. Основные параметры верхних этажей искусственных горизонтальных полкой
Утверждён:10.06.1968 Заместитель Министра угольной промышленности СССР
20.06.1968 Заместитель министра строительства предприятий тяжелой промышленности СССР