Скачать Временная инструкция по расчету количества воздуха для проветривания сланцевых шахт

Дата актуализации: 01.01.2021

Временная инструкция по расчету количества воздуха для проветривания сланцевых шахт

Статус:справочные материалы, мп, тпр
Название рус.:Временная инструкция по расчету количества воздуха для проветривания сланцевых шахт
Дата добавления в базу:01.02.2017
Дата актуализации:01.01.2021
Область применения:Временная инструкция обязательна для действующих сланцевых шахт, а также для организаций, занимающихся составлением проектов новых и реконструируемых шахт.
Оглавление:Введение
1. Общие положения
2. Подсчет потребного количества воздуха для проветривания очистных забоев
3. Расчет потребного количества воздуха для проветривания выемочного участка
4. Утечки воздуха через вентиляционные сооружения
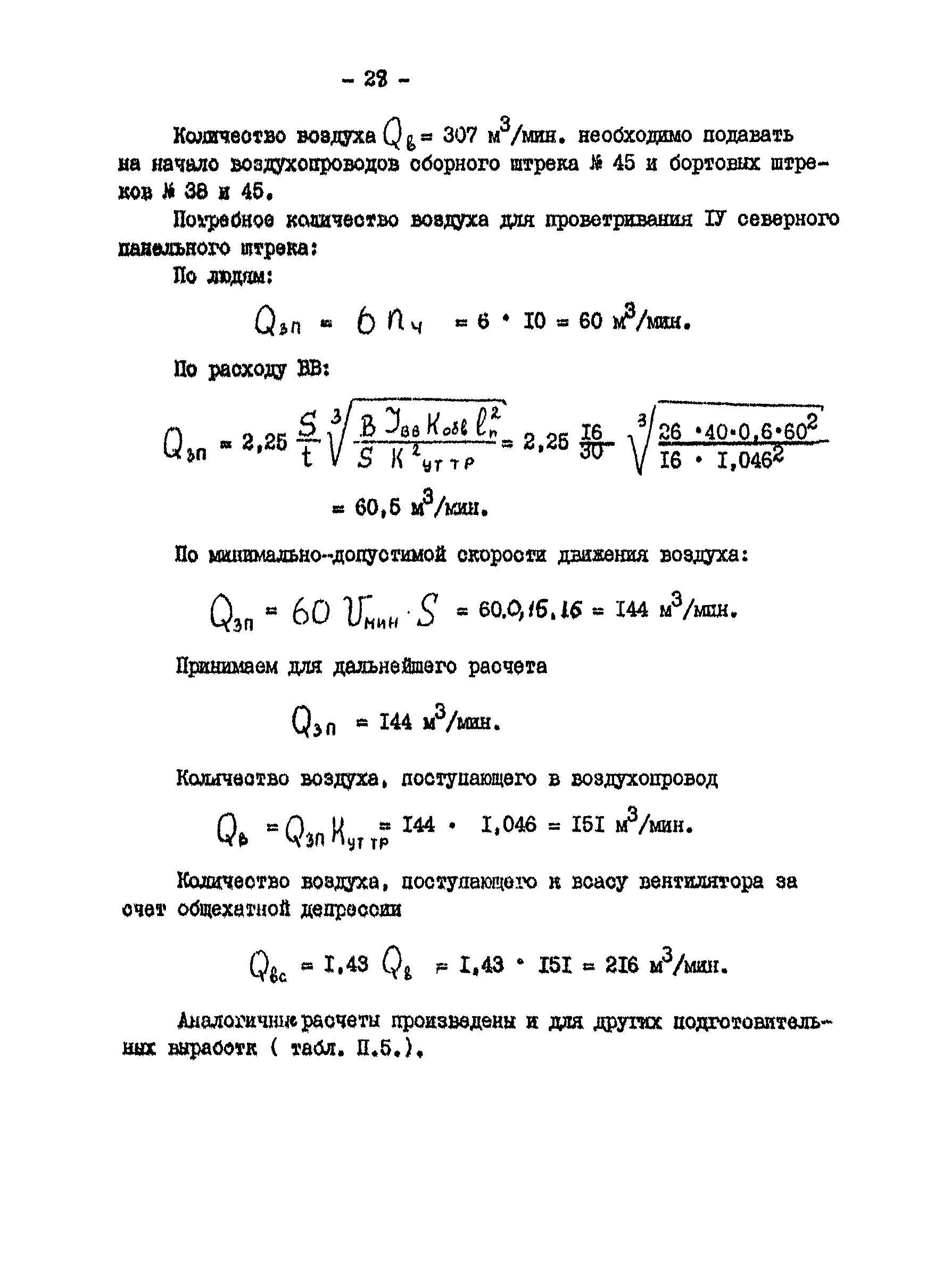
5. Подсчет потребного количества воздуха для проветривания подготовительных выработок
6. Подсчет потребного количества воздуха для проветривания камер служебного назначения
7. Расчет количества воздуха для проветривания поддерживаемых и погашаемых выработок
8. Определение общешахтного количества воздуха и дебита вентилятора
9. Допустимые отклонения результатов замеров количества воздуха от расчетных значений
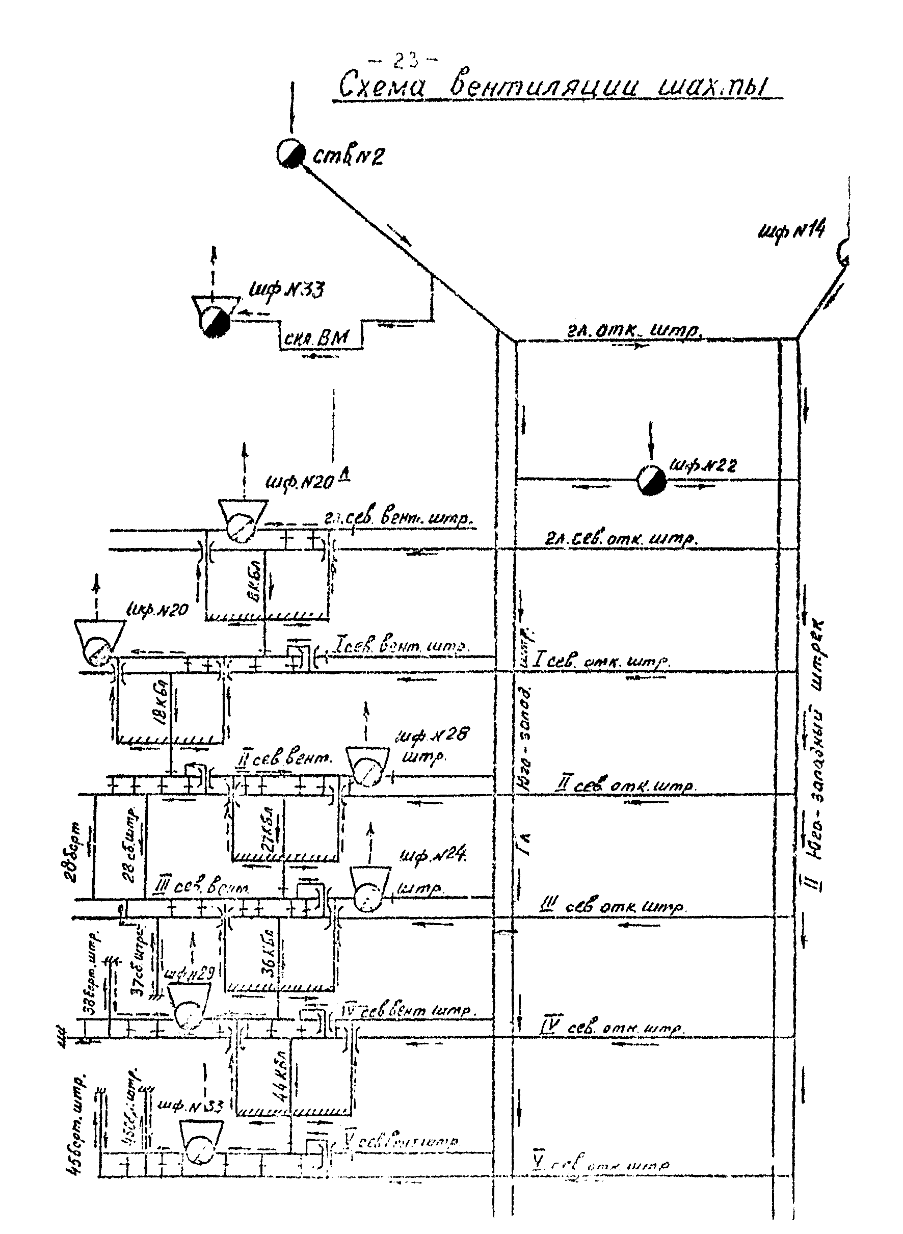
Приложение. Пример расчета количества воздуха, необходимого для проветривания шахты
Разработан: Министерство высшего и среднего образования РСФСР
Утверждён:07.04.1978 Министерство угольной промышленности СССР (USSR Ministry of the Coal Industry )
Принят:17.02.1978 Гостехнадзор СССР (USSR Gostekhnadzor 7)
05.12.1977 ЦК профсоюза рабочих угольной промышленности СССР (5-234/26)