Скачать Временная инструкция по расчету вентиляционных сетей с применением аналоговых и цифровых вычислительных машин

Дата актуализации: 01.01.2021

Временная инструкция по расчету вентиляционных сетей с применением аналоговых и цифровых вычислительных машин

Статус:справочные материалы, мп, тпр
Название рус.:Временная инструкция по расчету вентиляционных сетей с применением аналоговых и цифровых вычислительных машин
Дата добавления в базу:05.05.2017
Дата актуализации:01.01.2021
Область применения:Временная инструкция предназначена для инженерно-технических работников шахт, занимающихся вопросами вентиляции, проектных организаций, служб, специализирующихся по расчету вентиляционных сетей и проведению воздушно-депрессионных съемок и ИВЦ угольных комбинатов.
Оглавление:Введение
I. Классификация задач и области использования средств вычислительной техники
   I.1. Вентиляционные сети и задачи, решаемые при их расчете
   I.2. Этапы расчета вентиляционной сети
   I.3. Методы и средства расчета вентиляционных сетей
   I.4. Критерии оценки рациональных областей применения средств вычислительной техники
   I.5. Области применения средств вычислительной техники
II. Методы получения и подготовки исходных данных для расчета вентиляционных сетей
   II.1. Составление расчетных схем аэродинамических съемок
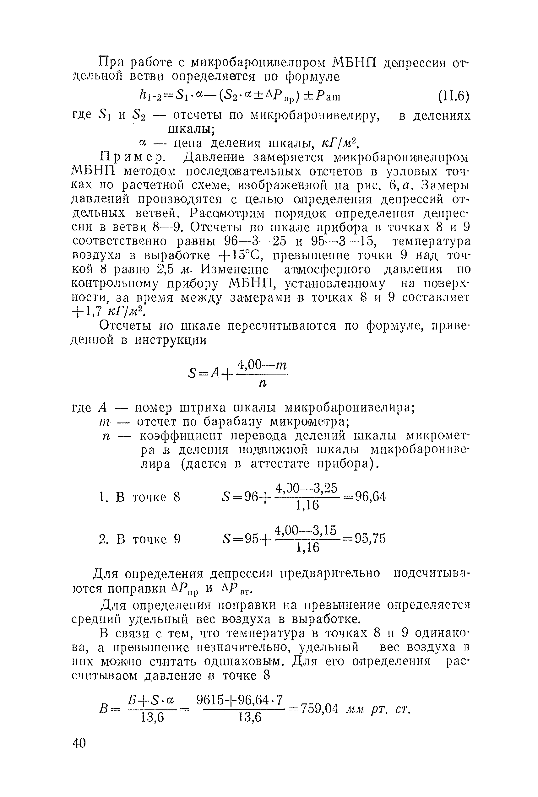
   II.2. Приборы для депрессионных съемок
   II.3. Методы и способы проведения депрессионных съемок
   II.4. Обследование вентиляторных установок
   II.5. Оформление результатов воздушно-депрессионной съемки
   II.6. Составление расчетных схем, анализируемых вариантов проветривания
   II.7. Обработка и накопление информации для расчета вентиляционных сетей на ЭВМ
   II.8. Внесение естественной тяги в расчетные схемы комбинациями условных вентиляторов
   II.9. Задачи, при решении которых необходимо учитывать естественные депрессии
   II.10. Методы учета естественных депрессий при выборе вентиляторов
III. Методика решения вентиляторных задач с помощью ЭВМ и аналоговых устройств
   III.1. Принцип электрического моделирования вентиляторных сетей
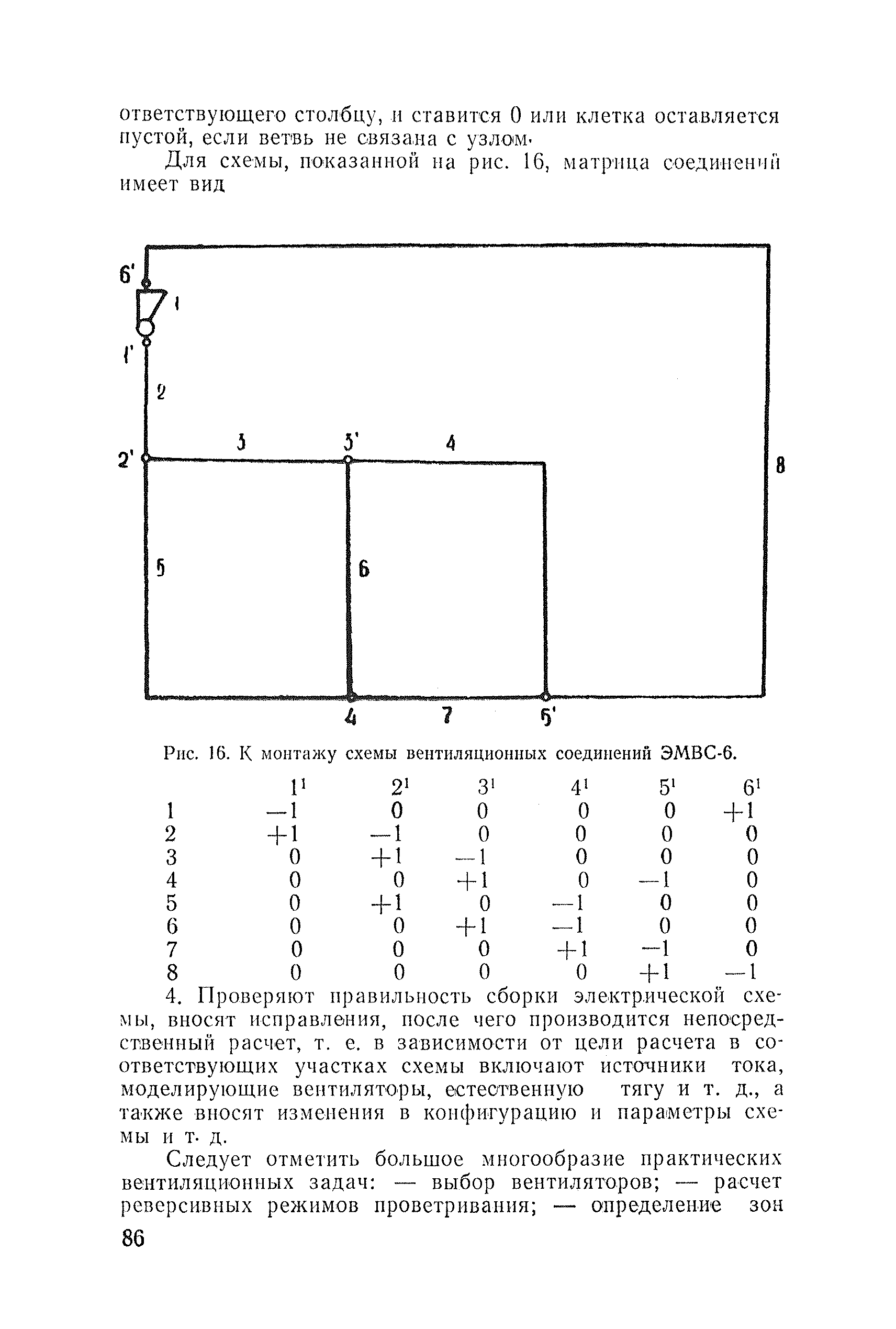
   III.2. Основные требования к приборам электрической аналогии для расчета шахтных вентиляторных сетей. Краткая техническая характеристика электромодели ЭВМС-6
   III.3. Методика решения вентиляторных задач с использованием электроаналоговых установок
   III.4. Математическое обоснование метода расчета и алгоритм для решения ЭВМ
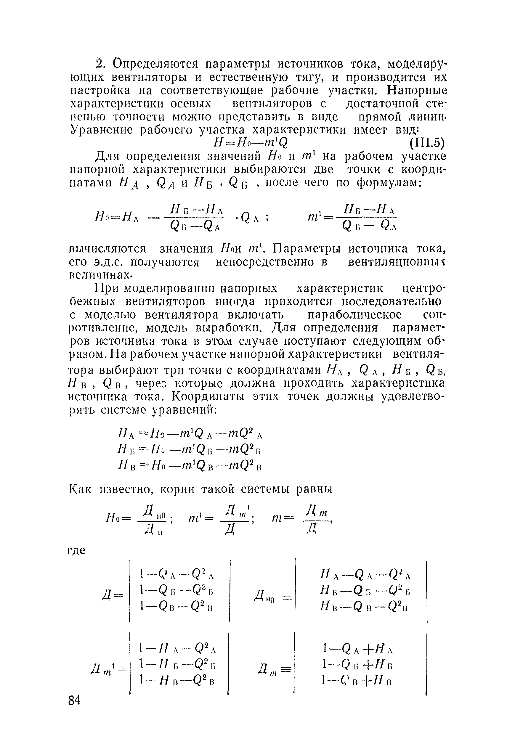
   III.5. Применение метода узловых матриц при нагнетательном способе проветривания
   III.6. Применение метода узловых матриц при учете естественных депрессий
   III.7. Распределение оперативной памяти под промежуточные данные
   III.8. Анализ совместной работы вентиляторов главного проветривания
   III.9. Пример решения задачи свободного распределения воздуха
   III.10. Программа переработки программ из режима машины "Минск-22" в режим "Т" (ППРТ)
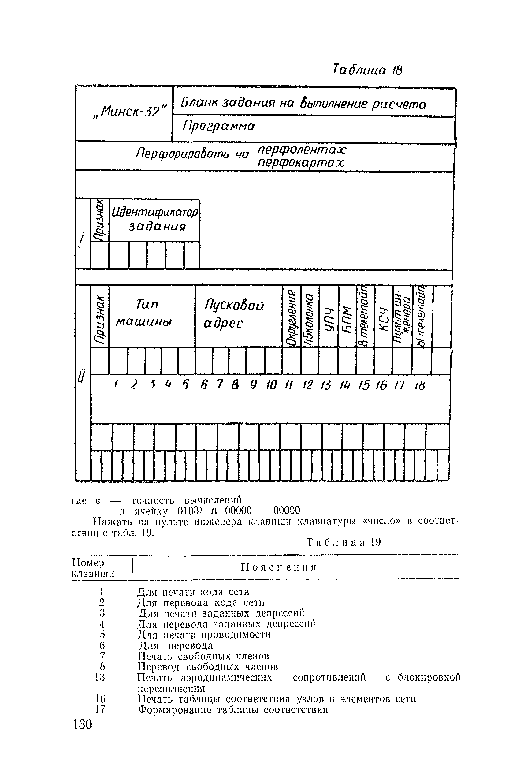
   III.11. Описание программы расчета шахтных вентиляционных сетей ЭВМ "Минск-32"
   III.12. Методика проверки устойчивости режимов работы вентиляторов
   III.13. Расчет равномерно распределенных утечек через зону обрушения
Приложение 1. Обработка результатов воздушно-депрессионной съемки на ЭВМ Минск-22
Приложение 2. Обработка результатов воздушно-депрессионной съемки на ЭВМ НАИРИ-2 (I часть)
Приложение 3. Ввод информации
Приложение 4. Переработка программ в режим Т
Разработан: Министерство угольной промышленности СССР
ВостНИИ (Восточный научно-исследовательский институт по безопасности работ в горной промышленности)
ИГД им. А.А. Скочинского
КО ВостНИИ
СШМУ комбината Карагандауголь
Болгария ВГГИ
Утверждён:23.04.1974 Заместитель Министра угольной промышленности СССР
25.02.1974 Заместитель Министра энергетики НРБ
Принят:03.01.1974 ВостНИИ
28.02.1974 ИГД им. А.А. Скочинского
15.01.1974 ВГГИ