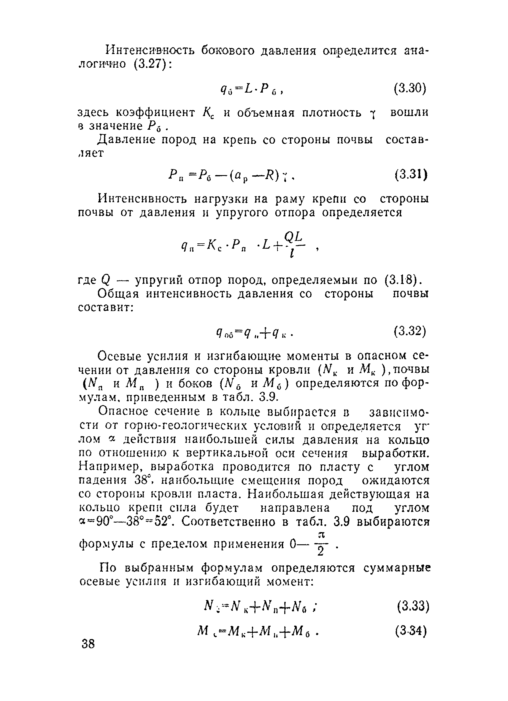
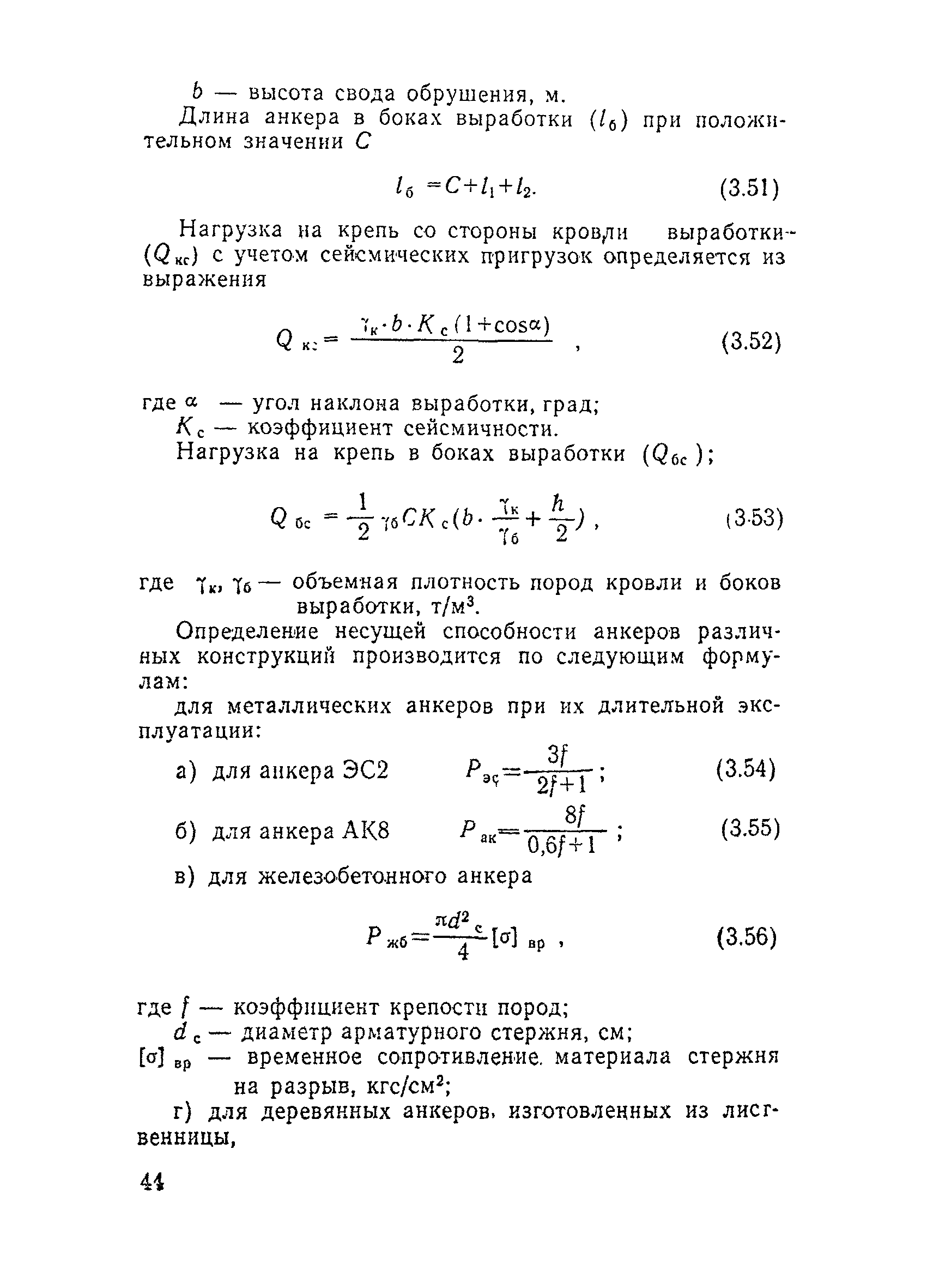
Скачать Временное руководство по разработке угольных месторождений в сейсмоопасных районах о. Сахалин

Дата актуализации: 01.01.2021

Временное руководство по разработке угольных месторождений в сейсмоопасных районах о. Сахалин

Статус:справочные материалы, мп, тпр
Название рус.:Временное руководство по разработке угольных месторождений в сейсмоопасных районах о. Сахалин
Дата добавления в базу:01.02.2017
Дата актуализации:01.01.2021
Область применения:Руководство предназначено для инженерно-технических работников угольных шахт, научно-исследовательских и проектно-конструкторских институтов, а также специалистов и студентов вузов, занимающихся вопросами инженерной сейсмологии.
Оглавление:Введение
1. Краткие сведения о сейсмичности о. Сахалин
2. Дополнительные меры безопасности при ведении горных работ на шахтах в сейсмоактивных районах
3. Требования к креплению и поддержанию подготовительных горных выработок в сейсмоактивных районах
   А. Условия и область применения различных типов крепи
   Б. Методика расчета основных параметров крепи
4. Дополнительные меры по проветриванию шахт, расположенных в сейсмоактивных районах
5. Изоляция выработанных пространств в шахтах, расположенных в сейсмоактивных районах
   А. Общие сведения по изоляции выработанных пространств
   Б. Определение основных параметров динамически устойчивых перемычек
   В. Конструкция динамически устойчивых изолирующих перемычек
   Г. Области применения динамически устойчивых перемычек
6. Предотвращение горных ударов на шахтах о. Сахалин
Заключение
Литература
Разработан: ВостНИИ (Восточный научно-исследовательский институт по безопасности работ в горной промышленности)
ВНИМИ
КузНИУИ
Утверждён:19.05.1978 Технический директор производственного объединения по добыче угля Сахалинуголь
Принят:19.05.1978 Начальник управления сахалинского округа Госгортехнадзора СССР
Заменяет собой:
  • «Временная инструкция по креплению горных выработок угольных шахт в сейсмоопасных районах о. Сахалин»
Нормативные ссылки: