Скачать Временная методика определения границ селективной и валовой выемки угля на сложноструктурных месторождениях

Дата актуализации: 01.01.2021

Временная методика определения границ селективной и валовой выемки угля на сложноструктурных месторождениях

Статус:справочные материалы, мп, тпр
Название рус.:Временная методика определения границ селективной и валовой выемки угля на сложноструктурных месторождениях
Дата добавления в базу:01.02.2017
Дата актуализации:01.01.2021
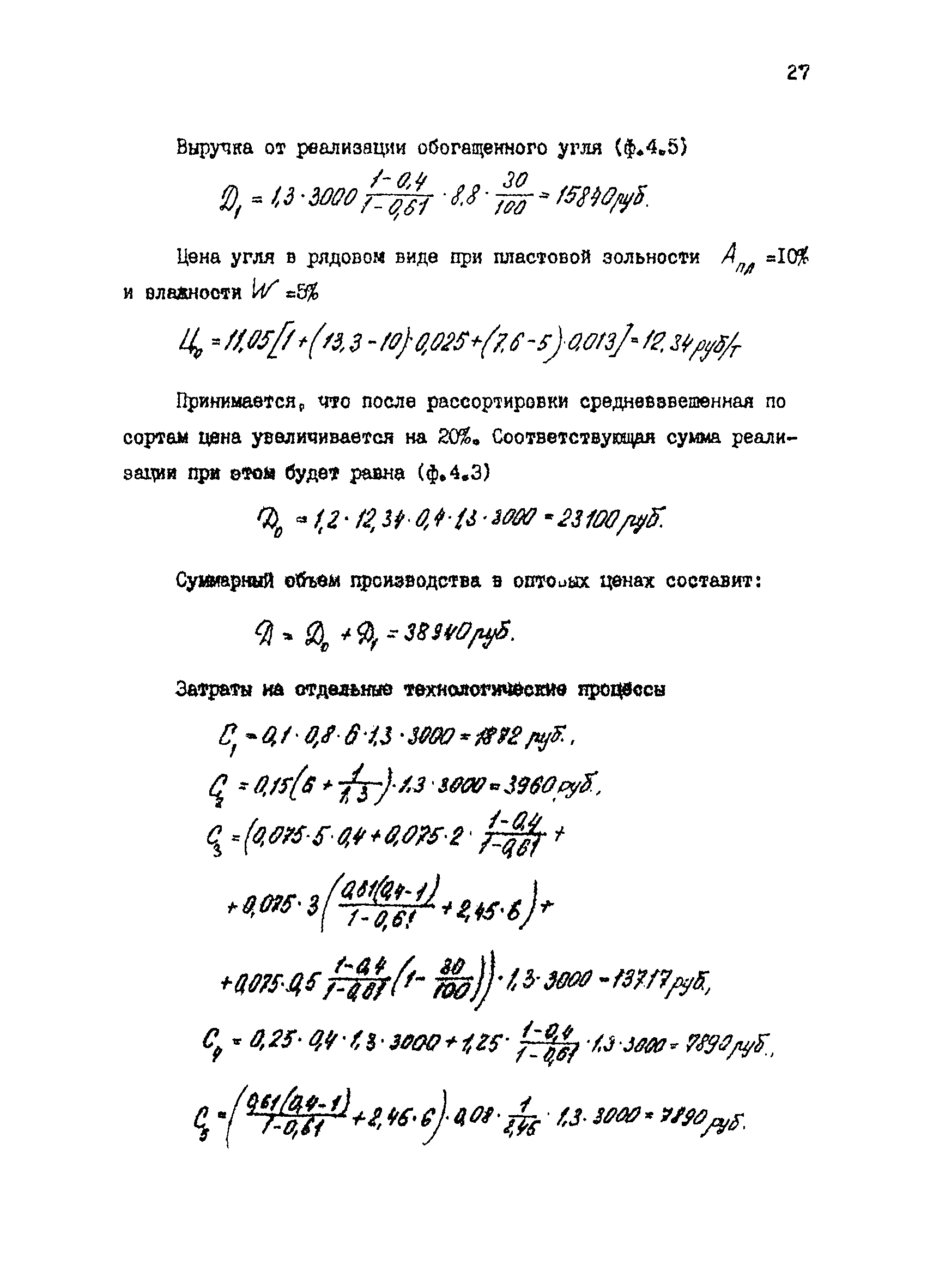
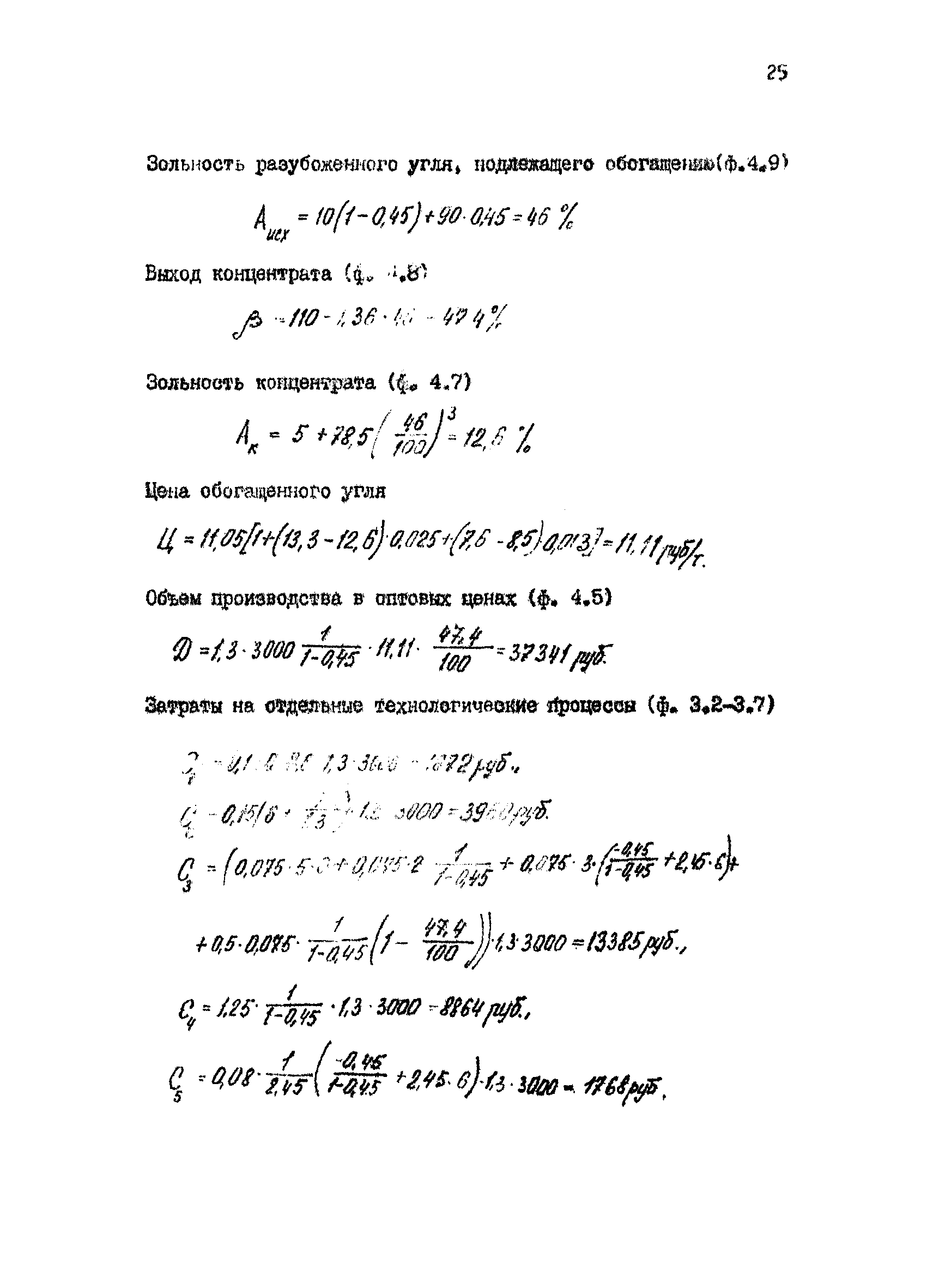
Область применения:Методика содержит общие принципы оценки эффективности вариантов и примеры укрупненных экономических расчетов при выборе технологических решений
Оглавление:1 Общие показатели
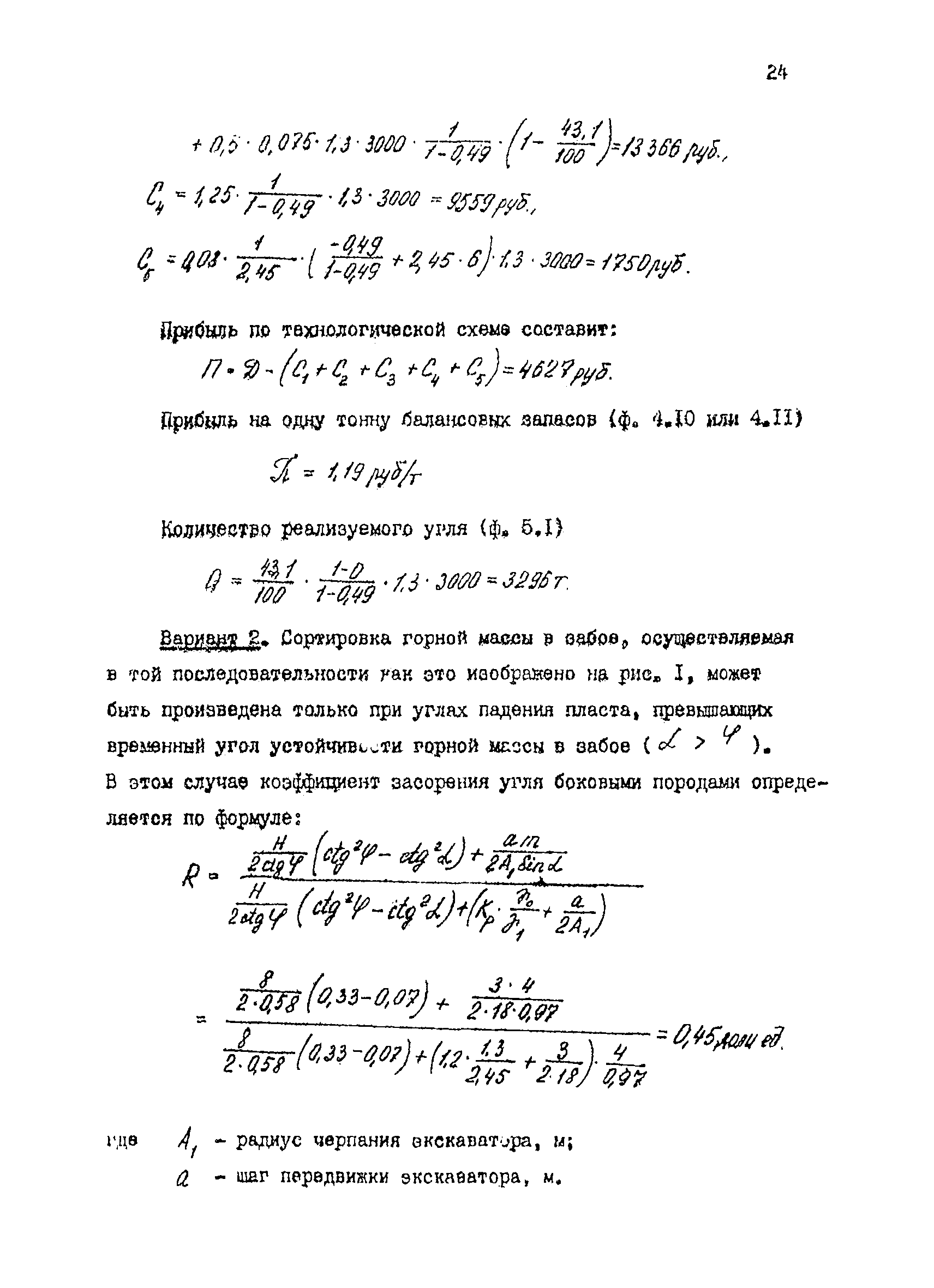
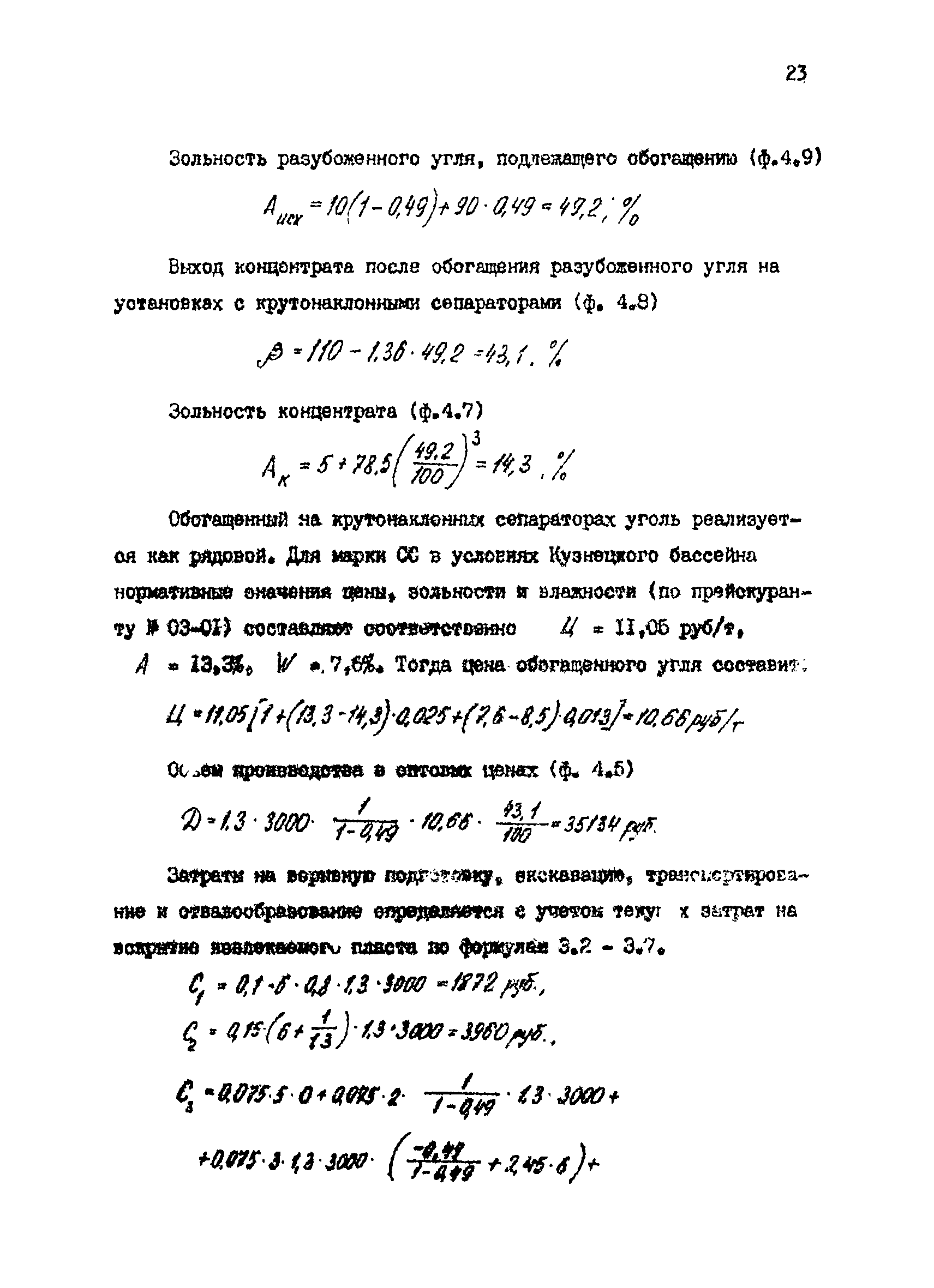
2 Показатель экономической эффективности способов и технологических вариантов выемки пластов
3 Структура затрат на добычу и переработку угля
4 Определение прибыли по технологической схеме
5 Определение количества добываемого по способам выемки угля
6 Выбор способов выемки с учетом требований к качеству угля и при ограниченных мощностях по обогащению
Список литературы
Приложение 1. Примеры расчетов при выборе способов и технологических вариантов выемки
Приложение 2. Пример выбора способов выемки пластов с учетом ограничений
Разработан: НИИОГР
Утверждён:25.04.1985 Главный инженер производственно-технологического Управления по открытому способу добычи Минуглепрома СССР
Издан: НИИОГР (1985 г. )