Скачать ГОСТ Р ИСО 21090-2016 Информатизация здоровья. Гармонизированные типы данных для обмена информациейДата актуализации: 01.01.2021
|
| Обозначение: | ГОСТ Р ИСО 21090-2016 |
| Обозначение англ: | GOST R ISO 21090-2016 |
| Статус: | введен впервые |
| Название рус.: | Информатизация здоровья. Гармонизированные типы данных для обмена информацией |
| Название англ.: | Health Informatics. Harmonized data types for information interchange |
| Дата добавления в базу: | 05.05.2017 |
| Дата актуализации: | 01.01.2021 |
| Дата введения: | 01.01.2018 |
| Область применения: | Стандарт: содержит комплекс определений типов данных, предназначенных для представления и передачи основных понятий, широко используемых при обмене информацией в сфере здравоохранения; определяет комплекс специфичных типов данных, пригодных для использования в информационных системах здравоохранения, используемых в различных условиях оказания медицинской помощи; определяет семантику этих типов данных с помощью терминологии, нотации и типов данных, определенных в стандарте ИСО/МЭК 11404, тем самым расширяя комплекс типов данных, специфицированных в этом стандарте; приводит определения этих же типов данных на языке UML, используя терминологию, нотацию и типы данных, определенные в спецификации унифицированного языка моделирования (Unified Modeling Language, UML) версии 2.0; - приводит представления этих типов данных на языке XML (eXtensible Markup Language). |
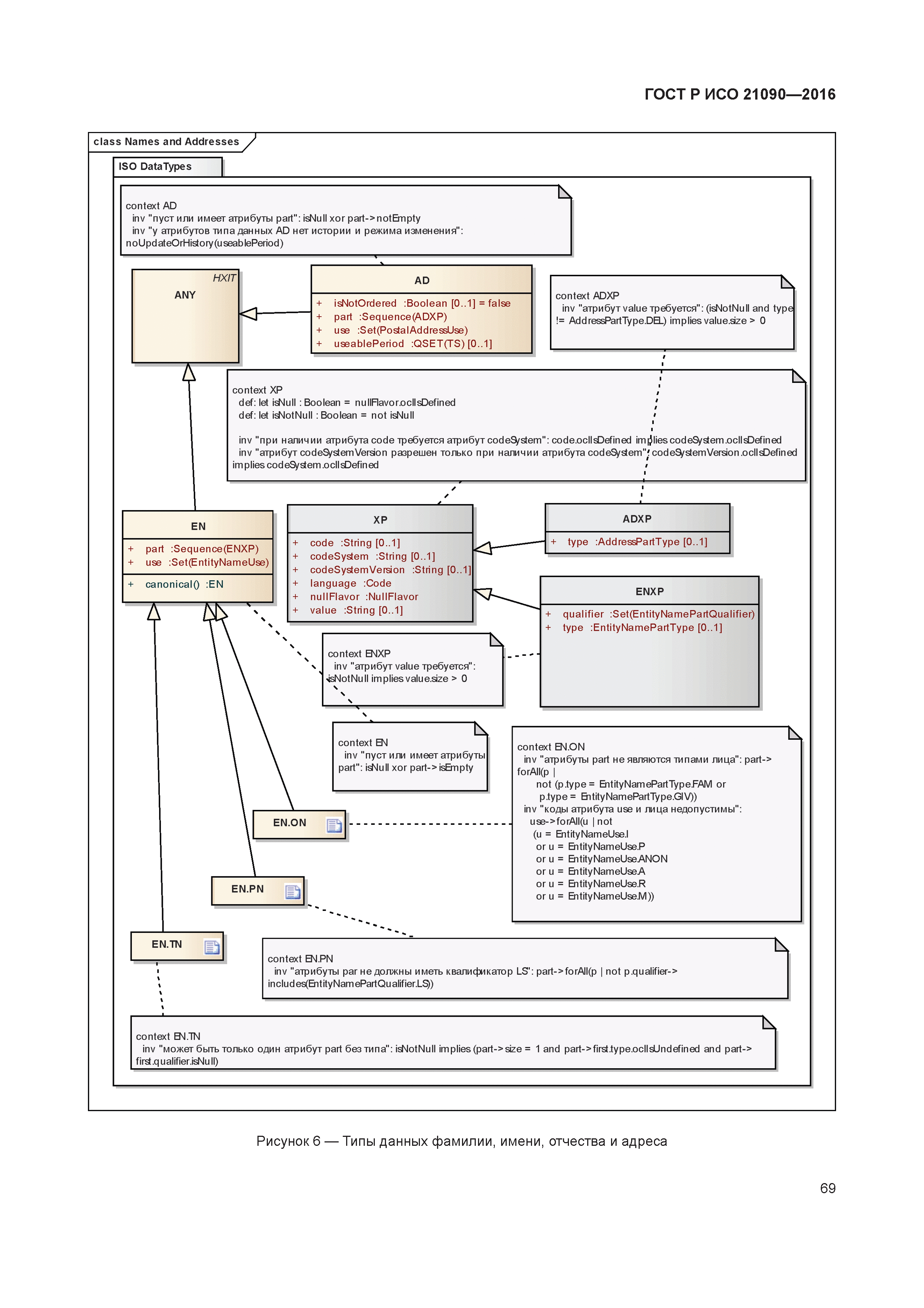
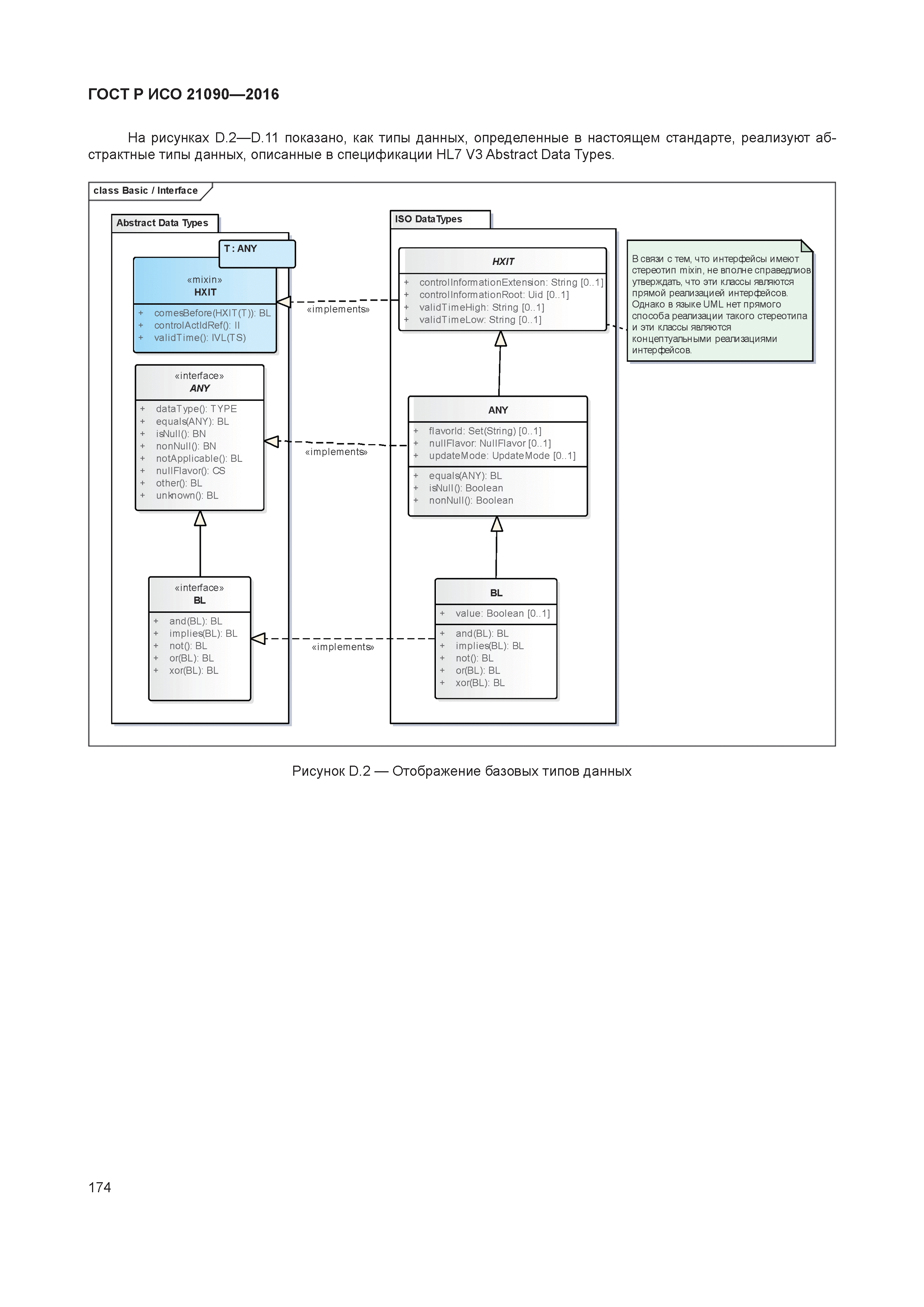
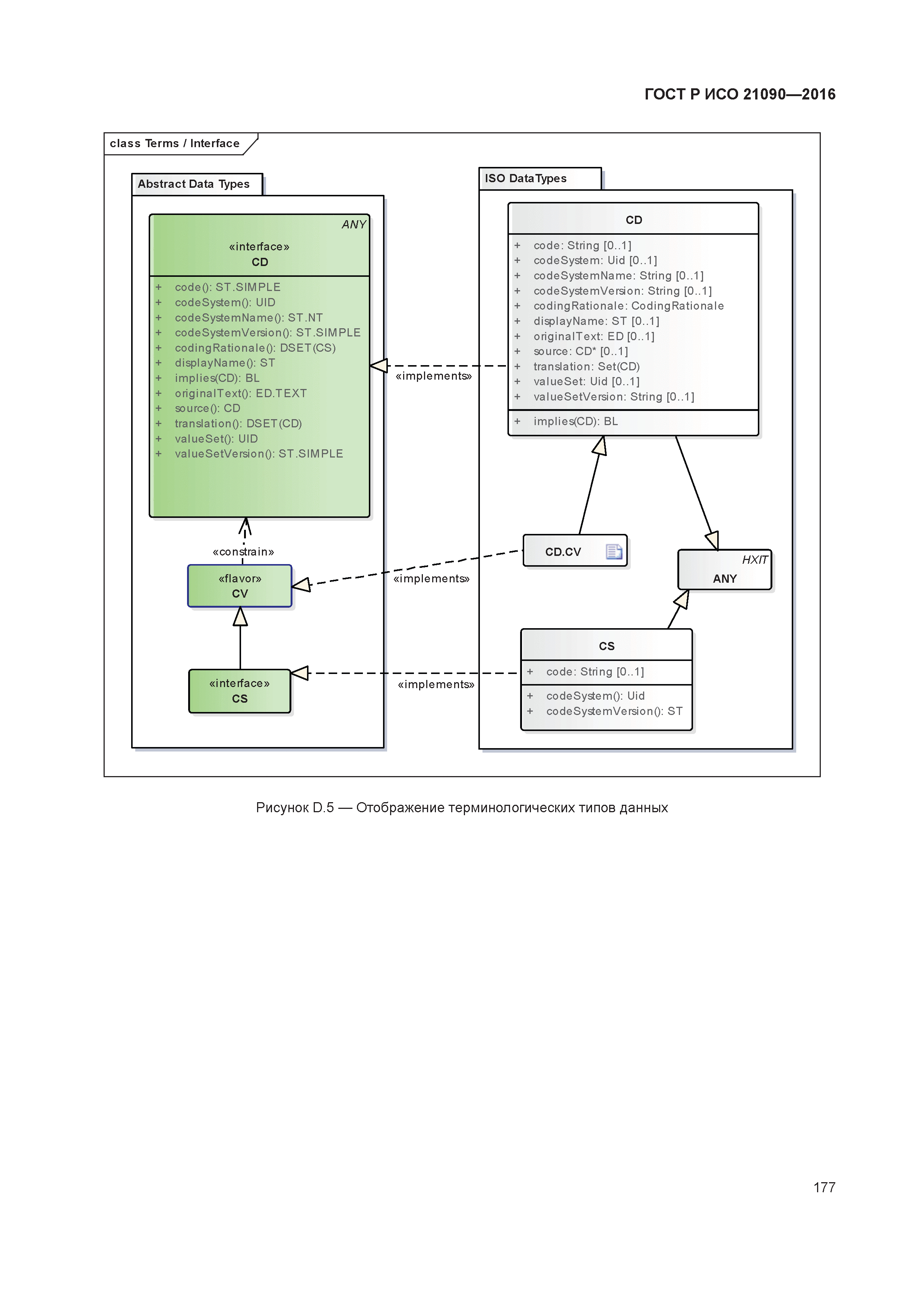
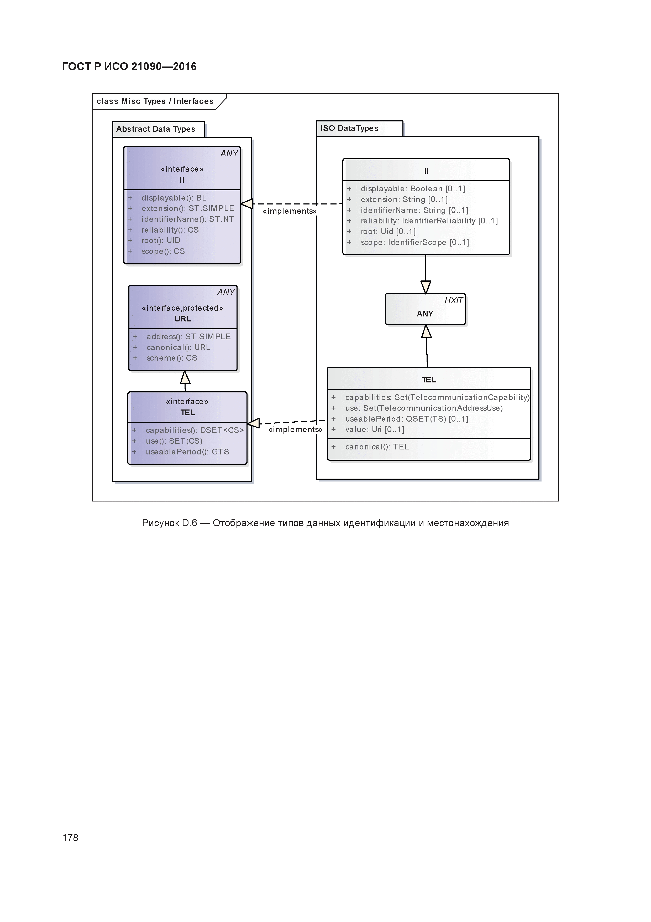
| Оглавление: | 1 Область применения 2 Нормативные ссылки 3 Термины и определения 4 Сокращения 5 Соответствие 5.1 Общие сведения 5.2 Непосредственное соответствие 5.3 Косвенное соответствие 6 Обзор типов данных 6.1 Что такое тип данных? 6.2 Определения типов данных 6.3 Имена типов данных и повторное использование общераспространенных имен типов данных 6.4 Отображение на настоящий стандарт типов данных 6.5 Соответствие ИСО/МЭК 11404 6.6 Ссылки на язык UML 2 6.7 Моделирование типов данных 7 Типы данных 7.1 Общие свойства 7.2 Модель верхнего уровня 7.3 Базовые типы данных 7.4 Текстовые и двоичные типы данных 7.5 Кодированные типы данных (терминология) 7.6 Типы данных идентификации и местонахождения 7.7 Типы данных фамилии, имени, отчества и адреса 7.8 Количественные типы данных 7.9 Коллекции типов данных 7.10 Типы непрерывных множеств 7.11 Типы данных, описывающие неопределенность 7.12 Структурированный текст Приложение А (обязательное) Представление на языке XML Приложение В (обязательное) Вспомогательные типы данных UML Приложение С (справочное) Отображение на точки зрения БМ-ОРО Приложение D (справочное) Отображение на абстрактные типы данных документа HL7 V3 Приложение Е (справочное) Схема для представления на языке XML Приложение ДА (справочное) Сведения о соответствии ссылочных международных стандартов и документов национальным и межгосударственным стандартам Библиография |
| Разработан: | ООО Корпоративные электронные системы ФГБУ ЦНИИОИЗ Минздрава России |
| Утверждён: | 29.11.2016 Федеральное агентство по техническому регулированию и метрологии (1840-ст) |
| Издан: | Стандартинформ (2017 г. ) |
| Нормативные ссылки: |
|






























































































































































































