Скачать ГОСТ Р 57318-2016 Системы промышленной автоматизации и интеграция. Применение и управление процессами системной инженерииДата актуализации: 01.01.2021
|
| Обозначение: | ГОСТ Р 57318-2016 |
| Обозначение англ: | GOST R 57318-2016 |
| Статус: | введен впервые |
| Название рус.: | Системы промышленной автоматизации и интеграция. Применение и управление процессами системной инженерии |
| Название англ.: | Industrial automation systems and integration. Application and management of the systems engineering processes |
| Дата добавления в базу: | 05.05.2017 |
| Дата актуализации: | 01.01.2021 |
| Дата введения: | 01.06.2017 |
| Область применения: | В стандарте определены междисциплинарные работы, которые необходимо осуществлять на предприятиях на протяжении всего жизненного цикла системы для преобразования потребностей заинтересованных сторон, требований и ограничений в конечное системное решение. Стандарт является руководством по разработке систем в целях применения в коммерческих и государственных сферах. Положения стандарта предназначены для использования на предприятиях, которые отвечают за формирование инфраструктуры жизненного цикла продукции, что является необходимым условием для обеспечения устойчивого развития. |
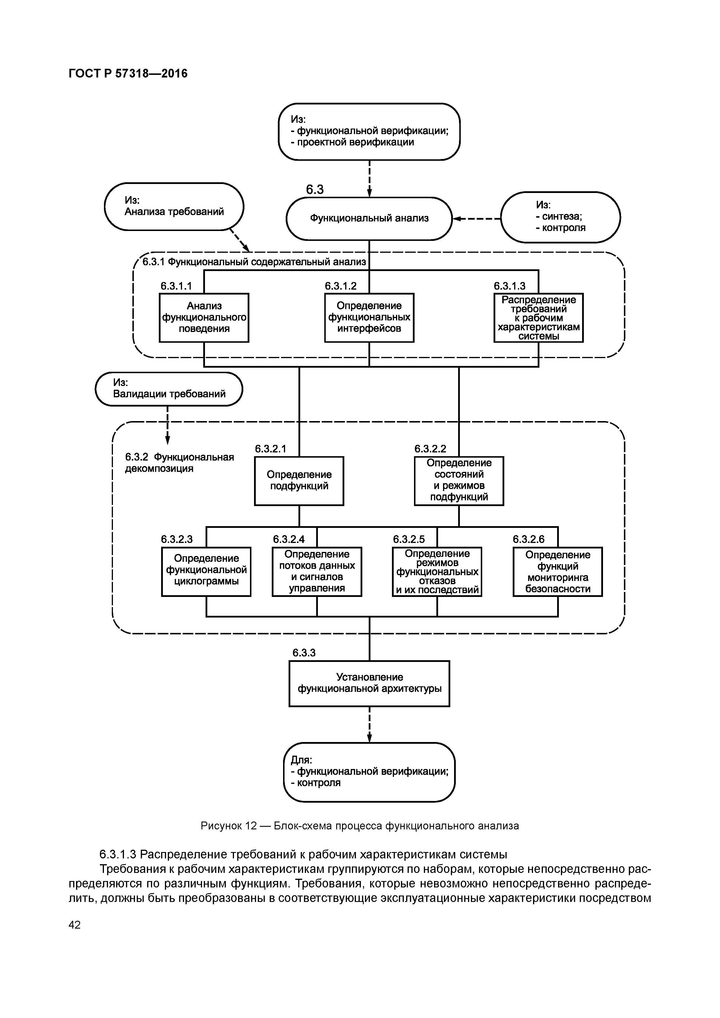
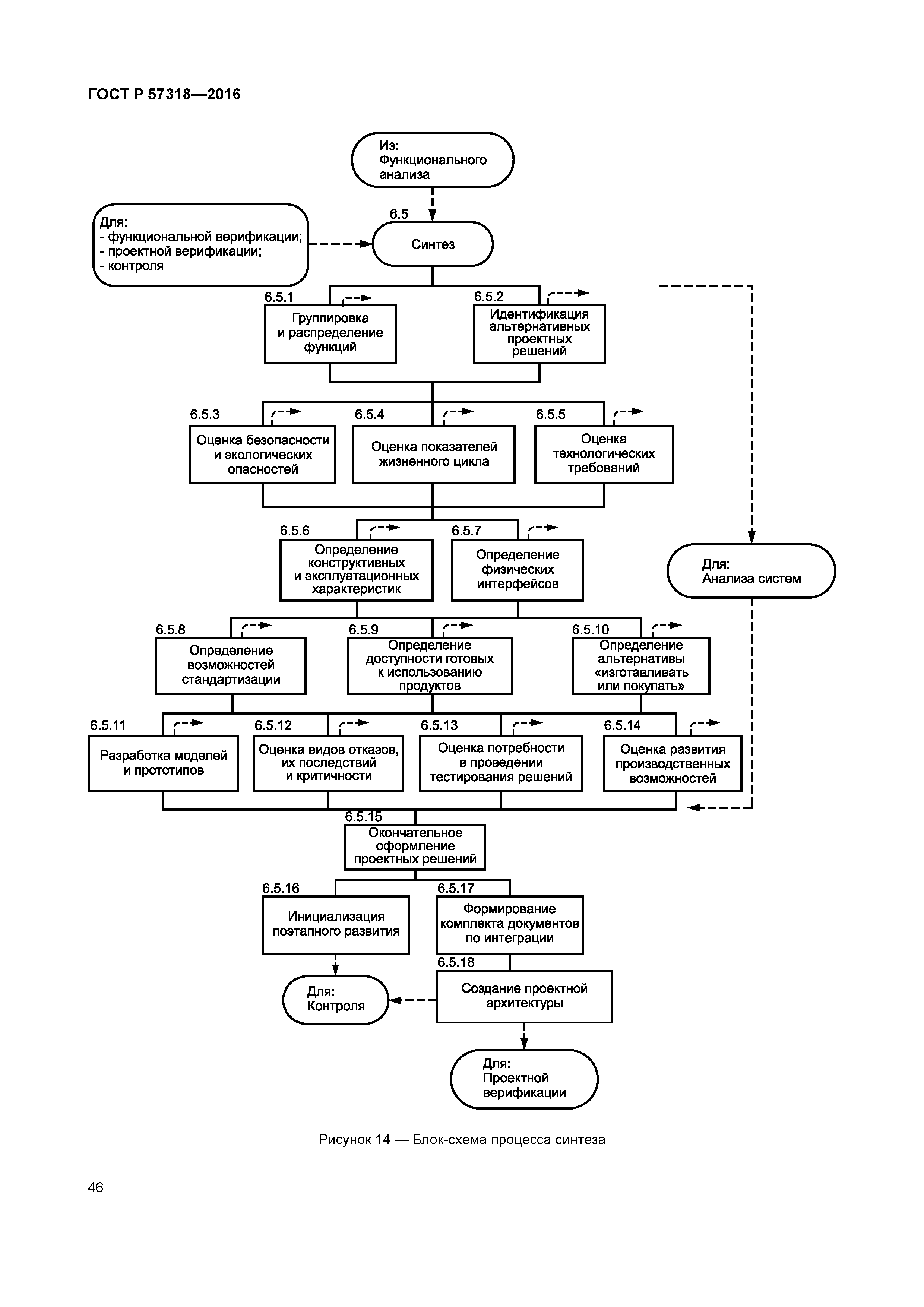
| Оглавление: | 1 Общие сведения 1.1 Область применения 1.2 Назначение 1.3 Порядок использования настоящего стандарта 1.4 Структура настоящего стандарта 2 Нормативные ссылки 3 Термины и определения, сокращения 3.1 Термины и определения 3.2 Сокращения 4 Общие требования 4.1 Процесс системной инженерии 4.2 Методы и процедуры системной инженерии 4.3 Планирование технических мероприятий 4.4 Стратегии развития 4.5 Моделирование и макетирование 4.6 Интегрированное хранилище 4.7 Интегрированный комплект документов 4.8 Древо спецификаций 4.9 Древо чертежей 4.10 Структурная декомпозиция элементов системы 4.11 Интеграция работ по системной инженерии 4.12 Технический анализ 4.13 Управление качеством 4.14 Совершенствование продукции и процессов 5 Применение системной инженерии в рамках жизненного цикла системы 5.1 Этап определения системы 5.2 Этап предварительного проектирования 5.3 Этап детализированного проектирования 5.4 Этапы производства, сборки, интеграции и проведения испытаний 5.5 Этапы производства и технической поддержки 5.6 Параллельный инжиниринг процессов жизненного цикла 6 Процесс системной инженерии 6.1 Анализ требований 6.2 Валидация требований 6.3 Функциональный анализ 6.4 Функциональная верификация 6.5 Синтез 6.6 Проектная верификация 6.7 Анализ системы 6.8 Руководство Приложение А (справочное) Роль системной инженерии на предприятии Приложение Б (справочное) План организации работ по системной инженерии Приложение В (справочное) Взаимосвязь между настоящим стандартом и ГОСТ Р ИСО/МЭК 15288 |
| Разработан: | ООО НИИ Интерэкомс |
| Утверждён: | 06.12.2016 Федеральное агентство по техническому регулированию и метрологии (1947-ст) |
| Издан: | Стандартинформ (2017 г. ) |
| Нормативные ссылки: |
|



















































































