Скачать МУ 2652-82 Методические указания по определению тиодана в растительных маслах методом газожидкостной хроматографииДата актуализации: 01.01.2021
|
| Обозначение: | МУ 2652-82 |
| Обозначение англ: | MU 2652-82 |
| Статус: | справочные материалы, мп, тпр |
| Название рус.: | Методические указания по определению тиодана в растительных маслах методом газожидкостной хроматографии |
| Дата добавления в базу: | 05.05.2017 |
| Дата актуализации: | 01.01.2021 |
| Область применения: | Методические указания предназначены для санитарно-эпидемиологических станций и научно-исследовательских учреждений Минздрава СССР, а также ветеринарных, агрохимических, контрольно-токсикологических лабораторий Минсельхоза СССР и лабораторий других министерств и ведомств, занимающихся анализом остаточных количеств пестицидов и биопрепаратов в продуктах питания, кормах и внешней среде |
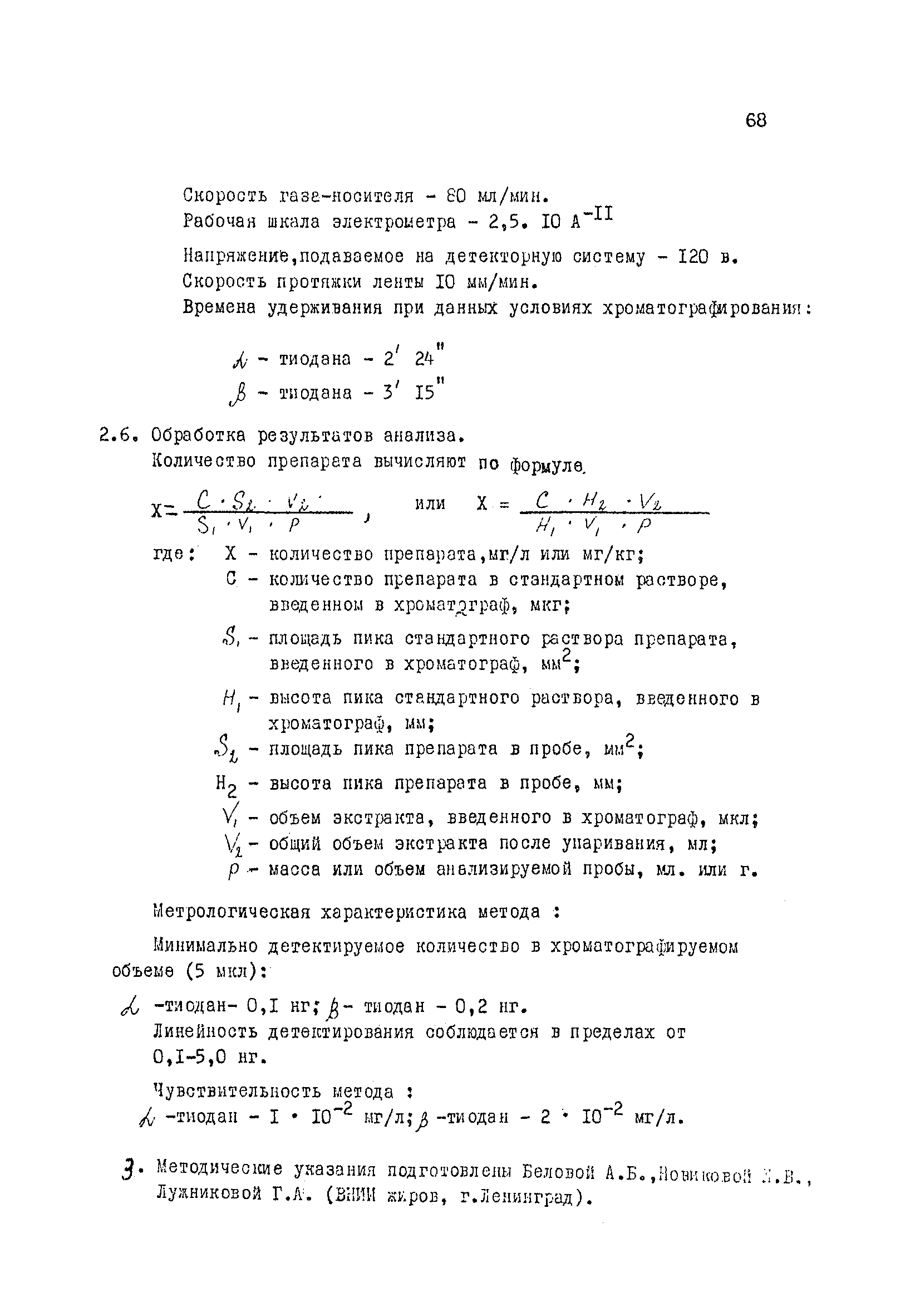
| Оглавление: | 1. Краткая характеристика препарата 2. Методика определения тиодана 2.1. Основные положения 2.2. Реактивы и растворы 2.3. Приборы и посуда 2.4. Отбор проб и подготовка к определению 2.5. Проведение определения 2.6. Обработка результатов анализа |
| Разработан: | ВНИИ жиров |
| Утверждён: | 28.12.1982 Заместитель Главного государственного санитарного врача CCCР (2652-82) |
| Принят: | ИМПиТМ им. Марциновского Е. И. Лабораторный совет при Главном санитарно-эпидемиологическом управлении Минздрава СССР |
| Нормативные ссылки: |
|











