Скачать МУ 4211-86 Методические указания по газохроматографическому измерению концентраций метилцеллозольва в воздухе рабочей зоныДата актуализации: 01.01.2021
|
| Обозначение: | МУ 4211-86 |
| Обозначение англ: | MU 4211-86 |
| Статус: | справочные материалы, мп, тпр |
| Название рус.: | Методические указания по газохроматографическому измерению концентраций метилцеллозольва в воздухе рабочей зоны |
| Дата добавления в базу: | 05.05.2017 |
| Дата актуализации: | 01.01.2021 |
| Область применения: | Методические указания распространяются на измерение концентраций вредных веществ в воздухе рабочей зоны при санитарном контроле |
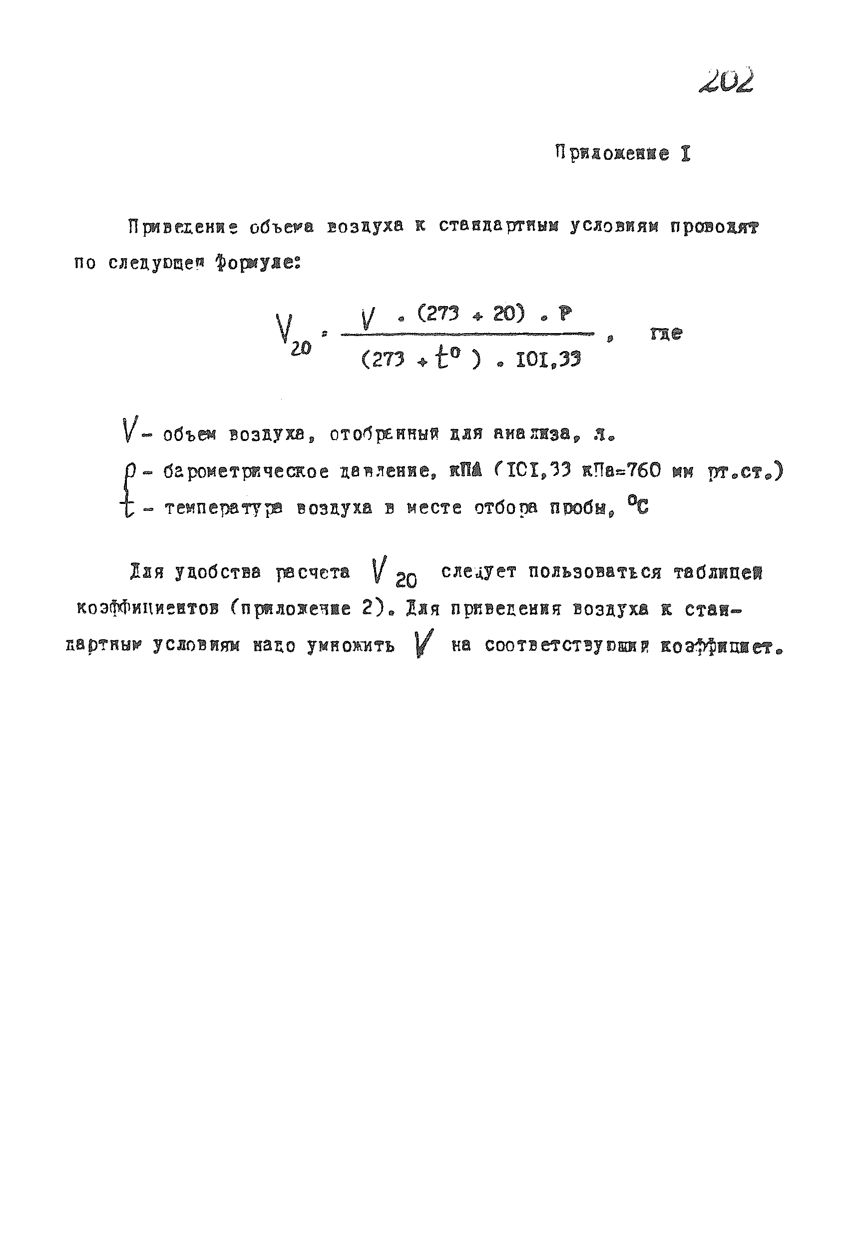
| Оглавление: | Характеристика метода Реактивы, растворы, материалы Посуда и приборы Отбор пробы воздуха Подготовка к измерению Проведение измерения Расчет концентрации Приложение 1. Приведение объема воздуха к стандартным условиям Приложение 2. Коэффициент К для приведения объема воздуха к стандартным условиям Приложение 3. Перечень учреждений представивших Методические указания по измерению концентраций вредных веществ в воздухе Приложение 4. Вещества, определяемые по ранее утвержденным методическим указаниям |
| Утверждён: | 06.11.1986 Заместитель Главного государственного санитарного врача CCCР (4211-86) |
| Нормативные ссылки: |
|





















