Скачать Инструкция по расчету производственных мощностей действующих предприятий по добыче и переработке угля (сланца)

Дата актуализации: 01.01.2021

Инструкция по расчету производственных мощностей действующих предприятий по добыче и переработке угля (сланца)

Статус:справочные материалы, мп, тпр
Название рус.:Инструкция по расчету производственных мощностей действующих предприятий по добыче и переработке угля (сланца)
Дата добавления в базу:01.01.2018
Дата актуализации:01.01.2021
Оглавление:1. Основные положения
2. Методика расчета пропускной способности (производительности) ведущих технологических процессов (звеньев) шахт по добыче угля (сланца)
   2.1. Расчет технических возможностей шахт по добыче угля по фронту горных работ
   2.2. Расчет пропускной способности подземного транспорта
   2.3. Расчет пропускной способности подъемных установок
   2.4. Расчет технических возможностей шахт по вентиляции
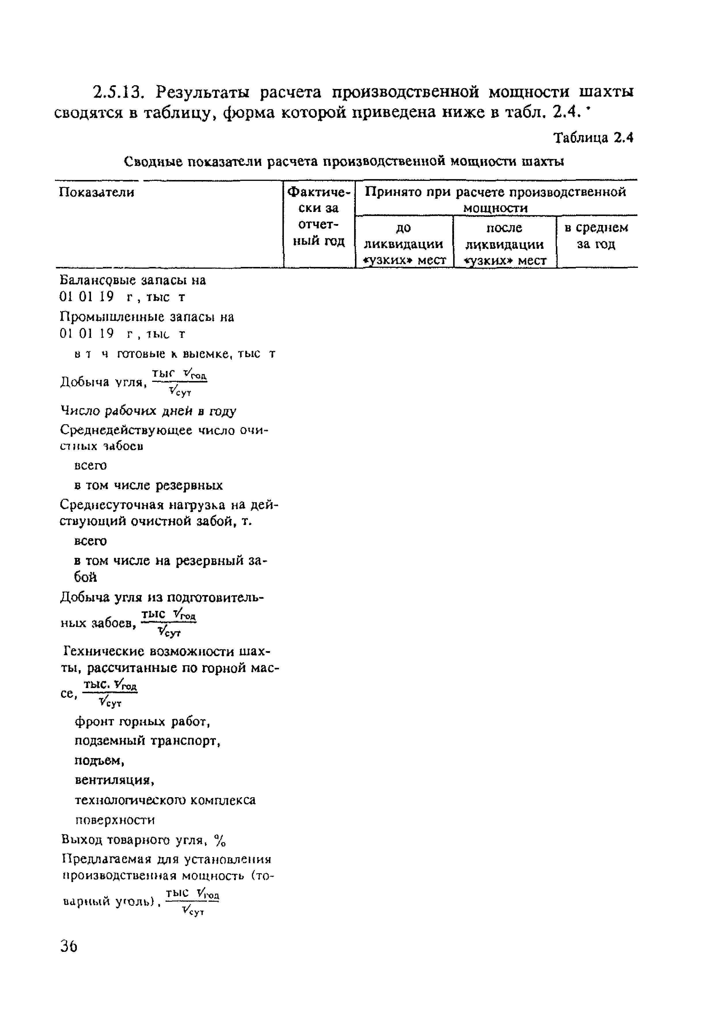
   2.5. Расчет пропускной способности технологического комплекса поверхности шахт
3. Методика расчета пропускной способности ведущих технологических процессов (звеньев) угольного (сланцевого) разреза
   3.1. Расчет производительности подвижного состава железнодорожного транспорта
   3.2. Расчет пропускной и провозной способности железнодорожных путей
   3.3. Расчет производительности автомобильного транспорта и провозной способности сети автодорог
   3.4. Расчет производительности экскаваторного парка
   3.5. Расчет производительности экскаватора и комплексов машин непрерывного действия
   3.6. Расчет производительности бульдозерных отвалов
   3.7. Расчет производительности вскрышного (добычного) комплекса
   3.8. Расчет производительности разреза по фронту горных работ
   3.9. Сводные показатели результатов расчета производственной мощности разреза
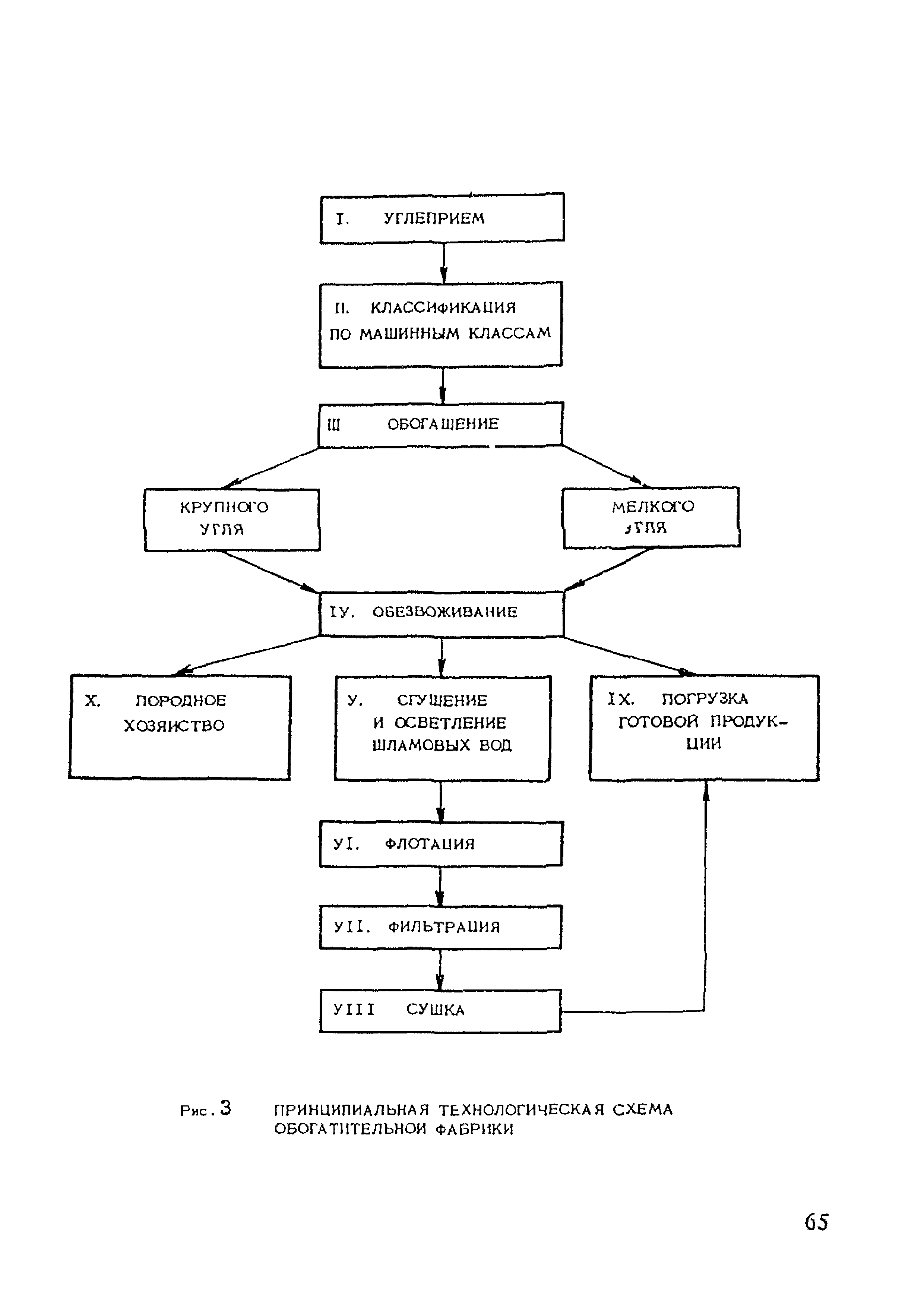
4. Методика расчета пропускной способности ведущих технологических операций (звеньев) обогатительной фабрики
   4.1. Расчет пропускной способности углеприема и классификация на машинные классы
   4.2. Расчет пропускной способности процессов обогащения угля
   4.3. Расчет пропускной способности процессов обезвоживания
   4.4. Расчет пропускной способности процессов обработки шламов и осветления шламовых вод
   4.5. Расчет пропускной способности сушильных установок
   4.6. Расчет пропускной способности внутрифабричного транспорта
  4.7. Расчет годовой производственной мощности обогатителей фабрики
5. Методика расчета пропускной способности основных технологических операций (звеньев) брикетной фабрики
Литература
Разработан: УкрНИИуглеобогащение
УкрНИИпроект
ИГД им. А.А. Скочинского
МакНИИ
ЦНИЭИуголь
ИГМ им. М.М. Федорова
ИГТМ АН Украины
Утверждён:15.07.1993 Минэнерго России (Russian Federation Minenergo 164)
Нормативные ссылки: