Скачать Единые нормативы времени и нормы обслуживания на гальванические покрытия и механическую подготовку поверхностей

Дата актуализации: 01.01.2021

Единые нормативы времени и нормы обслуживания на гальванические покрытия и механическую подготовку поверхностей

Статус:действует
Название рус.:Единые нормативы времени и нормы обслуживания на гальванические покрытия и механическую подготовку поверхностей
Дата добавления в базу:01.01.2018
Дата актуализации:01.01.2021
Дата введения:01.02.1976
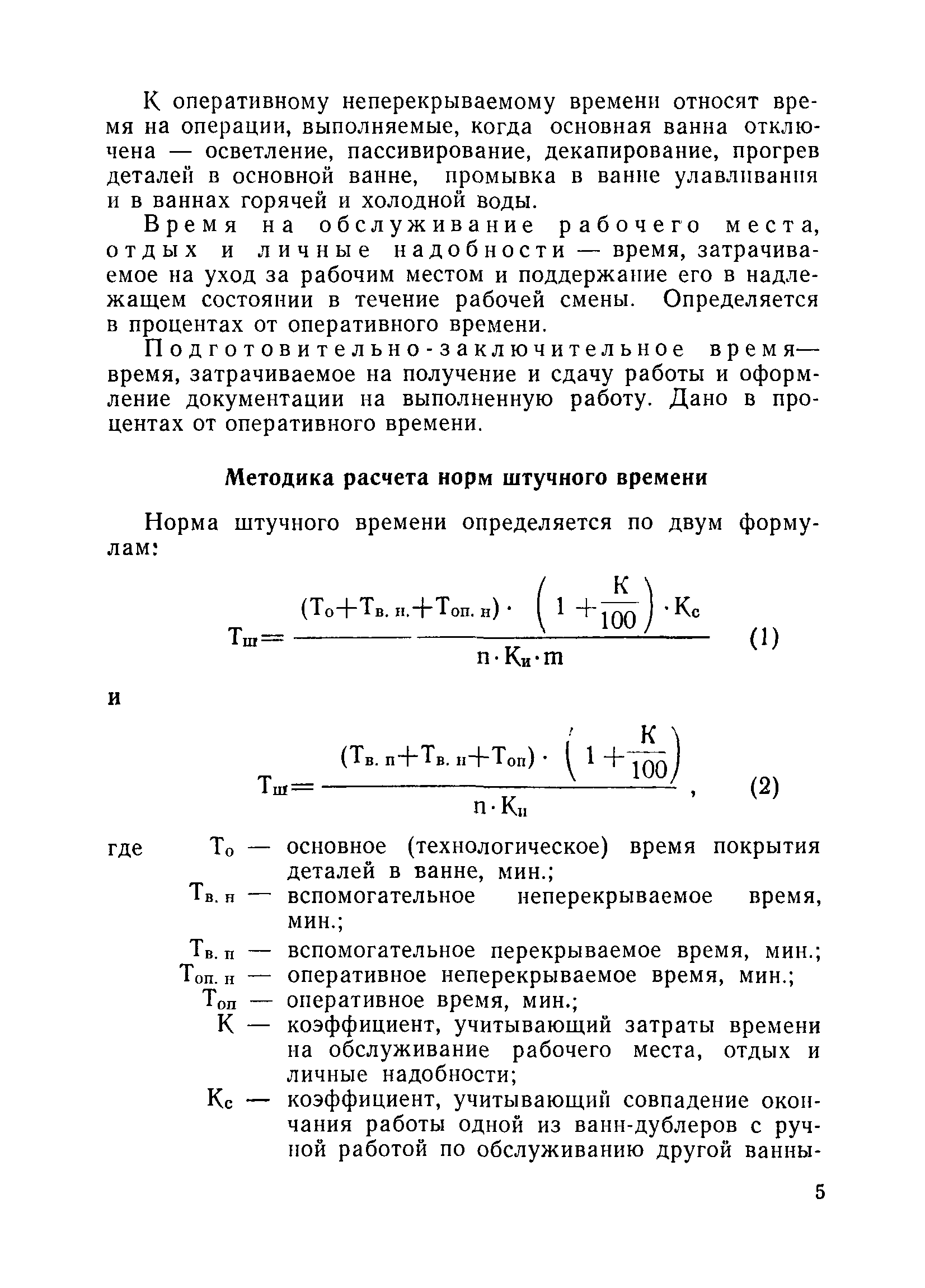
Область применения:Сборник единых нормативов времени на гальванопокрытия содержит: нормы штучного времени на механическую подготовку поверхностей, гальванические и химические покрытия, нормы обслуживания и предназначен для нормирования работ на заводах серийного, мелкосерийного и единичного производства. Сборник предназначен для работников нормирования труда и технологов, а также других инженерно-технических работников, занятых расчетом технически обоснованных норм времени на заводах угольного машиностроения и рудоремонтных заводах.
Оглавление:Общая часть
Характеристика применяемого оборудования и технология работы
Нормативная часть
   Механическая подготовка поверхностей
   Хромирование
   Кадмирование
   Цинкование
   Никелирование
   Фосфатирование
   Оксидирование
   Автоматическая линия
   Нормы обслуживания
Разработан: ОЦНИЛ по труду
Утверждён:22.01.1976 Министерство угольной промышленности СССР (USSR Ministry of the Coal Industry )
Принят:14.01.1976 ЦК профсоюза рабочих угольной промышленности (1)