Скачать Методика по прогнозированию температурных условий в тупиковых горных выработках

Дата актуализации: 01.01.2021

Методика по прогнозированию температурных условий в тупиковых горных выработках

Статус:заменен
Название рус.:Методика по прогнозированию температурных условий в тупиковых горных выработках
Дата добавления в базу:01.01.2019
Дата актуализации:01.01.2021
Область применения:Методика включает в себя способы определения исходных данных, зависимости для расчета температур воздуха в основных пунктах тупиковых выработок (на выходе из призабойной зоны и на выходе из выработки) и зависимости, позволяющие определять производительность холодильных установок для обеспечения нормативной температуры вентиляционной струи в рабочих забоях. По методике составлен алгоритм для расчета на ЭВМ. Методика предназначается для инженерно-технических работников угольных шахт, проектных организаций и научно-исследовательских институтов, занимающихся вопросами обеспечения нормального температурного режима в тупиковых выработках
Оглавление:Введение
1. Выбор исходных данных теплового расчета
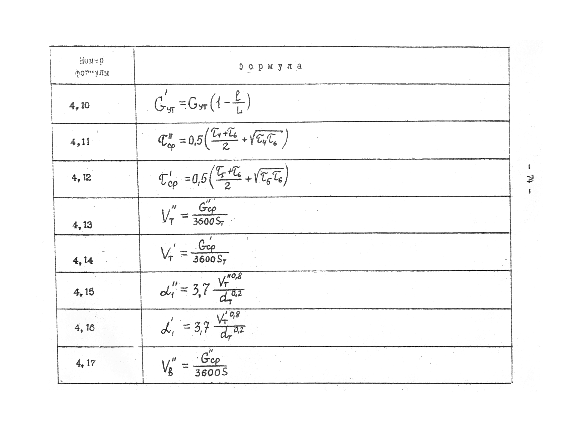
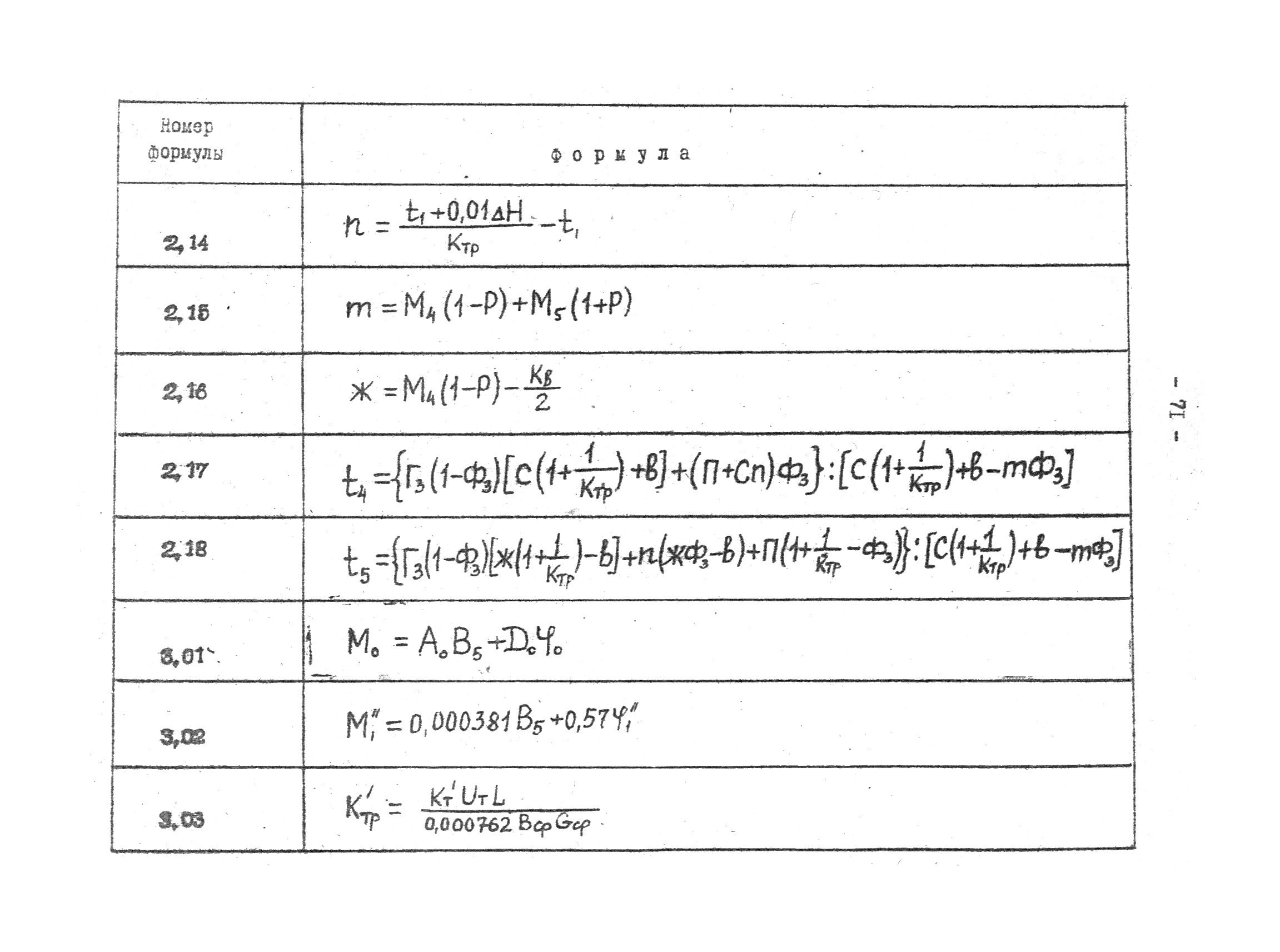
2. Методика проведения тепловых расчетов
   2.1. Расчет тепловыделений от источников тепла
   2.2. Расчет коэффициентов теплопередачи шахтных трубопроводов
   2.3. Расчет коэффициентов нестационарного теплообмена между воздушной струей и окружающим породным массивом
   2.4. Тепловой расчет тупиковой выработки
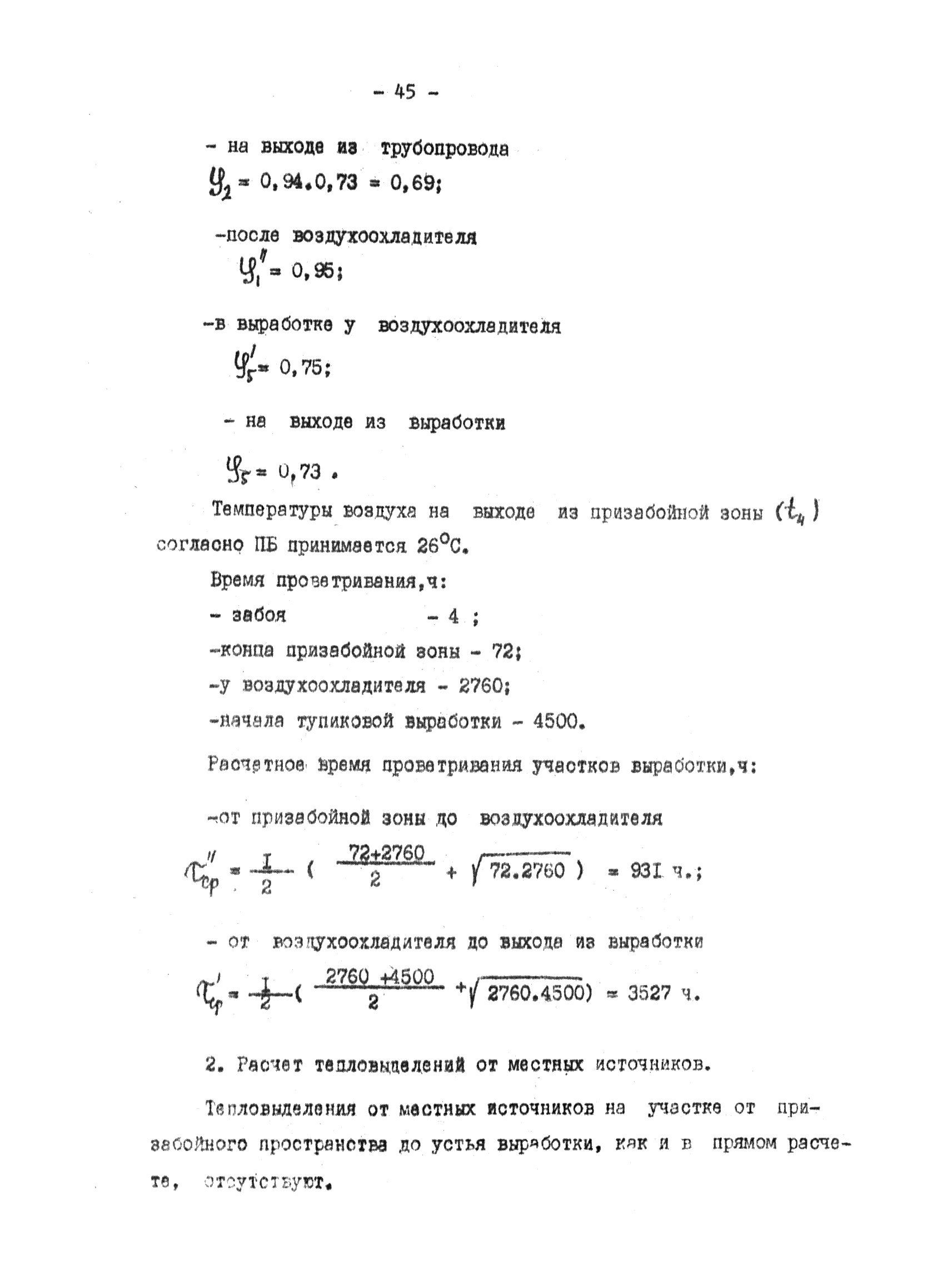
3. Пример расчета ожидаемых температур воздуха в тупиковой выработке и необходимой холодопроизводительности воздухоохладителя для нормализации тепловых условий в рабочем забое
Приложение. Алгоритм определения температурных условий в тупиковых горных выработках
Разработан: МакНИИ
Утверждён:08.07.1976 Министерство угольной промышленности СССР (USSR Ministry of the Coal Industry )