Скачать ГОСТ Р 57590-2017 Аддитивные технологические процессы. Базовые принципы. Часть 3. Общие требованияДата актуализации: 01.01.2021
|
| Обозначение: | ГОСТ Р 57590-2017 |
| Обозначение англ: | GOST R 57590-2017 |
| Статус: | введен впервые |
| Название рус.: | Аддитивные технологические процессы. Базовые принципы. Часть 3. Общие требования |
| Название англ.: | Additive processes. Basic principles. Part 3. General requirements |
| Дата добавления в базу: | 01.01.2018 |
| Дата актуализации: | 01.01.2021 |
| Дата введения: | 01.12.2017 |
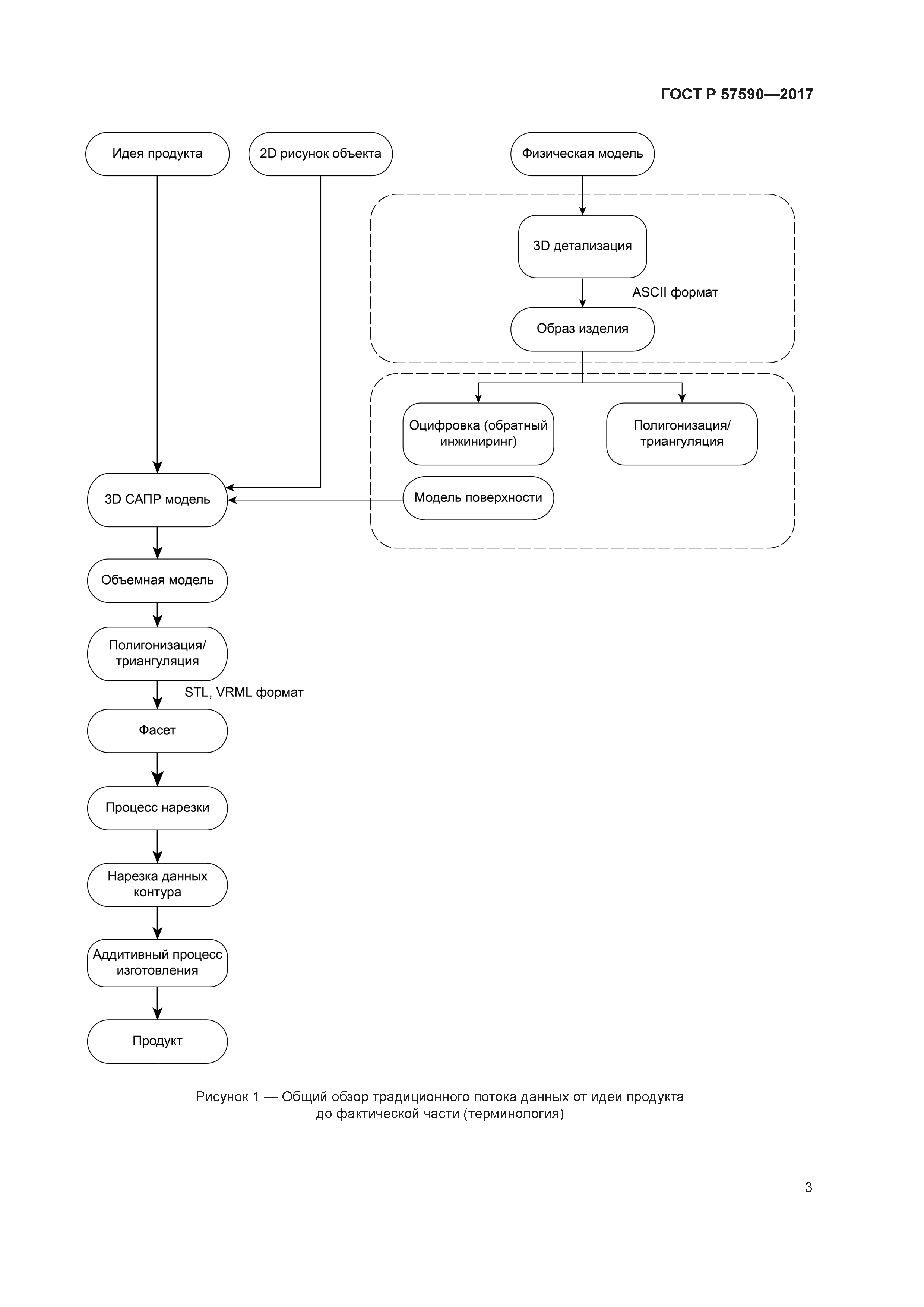
| Область применения: | Стандарт устанавливает основные термины и определения для обмена данными в аддитивном производстве. Стандарт определяет термины и определения для описания геометрии изделия или его частей в аддитивном производстве, описывает способы обмена данными, типы файлов и форматирование. |
| Оглавление: | 1 Область применения. 2 Нормативные ссылки 3 Термины и определения 4 Обмен данными 4.1 Поток данных 4.2 Форматы данных 4.3 Подготовка данных |
| Разработан: | ФГУП ВНИИНМАШ АО Наука и инновации |
| Утверждён: | 09.08.2017 Федеральное агентство по техническому регулированию и метрологии (846-ст) |
| Издан: | Стандартинформ (2017 г. ) Стандартинформ (2019 г. ) |
| Нормативные ссылки: |











