Скачать Методические указания и технико-экономические показатели к формированию рациональной структуры промышленного транспорта ведущих отраслей промышленности с учетом специфики отраслевого и территориального планирования (выпуск 4675)

Дата актуализации: 01.01.2021

Методические указания и технико-экономические показатели к формированию рациональной структуры промышленного транспорта ведущих отраслей промышленности с учетом специфики отраслевого и территориального планирования (выпуск 4675)

Статус:действует
Название рус.:Методические указания и технико-экономические показатели к формированию рациональной структуры промышленного транспорта ведущих отраслей промышленности с учетом специфики отраслевого и территориального планирования (выпуск 4675)
Дата добавления в базу:01.01.2018
Дата актуализации:01.01.2021
Дата введения:01.05.1979
Область применения:Документ разработан для черной и цветной металлургии, угольной и химической промышленности, промышленности строительных материалов и лесной промышленности для среднесрочного и долгосрочного прогнозов
Оглавление:Предисловие
Глава I. Методические указания по формированию структуры промышленного здания
   1 Общие положения
   2 Методические указания по формированию структуры транспорта на действующих предприятиях
   3 Основные положения методики по выбору видов транспортных средств и средств механизации погрузочно-разгрузочных работ на реконструируемых предприятиях
   4 Указания по формированию структуры промышленного транспорта по вновь вводимым предприятиям
   5 Основные положения методики по определению трудозатрат
   6 Принципы межотраслевой, территориальной унификации транспортных средств
Глава II. Структура технико-экономических показателей и примеры расчетов
   1 Структура технико-экономических показателей
   2 Пример расчета потребности в технических средствах на действующих предприятиях
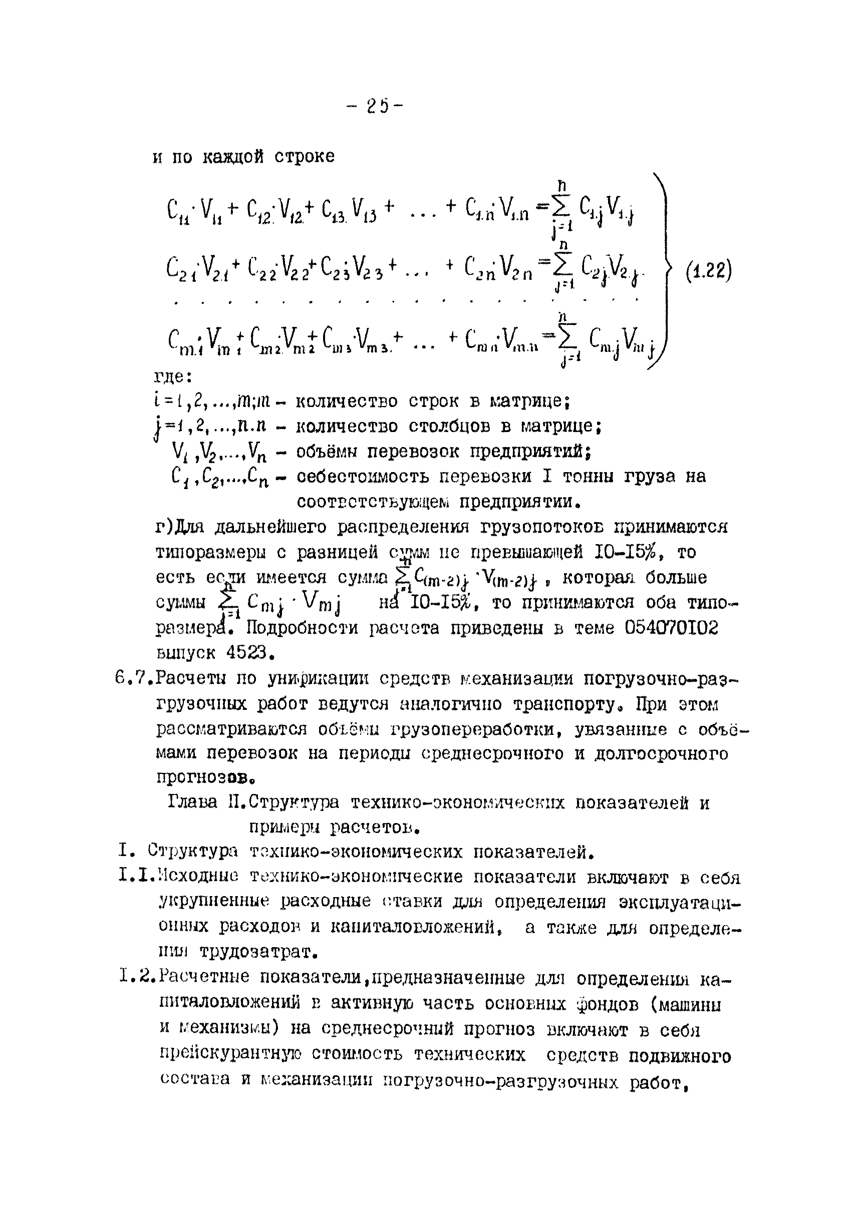
   3 Пример решения задачи по распределению грузопотоков на транспортные средства
Глава III. Исходные и технико-экономические показатели
   1 Общие положения
   2 Технико-экономические показатели
Список литературы
Приложение 1. Территориальный состав регионов
Приложение 2. Усредненные поправочное коэффициенты для определения стоимости строительства с учетом дополнительных затрат при производстве работ в зимнее время
Приложение 3. Усредненные поправочные коэффициенты для определения порайонной стоимости строительства железнодорожных и автомобильных дорог
Приложение 4. Выписка из Приложения № 4 к постановлению Госстроя СССР от 7 июля 19070 года № 77
Разработан: ВИЭМС
Утверждён:23.02.1979 Промтрансниипроект (Promtransniiproject 43)