Скачать Методические указания по количественному определению объема косвенных энергетических выбросов парниковых газов

Дата актуализации: 01.01.2021

Методические указания по количественному определению объема косвенных энергетических выбросов парниковых газов

Статус:действует
Название рус.:Методические указания по количественному определению объема косвенных энергетических выбросов парниковых газов
Дата добавления в базу:01.01.2018
Дата актуализации:01.01.2021
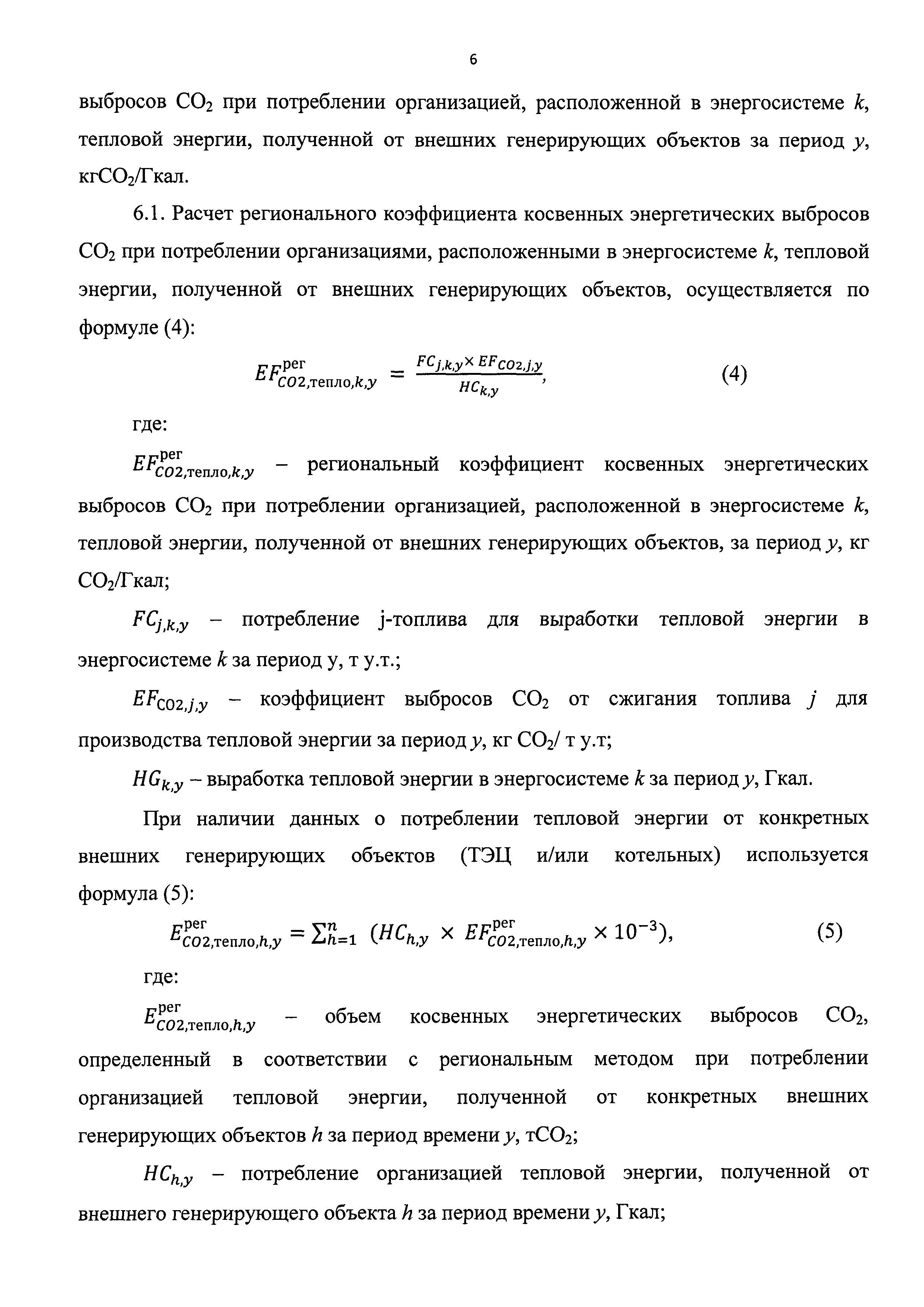
Оглавление:I Общие положения
II Порядок количественного определения объема косвенных энергетических выбросов в организациях
Утверждён:29.06.2017 Министерство природных ресурсов и экологии Российской Федерации (330)
Издан: Официальный интернет-портал правовой информации (www.pravo.gov.ru) (№ 0001201710230028 от 23.10.2017)
Нормативные ссылки: