Скачать РМ 53-04 Инструктивные указания по расчету устойчивости оснований штабелей сыпучих материаловДата актуализации: 01.01.2021
|
| Обозначение: | РМ 53-04 |
| Обозначение англ: | RM 53-04 |
| Статус: | справочные материалы, мп, тпр |
| Название рус.: | Инструктивные указания по расчету устойчивости оснований штабелей сыпучих материалов |
| Дата добавления в базу: | 01.01.2019 |
| Дата актуализации: | 01.01.2021 |
| Область применения: | Документ предназначается в качестве руководящего материала по расчету устойчивости оснований штабелей сыпучих материалов в закрытых и открытых складах, а также фундаментов и подземных сооружений, расположенных в непосредственной близости к штабелю |
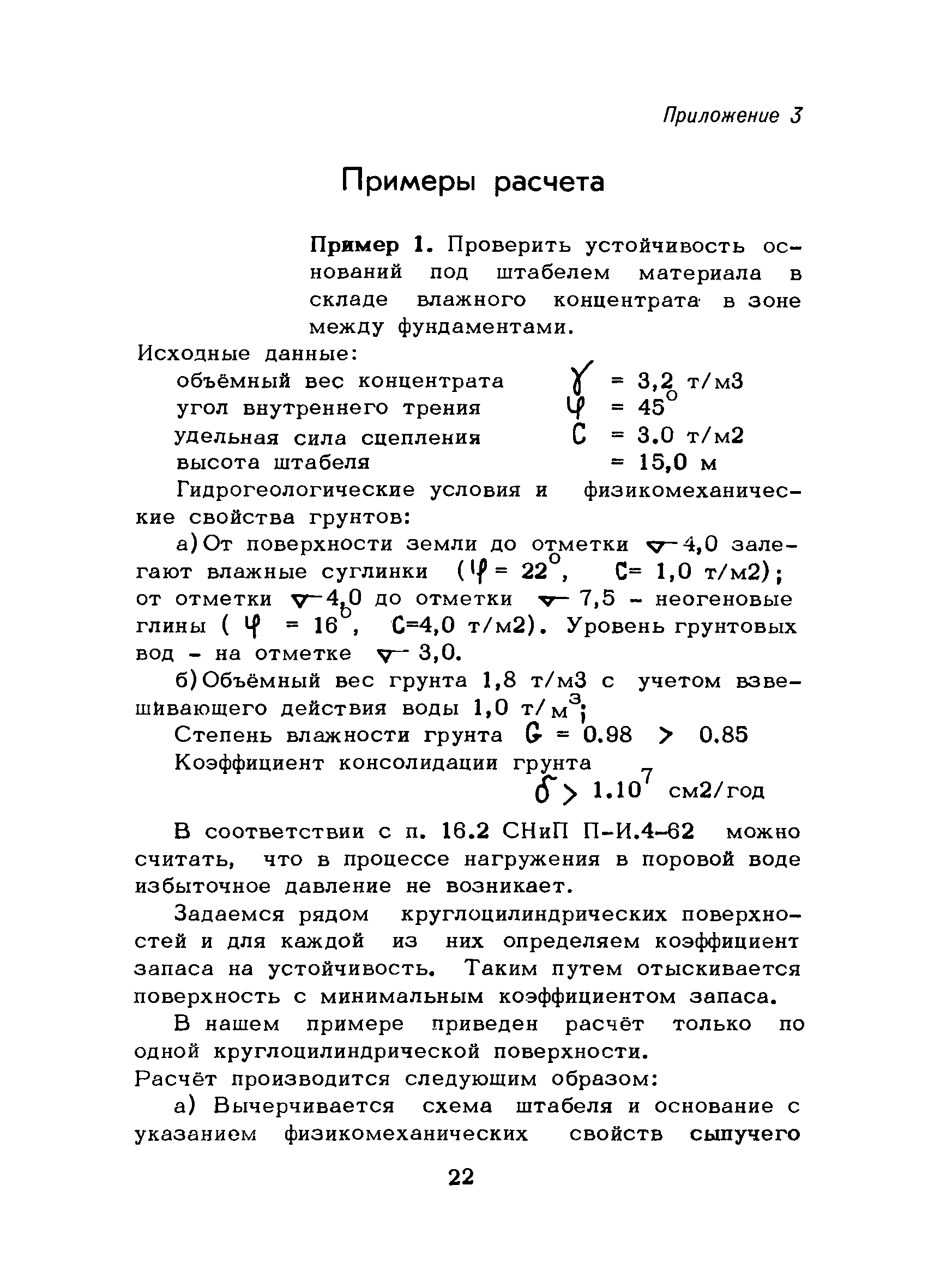
| Оглавление: | Информационное письмо о расчете устойчивости оснований складов сыпучих материалов Инструктивные указания по расчету устойчивости оснований штабелей сыпучих материалов Приложение 1. Формулы для расчета устойчивости штабеля сыпучего материала и основания под ним Приложение 2. Формулы для определения давления в нестабилизированном грунте Приложение 3. Примеры расчета |
| Разработан: | НИИ оснований и подземных сооружений Промстройпроект (Ленинградский) |
| Утверждён: | 20.10.1965 Главпромстройпроект Госстроя СССР (3/8-1530) |
| Список изменений: | |
| Нормативные ссылки: |





































Текстовое изменение опечатки