Скачать Методические рекомендации по определению рациональных схем подготовки и параметров объемных и линейных выработок основного откаточного горизонта

Дата актуализации: 01.01.2021

Методические рекомендации по определению рациональных схем подготовки и параметров объемных и линейных выработок основного откаточного горизонта

Статус: справочные материалы, мп, тпр
Название рус.: Методические рекомендации по определению рациональных схем подготовки и параметров объемных и линейных выработок основного откаточного горизонта
Дата добавления в базу: 01.01.2018
Дата актуализации: 01.01.2021
Область применения: Методические рекомендации предназначены для практического использования инженерно-техническими работниками горнодобывающих предприятий научно-исследовательских и проектных институтов. Рекомендации содержат возможные варианты схем подготовки основного горизонта рудника, расчетные формулы по определению оптимальных параметров элементов этих схем и их экономических показателей
Оглавление: Общие положения
Выбор схемы подготовки откаточных горизонтов
Схемы подготовки рудных тел малой мощности
Схемы подготовки средних и мощных рудных тел
Схемы подготовки рудных тел большой мощности
Определение рациональных параметров объемных и линейных выработок основного откаточного горизонта
Определение емкости аккумулирующего бункера
Определение длины грузовой ветви перед опрокидом в околоствольном дворе
Определение рациональных параметров выработок подземного водоотливного комплекса
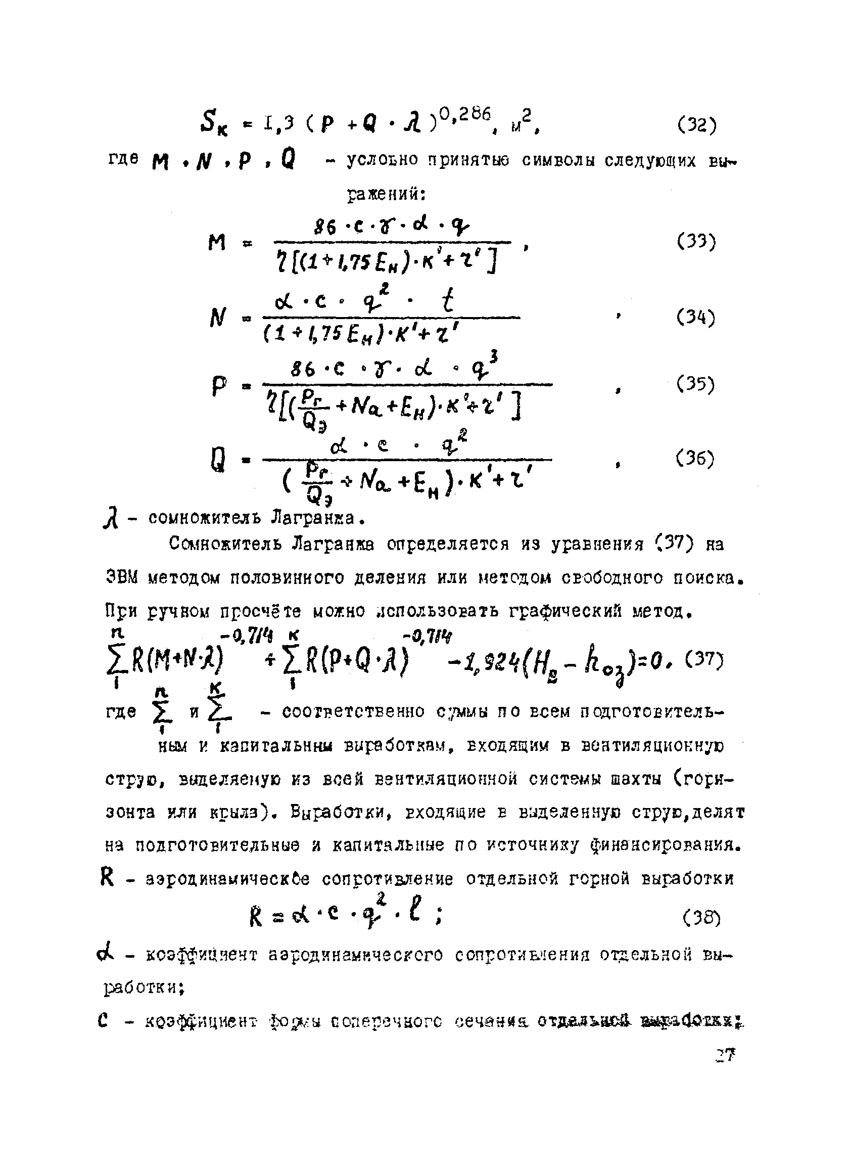
Определение оптимальных сечений линейных горных выработок
Определение некоторых технических и экономических параметров схем подготовки основных горизонтов
Выбор оптимального варианта подготовки горизонта
Определение эксплуатационных расходов
Определение капитальных затрат
Литература
Разработан: ВостНИГРИ
Утверждён: Министерство черной металлургии СССР