Скачать Методика расчета односкиповой с противовесом многоканатной подъемной установки

Дата актуализации: 01.01.2021

Методика расчета односкиповой с противовесом многоканатной подъемной установки

Статус:справочные материалы, мп, тпр
Название рус.:Методика расчета односкиповой с противовесом многоканатной подъемной установки
Дата добавления в базу:01.01.2019
Дата актуализации:01.01.2021
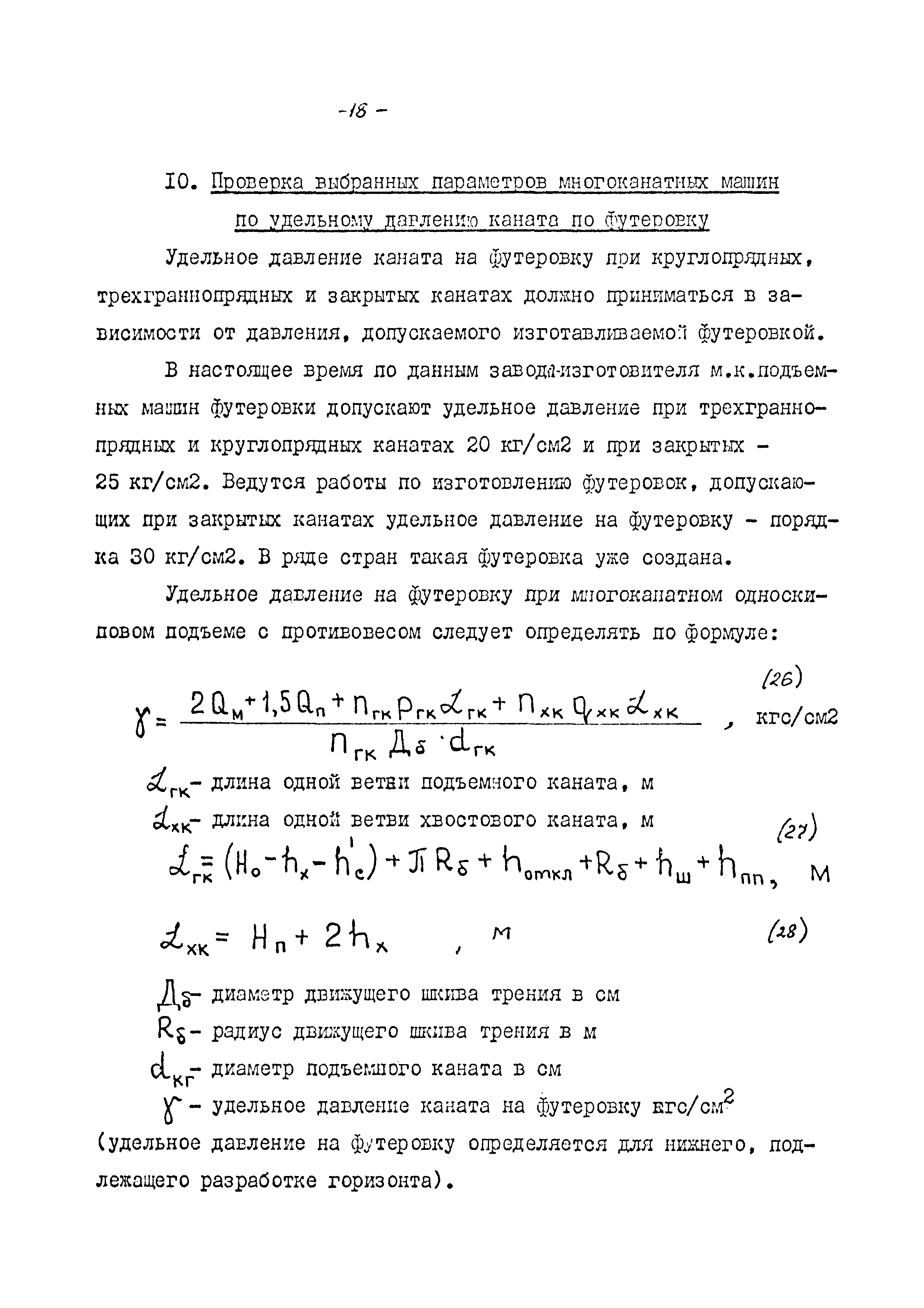
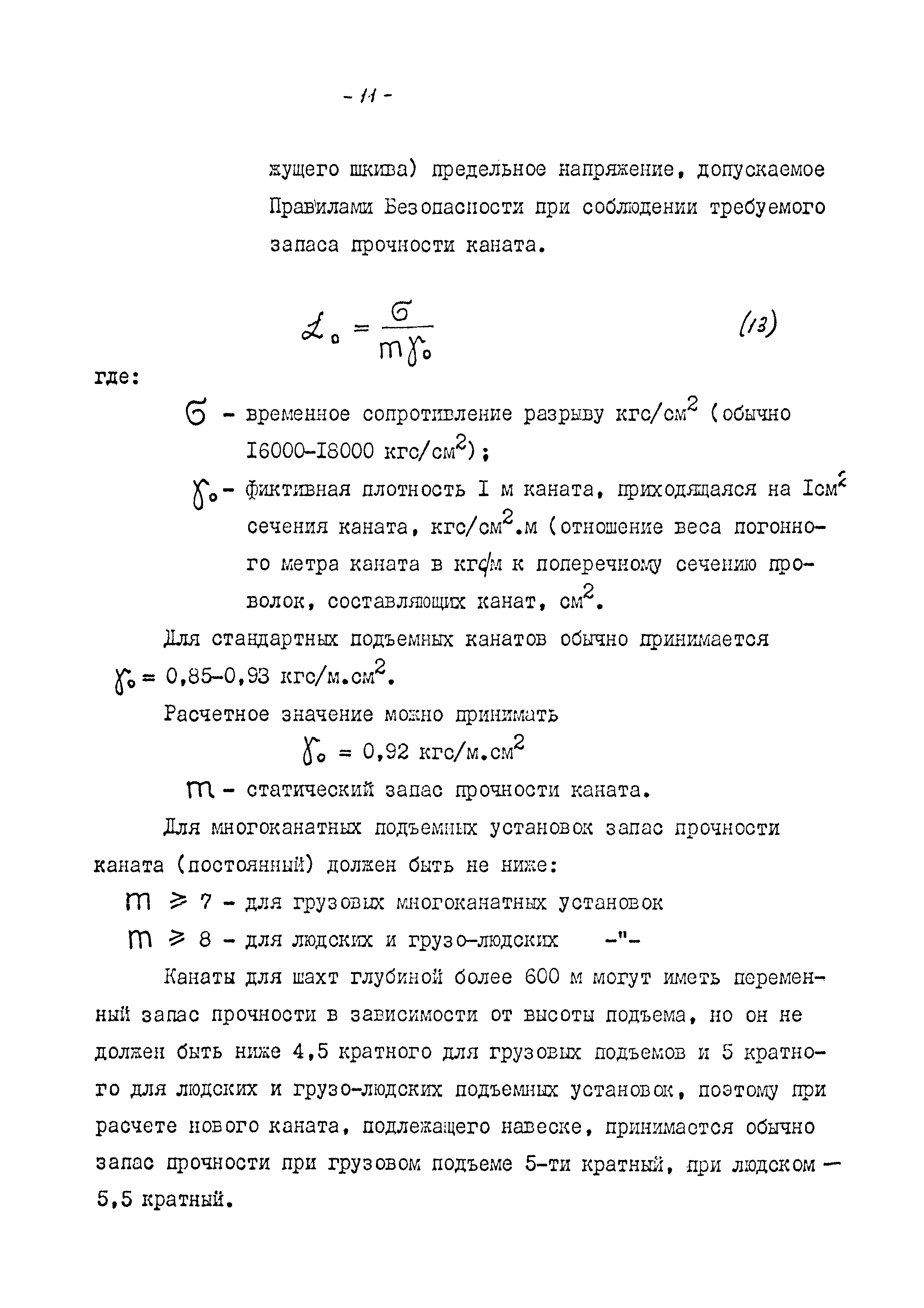
Область применения:Методика содержит расчет односкиповой с просветом многоканатной подъемной установки шахт новых и реконструируемых (с проходкой нового ствола) и используется для составления алгоритмов основных проектно-вычислительных задач. Разработанные алгоритмы предназначены для составления программ с последующей их реализацией на ЭВМ
Оглавление:1. Методика расчета односкиповой с противовесом многоканатной подъемной установки
2. Примерный расчет
Разработан: Центрогипрошахт
Утверждён:23.09.1977 Министерство угольной промышленности СССР (USSR Ministry of the Coal Industry )
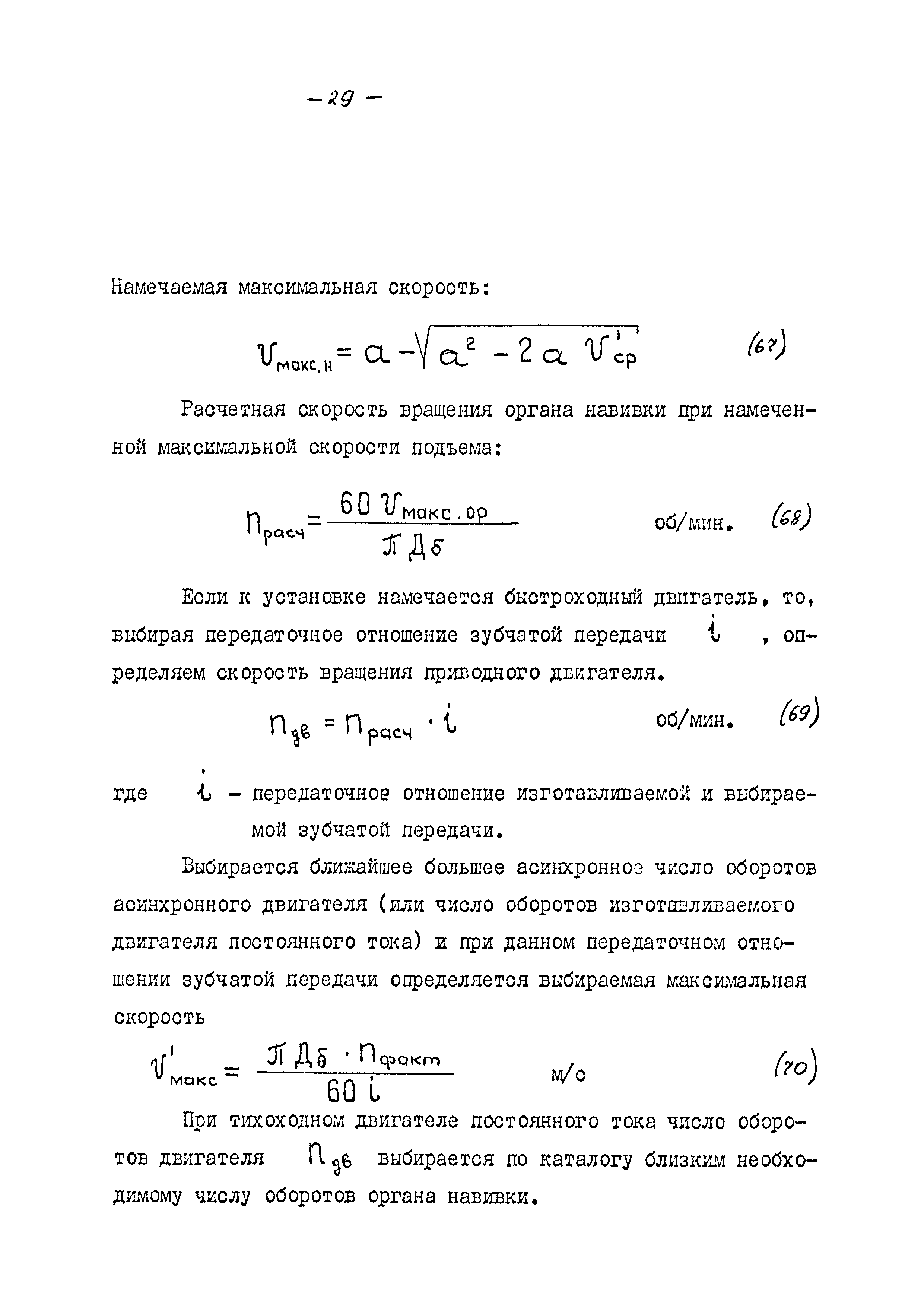
Нормативные ссылки: