Скачать РД 52.37.675-2006 Методические указания по предупредительному спуску снежных лавинДата актуализации: 01.01.2021
|
| Обозначение: | РД 52.37.675-2006 |
| Обозначение англ: | RD 52.37.675-2006 |
| Статус: | введен впервые |
| Название рус.: | Методические указания по предупредительному спуску снежных лавин |
| Дата добавления в базу: | 01.01.2019 |
| Дата актуализации: | 01.01.2021 |
| Дата введения: | 01.01.2007 |
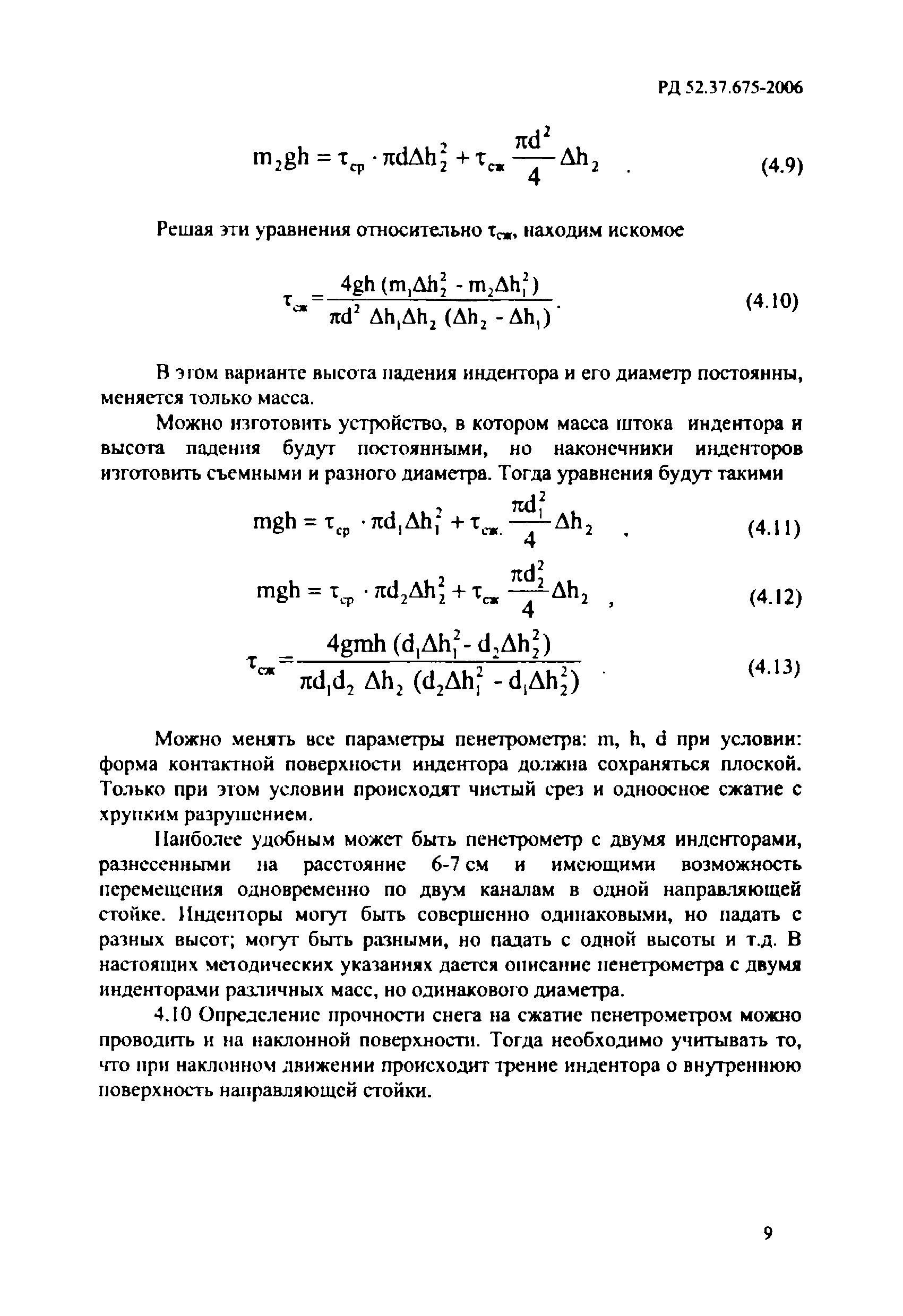
| Область применения: | Документ содержит описания способа и устройства для определения несущей способности слоев снежной толщи, схемы расчетов запаса прочности (устойчивости) снежной толщи, времени начала проведения мероприятий по предупредительному спуску снежных лавин (ПСЛ) и предназначен для руководства и применения инженерно-техническим персоналом служб по активному воздействию на лавины в организациях и учреждениях Росгидромета, осуществляющих предупредительный спуск лавин |
| Оглавление: | 1 Область применения 2 Термины, определения и сокращения 3 Общие положения 4 Методика определения прочностных характеристик снега 5 Описание пенетрометра 6 Порядок работы с пенетрометром 7 Порядок проведения измерений 8 Прогноз времени активного воздействия на снеголавинные процессы Библиография |
| Разработан: | ФГБУ Высокогорный геофизический институт Росгидромета |
| Утверждён: | 03.04.2006 Росгидромет (Rosgidromet ) |
| Издан: | Метеоагентство Росгидромета (2006 г. ) |





















