Скачать ГОСТ Р ИСО 14688-1-2017 Геотехнические исследования и испытания. Идентификация и классификация грунтов. Часть 1. Идентификация и описаниеДата актуализации: 01.01.2021
|
| Обозначение: | ГОСТ Р ИСО 14688-1-2017 |
| Обозначение англ: | GOST R ISO 14688-1-2017 |
| Статус: | принят |
| Название рус.: | Геотехнические исследования и испытания. Идентификация и классификация грунтов. Часть 1. Идентификация и описание |
| Название англ.: | Geotechnikal investigations and testings. Identification and classification of soil. Part 1. Identification and description |
| Дата добавления в базу: | 01.01.2019 |
| Дата актуализации: | 01.01.2021 |
| Дата введения: | 01.01.2022 |
| Область применения: | Стандарт совместно со стандартом ИСО 14688-2 устанавливает основные принципы идентификации и классификации грунтов на основе их вещественного состава и характеристик, которые наиболее широко используются для описания грунтов в инженерных целях. Данные характеристики могут изменяться, в связи с чем для конкретных проектов и материалов может потребоваться большая степень детализации классификационных и описательных терминов. Общая идентификация и описание грунтов основаны на системе, предназначенной для использования непосредственно в полевых условиях опытным персоналом и включающей в себя вещественный состав грунта и наиболее широко используемые характеристики, получаемые визуальным и ручным способами. В стандарте приводятся подробные сведения об отдельных характеристиках для идентификации грунтов и терминах, включая относящиеся к результатам полевых испытаний. Данный стандарт применяется к естественным грунтам на месте залегания (in situ), аналогичным техногенноизмененным грунтам на месте залегания (in situ), и грунтам, техногенно перемещенным человеком. Идентификация и описание скальных грунтов содержатся в стандарте ИСО 14689. Идентификация и классификация грунтов для целей почвоведения, а также при мероприятиях, применяемых в целях защиты и восстановления загрязненных зон, рассматриваются в ИСО 11259. |
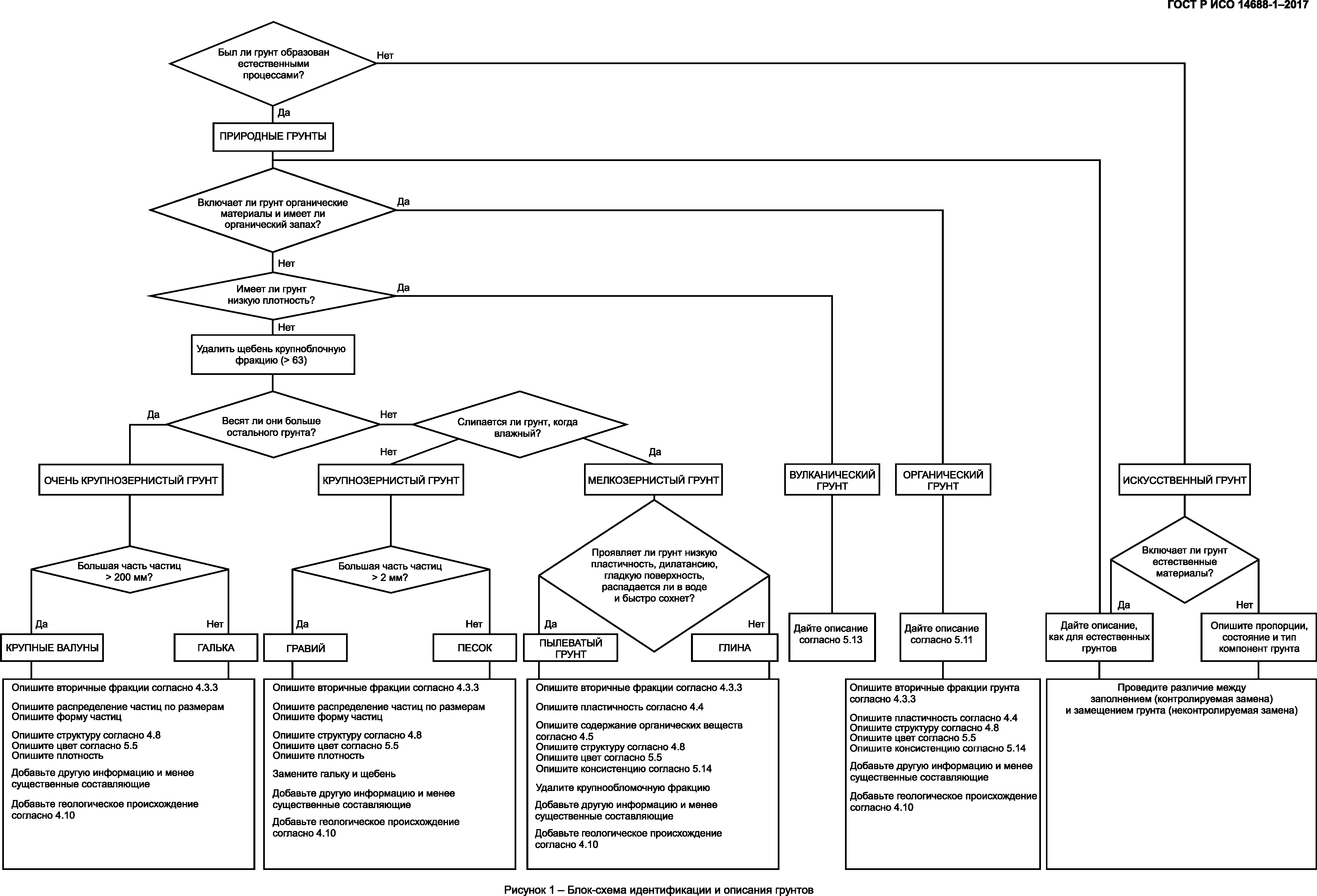
| Оглавление: | 1 Область применения 2 Нормативные ссылки 3 Термины и определения 4 Идентификация грунтов 4.1 Общие положения 4.2 Размер частиц 4.3 Сложные по составу (смешанные) грунты 4.4 Пластичность 4.5 Содержание органических веществ 4.6 Торф и другие органические грунты 4.7 Вулканические грунты 4.8 Разрывы и слоистость 4.9 Переслаивание грунтов 4.10 Происхождение отложений грунтов 5 Методы идентификации и описания грунтов 5.1 Определение гранулометрического состава 5.2 Определение формы частиц 5.3 Определение минерального состава 5.4 Определение содержания мелких фракций 5.5 Определение цвета грунта 5.6 Определение прочности в сухом состоянии 5.7 Определение содержания пылеватых и глинистых частиц 5.8 Определение пластичности 5.9 Определение содержания песчаных, пылеватых и глинистых частиц 5.10 Определение содержания карбонатов 5.11 Методы идентификации и описания органических грунтов 5.12 Определение степени разложения торфа 5.13 Методы идентификации и описания вулканических грунтов 5.14 Определение консистенции 6 Технический отчет Приложение ДА (справочное) Сведения о соответствии ссылочных международных стандартов национальным стандартам |
| Разработан: | АО НИЦ Строительство НИИОСП им. Герсеванова |
| Утверждён: | 17.11.2017 Федеральное агентство по техническому регулированию и метрологии (1761-ст) |
| Издан: | Стандартинформ (2017 г. ) |
| Нормативные ссылки: |















