Скачать Методическое пособие. Расчеты тепловой защиты зданийДата актуализации: 01.01.2021 |
| Статус: | действует |
| Название рус.: | Методическое пособие. Расчеты тепловой защиты зданий |
| Дата добавления в базу: | 01.01.2019 |
| Дата актуализации: | 01.01.2021 |
| Область применения: | Методическое пособие распространяется на проектируемые, реконструируемые и эксплуатируемые жилые и общественные здания. Уровень тепловой защиты указанных зданий устанавливается в соответствии с СП 50.13330.2012 "Тепловая защита зданий" |
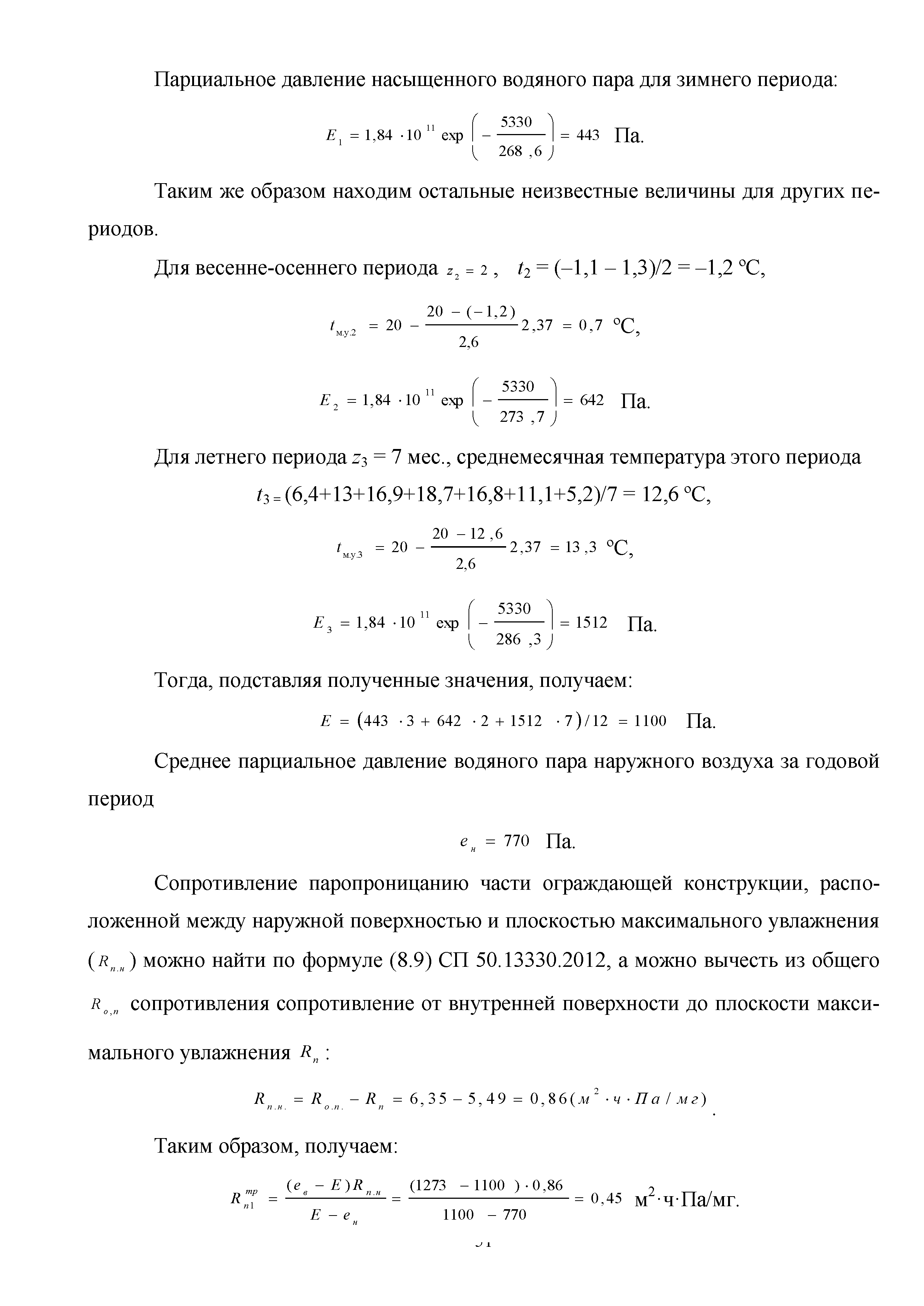
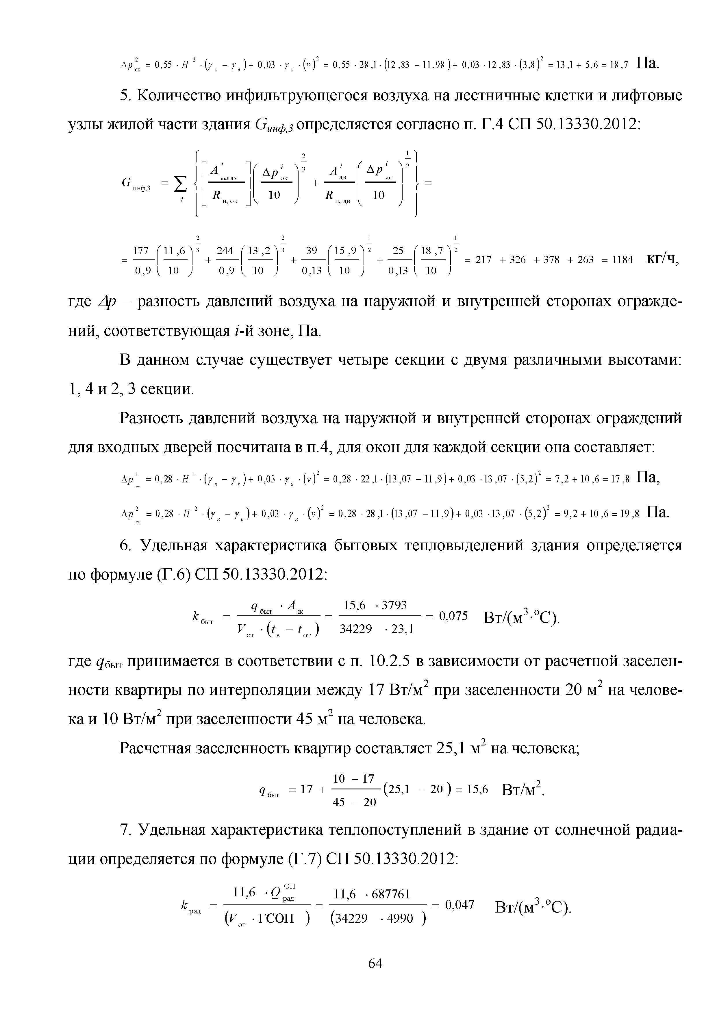
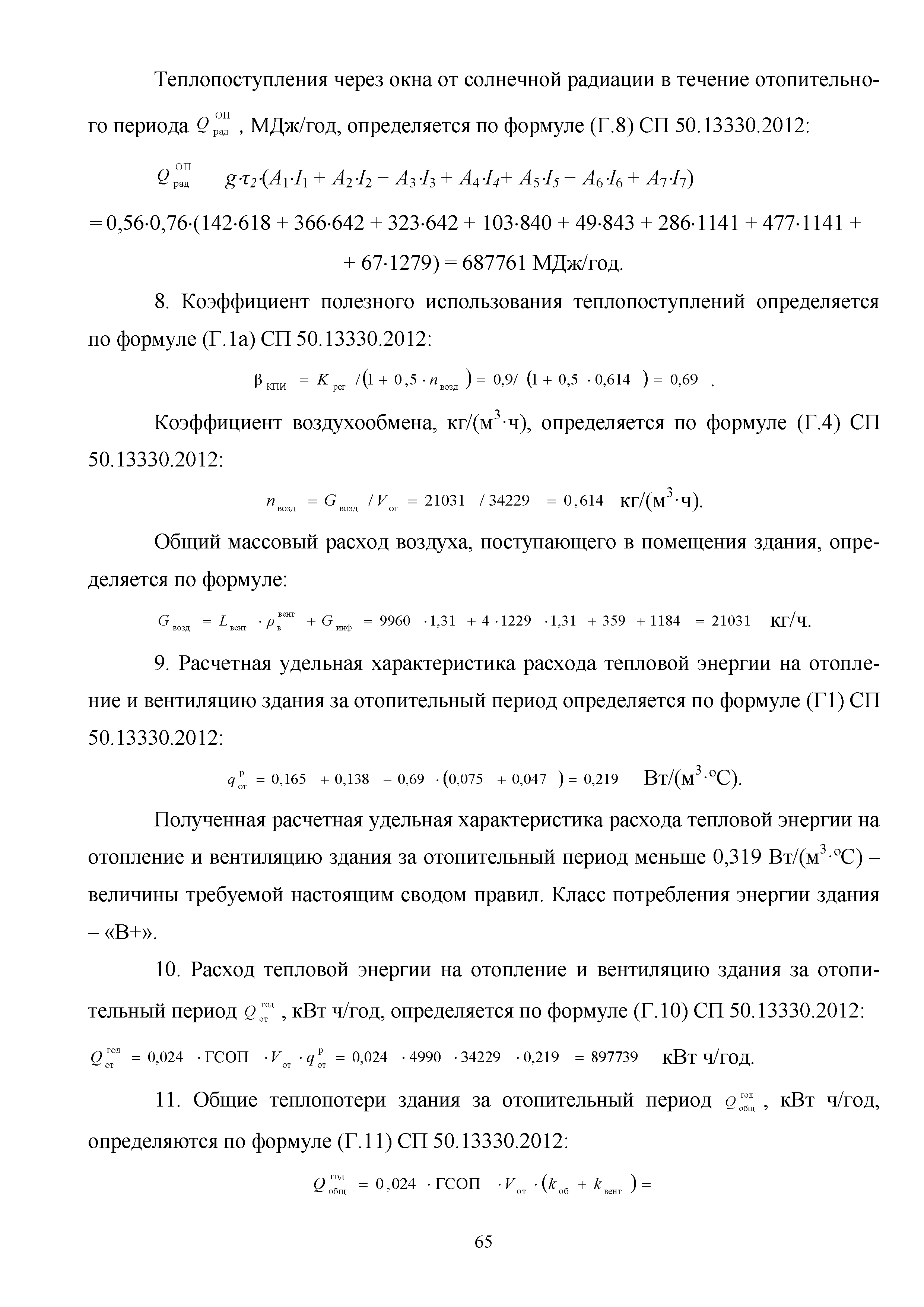
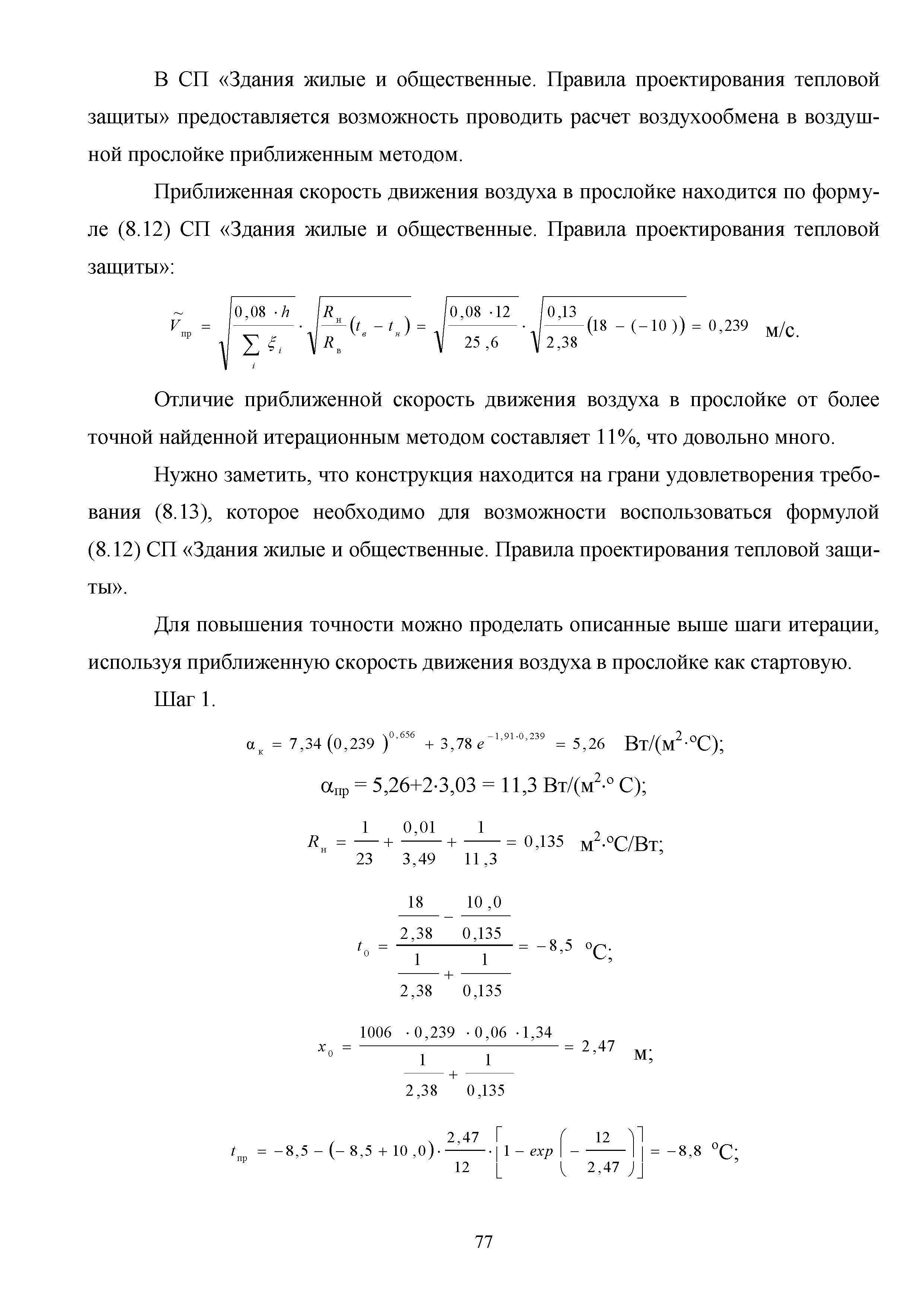
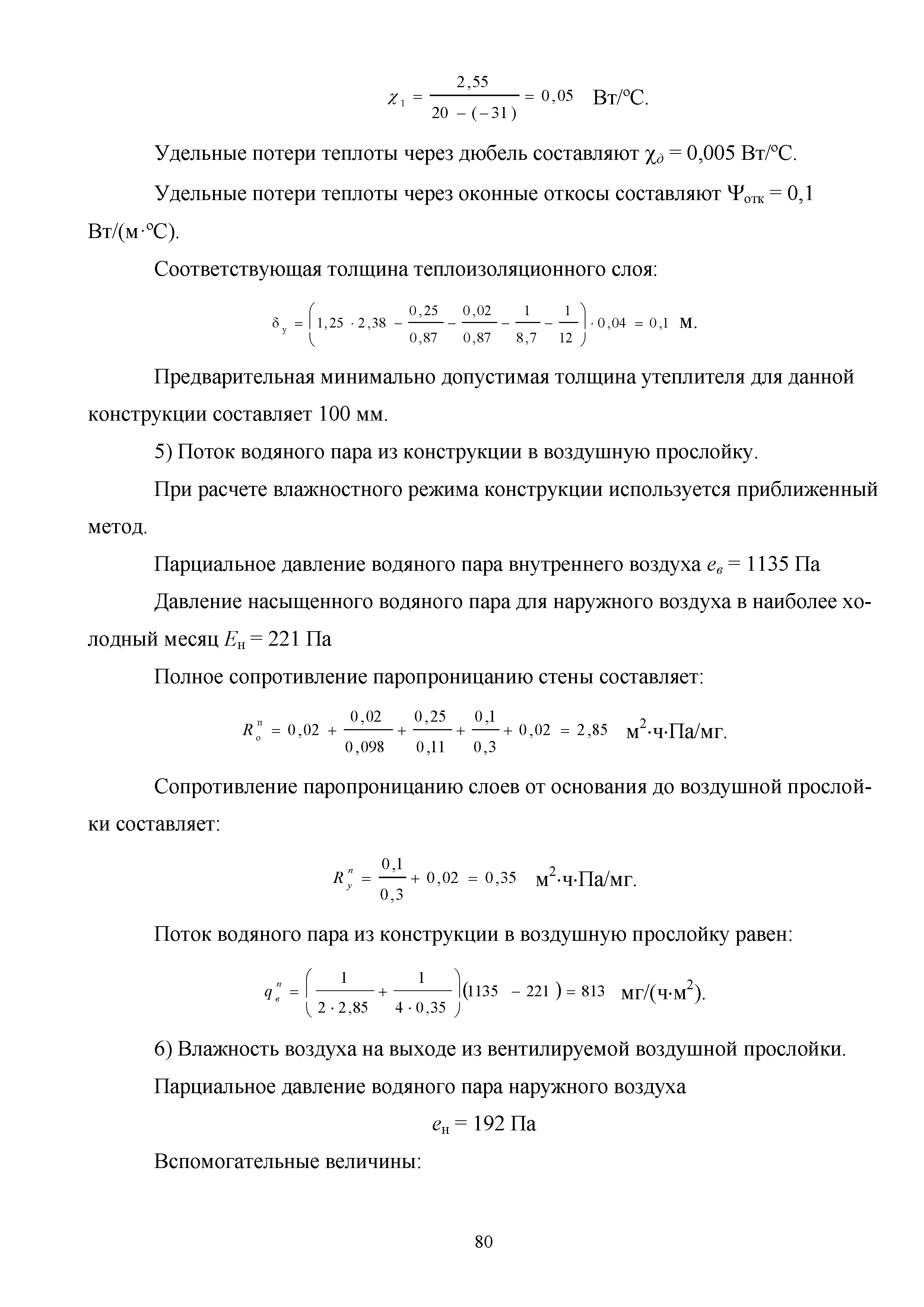
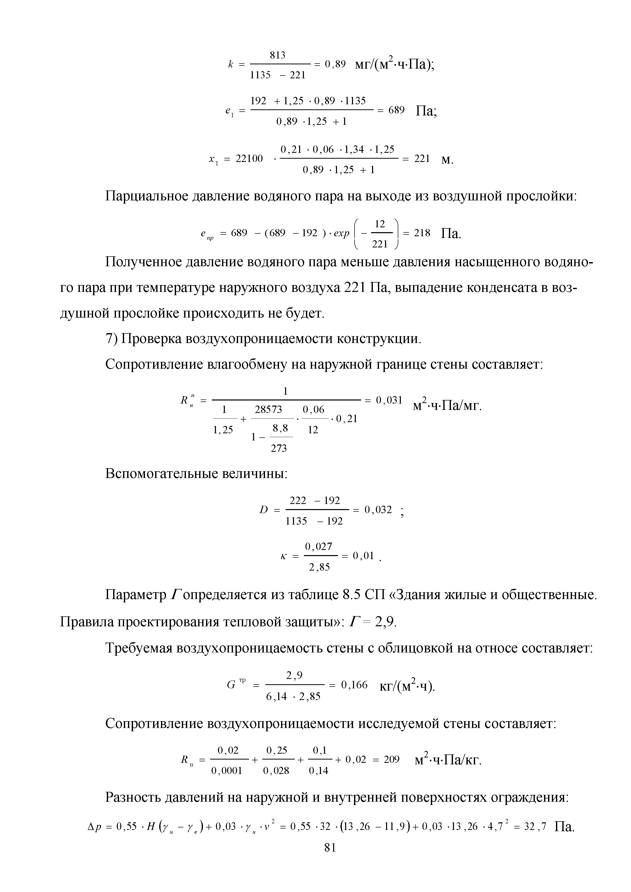
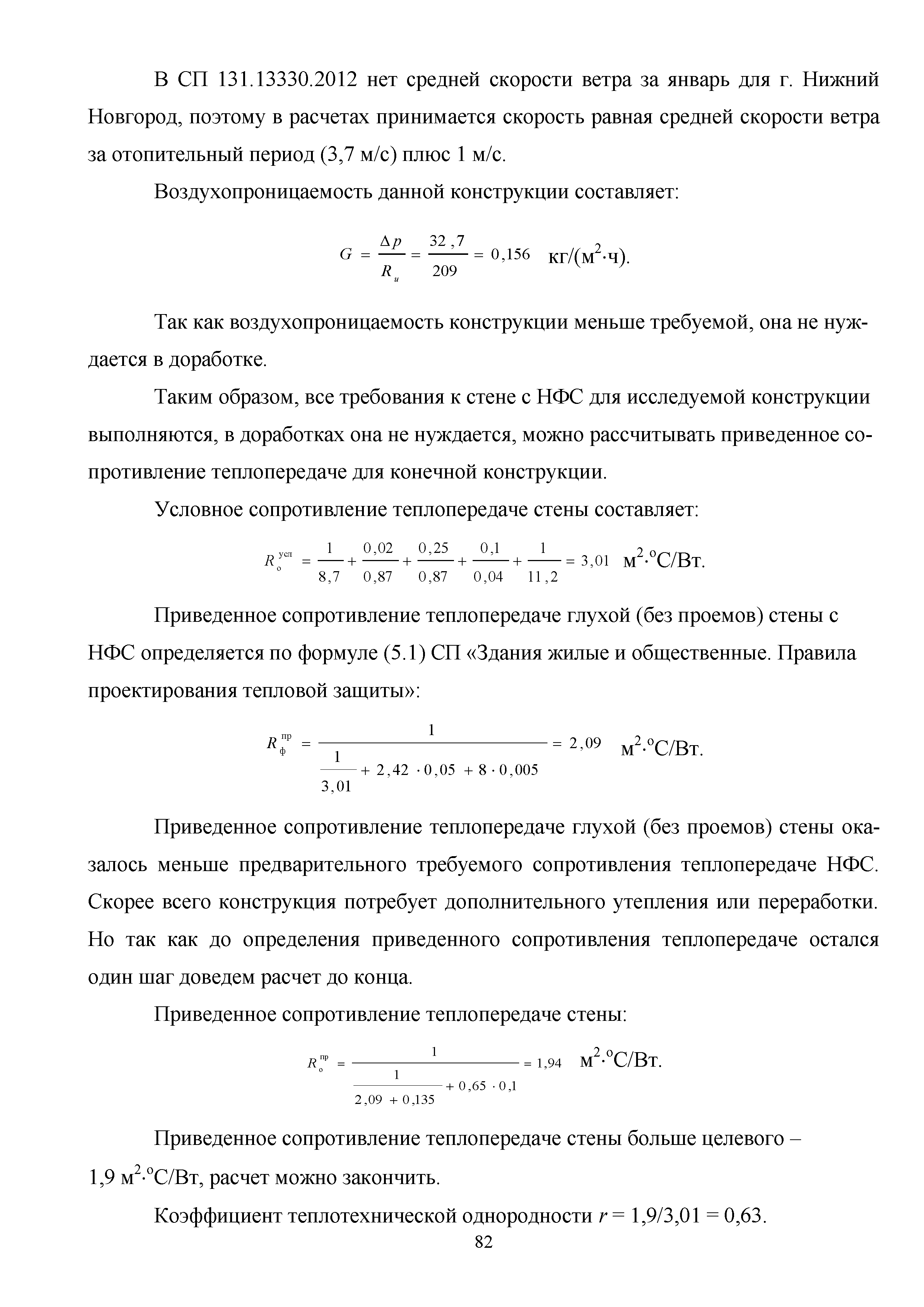
| Оглавление: | Введение 1. Область применения 2. Нормативные ссылки 3. Термины и определения 4. Общие положения 5. Расчеты тепловой защиты зданий 5.1. Требования и методика расчета приведенного сопротивления теплопередаче фрагмента теплозащитной оболочки здания или выделенной ограждающей конструкции 5.2. Пример расчета приведенного сопротивления теплопередаче фасада жилого здания с использованием расчетов температурных полей 5.3. Требования и методика расчета удельной теплозащитной характеристики здания 5.4. Пример расчета удельной теплозащитной характеристики здания 5.5. Пример оптимизации теплозащитной оболочки здания по окупаемости энергосберегающих мероприятий 5.6. Пример расчета срока окупаемости утепления ограждений с дисконтированием промежуточных доходов 6. Расчет теплоустойчивости ограждающей конструкции 7. Проверка воздухопроницаемости ограждающей конструкции 8. Проверка защиты от переувлажнения ограждающей конструкции 8.1. Пример проверки защиты от переувлажнения ограждающей конструкции 8.2. Определение влажности внутреннего воздуха помещения с учетом наличия солей 9. Проверка теплоусвоения поверхности пола 10. Расчет удельной характеристики расхода тепловой энергии на отопление и вентиляцию здания и удельного расхода тепловой энергии 11. Пример заполнения энергетического паспорта проекта здания 12. Пример теплофизического расчета навесных фасадных систем с вентилируемой воздушной прослойкой 13. Пример расчета требуемых сопротивлений теплопередаче участков стен и окон, расположенных за остекленными лоджиями и балконами Приложение А. Библиография Приложение Б. Температуры точки росы td, градусов Цельсия, для различных значений температур tint и относительной влажности, воздуха в помещении Приложение В. Значения парциального давления насыщенного водяного пара Е, па, для различных значений температур при В = 100,7 кПа Приложение Г. Парциальное давление водяного пара Ер, Па, и относительная влажность воздуха, над насыщенными растворами смесей солей при давлении В = 100,7 кПа Приложение Д. Парциальное давление водяного пара Epi, Па, и относительная влажность воздуха, над насыщенными растворами отдельных солей при давлении B = 100,7 кПа Приложение Е. Плотность и критерий мю/лямбда для основных строительных материалов |
| Разработан: | ФГБУ Научно-исследовательский институт строительной физики Российской академии архитектуры и строительных наук ФАУ Федеральный центр нормирования, стандартизации и оценки соответствия в строительстве ГОУ ВПО ТГТУ |
| Утверждён: | Министерство строительства и жилищно-коммунального хозяйства Российской Федерации |
| Нормативные ссылки: |
|





























































































