Скачать Методика определения объемов работ, выполняемых с применением средств автоматизацииДата актуализации: 01.01.2021 |
| Статус: | справочные материалы, мп, тпр |
| Название рус.: | Методика определения объемов работ, выполняемых с применением средств автоматизации |
| Дата добавления в базу: | 01.01.2019 |
| Дата актуализации: | 01.01.2021 |
| Область применения: | В методике определен порядок декомпозиции проектных работ, в основу которого положена стоимость разработки проектно-сметной документации по объекту проектирования. Предназначена для определения фактического (планируемого) объема (стоимости) проектных работ, выполненных (планируемых к выполнению) с применением средств автоматизации, на уровне отдельного института, отдельного компонента САПР (специализированных программ, пакетов и комплексов программ, подсистем) |
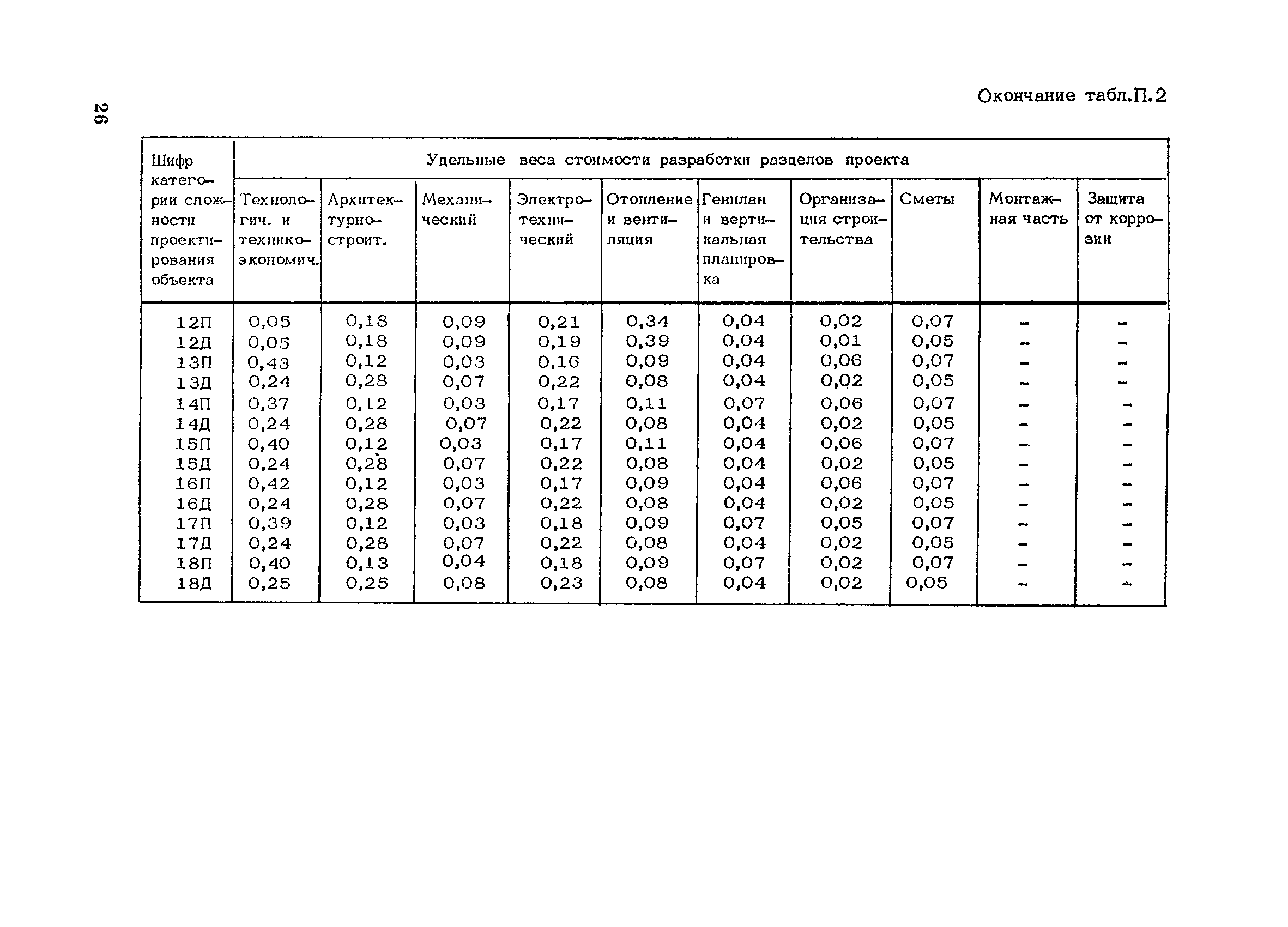
| Оглавление: | 1 Общие положения 2 Метод определения объемов проектных работ, выполняемых с применением средств автоматизации 3 Организация учета использования средств автоматизации проектирования в проектных организациях 4 Рекомендации по организации проведения предпроектного обследования проектной организации и описанию структуры и состава проектных работ, места средств автоматизации в структуре проектных работ Приложение 1. Пример описания структуры и состава проектных работ для объектов водоснабжения и канализации и определения места средства автоматизации в структуре проекта объекта "Водозаборные сооружения из поверхностных источников с насосной станцией 1-го подъема" в Союзводоканал-проекте |
| Разработан: | Союзводоканалпроект ЦНИИпромзданий Ленинградский Промстройпроект Сантехпроект ЦНИИпроект |
| Утверждён: | 14.07.1986 Госстрой СССР (15-1008) |
| Издан: | Роспотребнадзор (2017 г. ) |
| Нормативные ссылки: |
|





































