Скачать СТБ МЭК 60601-1-2-2006 Изделия медицинские электрические. Часть 1-2. Общие требования безопасности. Электромагнитная совместимость. Требования и методы испытанийДата актуализации: 01.01.2021
|
| Обозначение: | СТБ МЭК 60601-1-2-2006 |
| Обозначение англ: | 60601-1-2-2006 |
| Статус: | применяется в еаэс |
| Название рус.: | Изделия медицинские электрические. Часть 1-2. Общие требования безопасности. Электромагнитная совместимость. Требования и методы испытаний |
| Название англ.: | Medical electrical equipment. Part 1-2. Collateral standard. General requirements for safety. Electromagnetic compatibility. Requirements and tests |
| Дата добавления в базу: | 01.01.2019 |
| Дата актуализации: | 01.01.2021 |
| Дата введения: | 01.07.2006 |
| Область применения: | Стандарт применяют для обеспечения электромагнитной совместимости медицинских электрических изделий и медицинских электрических систем. Стандарт устанавливает требования к изделиям и системам по обеспечению электромагнитной совместимости и методы их испытаний и служит основой для установления требований электромагнитной совместимости и методов испытаний в дополнительных стандартах. |
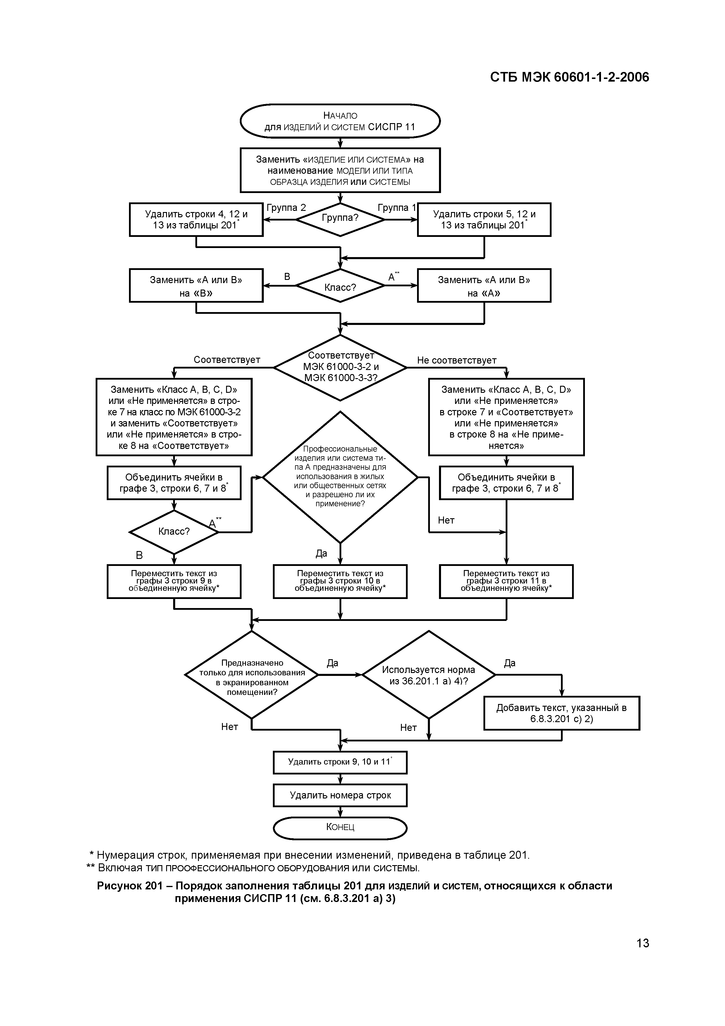
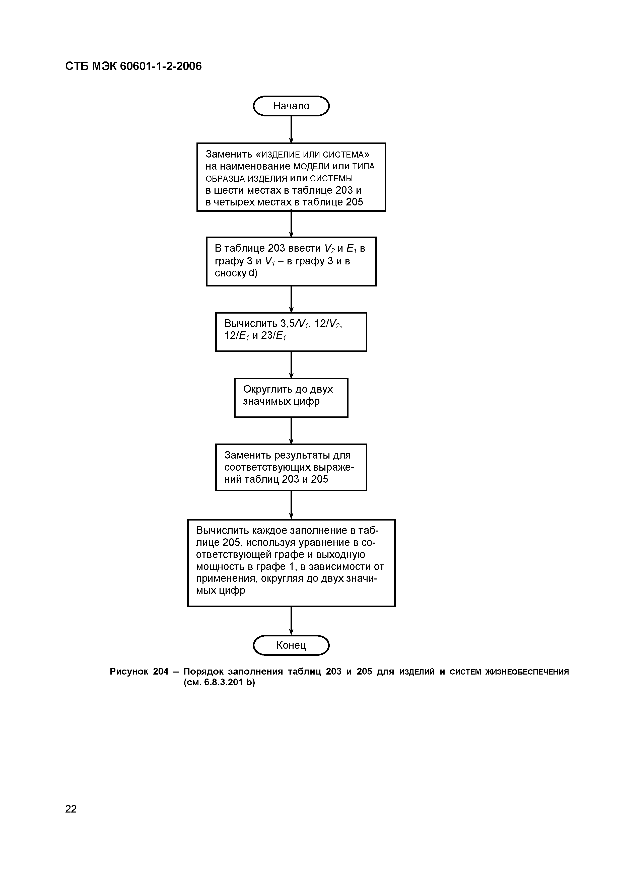
| Оглавление: | Введение РАЗДЕЛ ПЕРВЫЙ. ОБЩИЕ ПОЛОЖЕНИЯ 1 Область применения и цель 1.201 Область применения 1.202 Цель 2 Термины и определения 3 Общие требования 3.201 Общие требования для электромагнитной совместимости изделий и систем 6 Идентификация, маркировка и документация РАЗДЕЛЫ ВТОРОЙ - ЧЕТВЕРТЫЙ НЕ ИСПОЛЬЗУЮТСЯ РАЗДЕЛ ПЯТЫЙ. ЗАЩИТА ОТ ОПАСНОСТЕЙ НЕЖЕЛАТЕЛЬНОГО ИЛИ ЧРЕЗМЕРНОГО ИЗЛУЧЕНИЯ 36 Электромагнитная совместимость 36.201 Помехоэмиссия 36.202 Помехоустойчивость РАЗДЕЛЫ ШЕСТОЙ - ДЕСЯТЫЙ НЕ ИСПОЛЬЗУЮТСЯ Приложение AAA (справочное) Общее руководство и обоснования Приложение BBB (справочное) Примеры заполнения таблиц 201 - 208 Приложение CCC (справочное) Руководство по классификации в соответствии с СИСПР 11 Приложение DDD (справочное) Руководство по применению МЭК 60601-1-2 при разработке дополнительных стандартов Приложение EEE (справочное) Электромагнитная обстановка Приложение FFF (обязательное) Нормативные ссылки Приложение GGG (справочное) Руководство для идентификации основного функционирования Приложение HHH (справочное) Руководство для определения, освобождено ли немедицинское электрическое изделие, используемое в системе, от испытаний по требованиям настоящего стандарта по ЭМС Библиография Рисунок 201 Порядок заполнения таблицы 201 для изделий и систем, относящихся к области применения СИСПР 11 Рисунок 202 Порядок заполнения таблицы 201 для изделий, относящихся к области применения СИСПР 14 и СИСПР 15 Рисунок 203 Порядок заполнения таблицы 202 Рисунок 204 Порядок заполнения таблиц 203 и 205 для изделий и систем жизнеобеспечения Рисунок 205 Порядок заполнения таблиц 204 и 206 для изделий и систем, не относящихся к жизнеобеспечению Рисунок ААА.1 Пример размещения кабелей при проведении испытаний на устойчивость к радиочастотному электромагнитному полю Рисунок ААА.2 Примеры определения максимальных размеров изделий с одним и двумя кабелями Рисунок HHH.1 Методика для определения, используется ли в системе электрическое изделие немедицинского назначения, которое не нужно испытывать на ЭМС по требованиям настоящего стандарта Таблица 201 Руководство и декларация изготовителя. Помехоэмиссия для всех изделий и систем Таблица 202 Руководство и декларация изготовителя. Помехоустойчивость для всех изделий и систем Таблица 203 Руководство и декларация изготовителя. Помехоустойчивость для изделий и систем жизнеобеспечения Таблица 204 Руководство и декларация изготовителя. Помехоустойчивость для изделий и систем, которые не предназначены для жизнеобеспечения Таблица 205 Рекомендуемые значения пространственного разноса между портативными и подвижными радиочастотными средствами связи и изделием или системой жизнеобеспечения Таблица 206 Рекомендуемые значения пространственного разноса между портативными и подвижными радиочастотными средствами и изделием или системой, не относящимися к жизнеобеспечению Таблица 207 Руководство и декларация изготовителя. Помехоустойчивость для изделий и систем жизнеобеспечения, которые предназначены для применения только в экранированных помещениях Таблица 208 Руководство и декларация изготовителя. Помехоустойчивость для изделий и систем, не относящихся к жизнеобеспечению, которые предназначены для применения только в экранированных помещениях Таблица 209 Частота модуляции, имитированная физиологическая частота и рабочая частота Таблица 210 Испытательные уровни при испытаниях на устойчивость к провалам напряжения Таблица 211 Испытательные уровни при испытаниях на устойчивость к прерываниям напряжения Таблица BBB.1 Пример 1 заполнения таблицы 201 Таблица BBB.2 Пример 2 заполнения таблицы 201 Таблица BBB.3 Пример 3 заполнения таблицы 201 Таблица BBB.4 Пример заполнения таблицы 202 Таблица BBB.5 Пример 1 соотношения испытательных уровней при испытаниях на помехоустойчивость, уровней помехоустойчивости и уровней соответствия требованиям помехоустойчивости Таблица BBB.6 Пример заполнения таблицы 203 Таблица BBB.7 Пример заполнения таблицы 205 Таблица BBB.8 Пример заполнения таблицы 204 Таблица BBB.9 Пример заполнения таблицы 206 Таблица BBB.10 Пример 2 соотношения испытательных уровней при испытаниях на помехоустойчивость, уровней помехоустойчивости и уровней соответствия требованиям помехоустойчивости Таблица BBB.11 Пример заполнения таблицы 207 Таблица BBB.12 Пример 3 соотношения испытательных уровней при испытаниях на помехоустойчивость, уровней помехоустойчивости и уровней соответствия требованиям помехоустойчивости Таблица BBB.13 Пример заполнения таблицы 208 Таблица EEE.1 Электромагнитные обстановки Приложение Д.А Сведения о соответствии международных стандартов, на которые даны ссылки, государственным стандартам, принятым в качестве идентичных и модифицированных государственных стандартов |
| Разработан: | Научно-производственное республиканское УП БелГИСС |
| Утверждён: | 17.03.2006 Госстандарт Республики Беларусь (13) |
| Издан: | БелГИСС (2006 г. ) |
| Нормативные ссылки: |


































































































