Скачать Типовые нормы выработки на очистные работы (кроме агрегатных) для угольных шахтДата актуализации: 01.01.2021
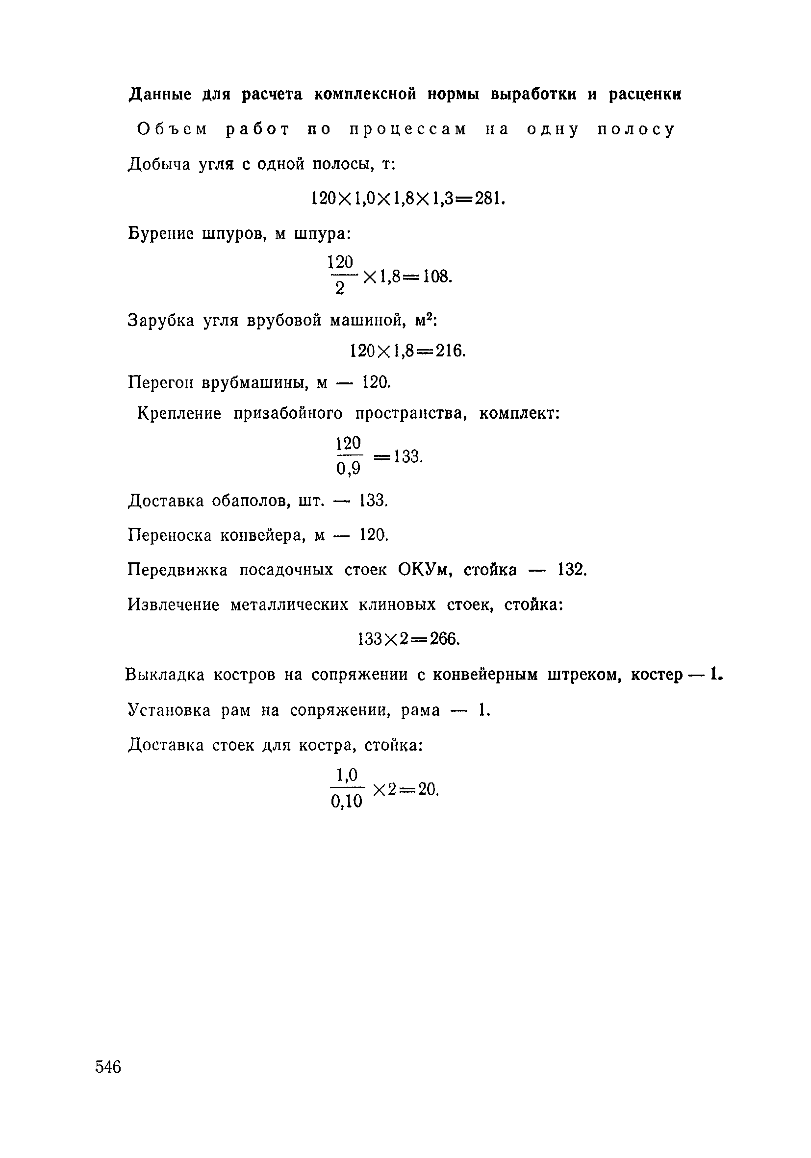
Типовые нормы выработки на очистные работы (кроме агрегатных) для угольных шахт| Статус: | справочные материалы, мп, тпр | | Название рус.: | Типовые нормы выработки на очистные работы (кроме агрегатных) для угольных шахт | | Дата добавления в базу: | 01.01.2019 | | Дата актуализации: | 01.01.2021 | | Область применения: | Типовые нормы выработки на очистные работы для угольных шахт рекомендуются для использования в качестве основы при разработке единых отраслевых и бассейновых норм выработки, а также для применения на предприятиях как местных технически обоснованных норм после утверждения их руководством по согласованию с соответствующим комитетом профсоюза и нормативно-исследовательской станцией производственного объединения (комбината) | | Оглавление: | Общая часть Техническая часть Нормативная часть Глава I. Типовые нормы выработки § 1. Выемка угля агрегатами типа АЩ (АНЩ) в лавах на пластах крутого падения § 2. Выемка угля очистными механизированными комплексами типа КГД в лавах на пластах крутого падения § 3. Передвижка гидрофицированной посадочной крепи «Спутник» § 4. Выемка угля в лавах, оборудованных струговыми установками § 5. Оформление забоя после выемки угля струговыми установками § 6. Передвижка гидродомкратов конвейерного става при выемке угля струговыми установками § 7. Выемка угля узкозахватным комбайном типа КШ и подготовка его к выемке следующей полосы угля § 8. Оформление забоя после выемки угля узкозахватным комбайном типа КШ § 9. Выемка угля узкозахватными комбайнами типов 1К-101, 2К-52, МК-67, БК-52 и подготовка комбайна к выемке следующей полосы угля в лавах на пластах пологого и наклонного падения § 10. Оформление забоя после выемки угля узкозахватными комбайнами типов 1К-101, 2К-52, МК-67 и ВК-52 § 11. Выемка угля комбайнами типов УКР, «Темп», КТ в лавах на пластах наклонного и крутого падения § 12. Спуск (перегон) комбайнов типов УКР, «Темп», КТ в лавах на пластах наклонного и крутого падения с передвижной кран-балки § 13. Передвижка предохранительной лебедки 1ЛГКН § 14. Оформление забоя после выемки угля комбайнами типов УКР, «Темп», КТ в лавах на пластах наклонного падения § 15. Выемка угля в лавах комбайном типа «Урал-2М» и подготовка его к выемке следующей полосы угля § 16. Оформление забоя после выемки угля комбайном типа «Урал-2М» § 17. Выемка угля широкозахватными комбайнами в лавах на пологих и наклонных пластах § 18. Демонтаж, монтаж, перегон и разворот широкозахватных комбайнов в лавах на пологих и наклонных пластах § 19. Оформление забоев после выемки угля широкозахватными комбайнами § 20. Зарубка угля в лавах врубовыми машинами § 21. Перегон (спуск) врубовых машин § 22. Навалоотбойка, навалка угля § 23. Бурение шпуров по углю ручными электросверлами (пневмосверлами) в лавах и камерах § 24. Бурение длинных шпуров ручными электросверлами с принудительной подачей при безлюдной выемке угля на пластах крутого падения § 25. Уборка угля в очистных забоях с помощью скреперной установки § 26. Передвижка скреперной установки § 27. Выемка угля отбойными молотками § 28. Выемка угля с применением ВМ в очистных забоях на пластах крутого падения § 29. Выемка угля под жесткими и эластичными щитами § 30. Выемка угля под арочными щитами § 31. Крепление очистных забоев металлическими (клиновыми и гидравлическими) стойками на пластах пологого и наклонного падения § 32. Крепление очистных забоев деревянной крепью § 33. Навеска и снятие металлических шарнирных верхняков § 34. Передвижка специальной крепи типа ОКС на сопряжениях лав со штреками § 35. Установка рам на сопряжениях лав с прилегающими выработками § 36. Выбивка и извлечение металлических (клиновых и гидравлических) стоек в лавах на пластах пологого я наклонного падения при посадке кровли на специальные металлические крепи типа ОКУ или металлическую органную крепь § 37. Передвижка металлических посадочных стоек типа ОКУ в лавах на пластах пологого падения § 38. Возведение деревянной органной крепи § 39. Выкладка и переноска деревянных костров § 40. Установка распоркой крепи в очистных забоях § 41. Механизированная посадка кровли при помощи лебедки § 42. Бурение шпуров в стойках при посадке кровли с помощью малогабаритных патронов § 43. Гидравлическая закладка выработанного пространства при выемке угля короткими забоями § 44. Частичная закладка выработанного пространства породой немеханизированным способом (вручную) в лавах на пологих и наклонных пластах § 45. Передвижка изгибающихся конвейеров в очистных забоях с индивидуальной крепью § 46. Переноска разборных скребковых конвейеров § 47. Наращивание и укорачивание скребковых изгибающихся и разборных конвейеров § 48. Передвижка перегружателей гидродомкратом при помощи упорной стойки § 49. Переноска рештаков (листов) в лавах на пологих и наклонных пластах § 50. Переноска деревянных рештаков (откосов) в лавах на пластах крутого н наклонного падения § 51. Переноска воздухопровода в лавах § 52. Увлажнение угля в массиве передвижными насосными установками § 53. Монтаж и оборудование жестких, эластичных и арочных щитов Глава II. Организация выполнения операций по приемам Глава III. Расчетные нормативы времени по операциям рабочих процессов, учтенных нормами Выемка угля агрегатами типа АЩ (АНЩ) в лавах на пластах крутого падения Выемка угля очистными механизированными комплексами типа КГД в лавах на пластах крутого падения Передвижка гидрофицированной посадочной крепи «Спутник» Выемка угля в лавах, оборудованных струговыми установками Оформление забоя после выемки угля струговыми установками Передвижка гидродомкратов конвейерного става при выемке угля струговыми установками Выемка угля в лавах узкозахватным комбайном типа КШ и подготовка его к выемке следующей полосы угля Оформление забоя после выемки угля узкозахватным комбайном типа КШ Выемка угля узкозахватными комбайнами типов 1К-101, 2К-52, МК-67, БК-52 и подготовка комбайна к выемке следующей полосы угля в лавах на пластах пологого и наклонного падения Оформление забоя после выемки угля узкозахватными комбайнами типов 1К-101, 2К-52, МК-67 м БК-52 Выемка угля комбайнами типов УКР, «Темп», КТ в лавах на пластах наклонного и крутого падения Спуск (перегон) комбайнов типов УКР, «Темп», КТ в лавах на пластах наклонного и крутого падения с передвижкой кран-балки Передвижка предохранительной лебедки 1ЛГКН Оформление забоя после выемки угля комбайнами типов УКР, «Темп», КТ в лавах на пластах наклонного падения Выемка угля в лавах комбайном типа «Урал-2М» н подготовка его к выемке следующей полосы угля Оформление забоя после выемки угля комбайном типа «Урал-2М» Выемка угля в лавах, оборудованных широкозахватными комбайнами, на пологих е наклонных пластах демонтаж, монтаж перегон п разворот широкозахватных комбайнов в лавах на пологих и наклонных пластах Оформление забоя после выемки угля широкозахватными комбайнами Зарубка угля в лавах врубовыми машинами Перегон (спуск) врубовых машин Навалоотбойка, навалка угля Бурение шпуров по углю ручными электросверлами (пневмосверлами) в лавах и камерах Бурение длинных шпуров ручными электросверлами с принудительной подачей при безлюдной выемке угля в лавах на пластах крутого падения Уборка угля в очистных забоях с помощью скреперной установки Передвижка скреперной установки Выемка угля отбойными молотками Выемка угля с применением ВМ в очистных забоях на пластах крутого падения Выемка угля под жесткими и эластичными щитами Выемка угля под арочными щитами Крепление очистных забоев металлическими (клиновыми и гидравлическими) стойками на пластах пологого и наклонного падения Крепление очистных забоев деревянной крепью Навеска и снятие металлических шарнирных верхняков Передвижка специальной крепи ОКС на сопряжениях лав со штреками Установка рам на сопряжениях лав с прилегающими выработками Установка деревянных рам с двухсторонней заделкой замков «в паз» или «в лапу» Установка деревянных рам па лежнях с односторонней заделкой замков «в лапу» Установка рам из металлических стоек под деревянные верхняки Установка рам из металлических стоек под металлические верхняки Передвижка металлической спаренной крепи сопряжения Выбивка и извлечение металлических (клиновых и гидравлических) стоек в лавах на пластах пологого и наклонного падения при посадке кровли на специальные металлические крепи типа ОКУ или металлическую органную крепь Передвижка металлических посадочных стоек типа ОКУ в лавах на пластах пологого падения Возведение деревянной органной крепи Выкладка и переноска деревянных костров Установка распорной крепи в очистных забоях Механизированная посадка кровли при помощи лебедки Бурение шпуров в стойках при посадке кровли с помощью малогабаритных патронов Гидравлическая закладка выработанного пространства при выемке угля короткими забоями Частичная закладка выработанного пространства породой немеханизированным способом (вручную) в лавах на пологих и наклонных пластах Передвижка изгибающихся конвейеров в очистных забоях с индивидуальной крепью Переноска разборных скребковых конвейеров Наращивание и укорачивание скребковых изгибающихся и разборных конвейеров Передвижка перегружателей гидродомкратом при помощи упорной стойки Переноска рештаков (листов) в лавах на пластах пологого и наклонного падения Переноска деревянных рештаков (откосов) в лавах на пластах крутого и наклонного падения Переноска воздухопровода в лавах Увлажнение угля в массиве передвижными насосными установками Монтаж и оборудование жестких, эластичных и арочных щитов Приложение 1. Методика расчета типовых норм выработки на очистные работы (кроме агрегатных) для угольных шахт Приложение 2. Инструкция по определению показателей классификации углей для нормирования горных работ Приложение 3. Методические указания по расчету поправочных коэффициентов к типовым нормам выработки, учитывающих технологические перерывы на заряжание, взрывание шпуров и проветривание очистных забоев Приложение 4. Примеры расчета поправочных коэффициентов, учитывающих технологические перерывы на заряжание, взрывание шпуров и проветривание очистных забоев, и комплексных норм выработки | | Разработан: | ЦНИС по труду МУП СССР ЦНИС МУП УССР ЦНИС по труду МУП СССР по Кузнецкому угольному бассейну
| | Утверждён: | 14.11.1975 Министерство угольной промышленности СССР (USSR Ministry of the Coal Industry 16)
|
                                                                                                                                                                                                                                                                                                                                                                                                                                                                                                                                                                                  
|