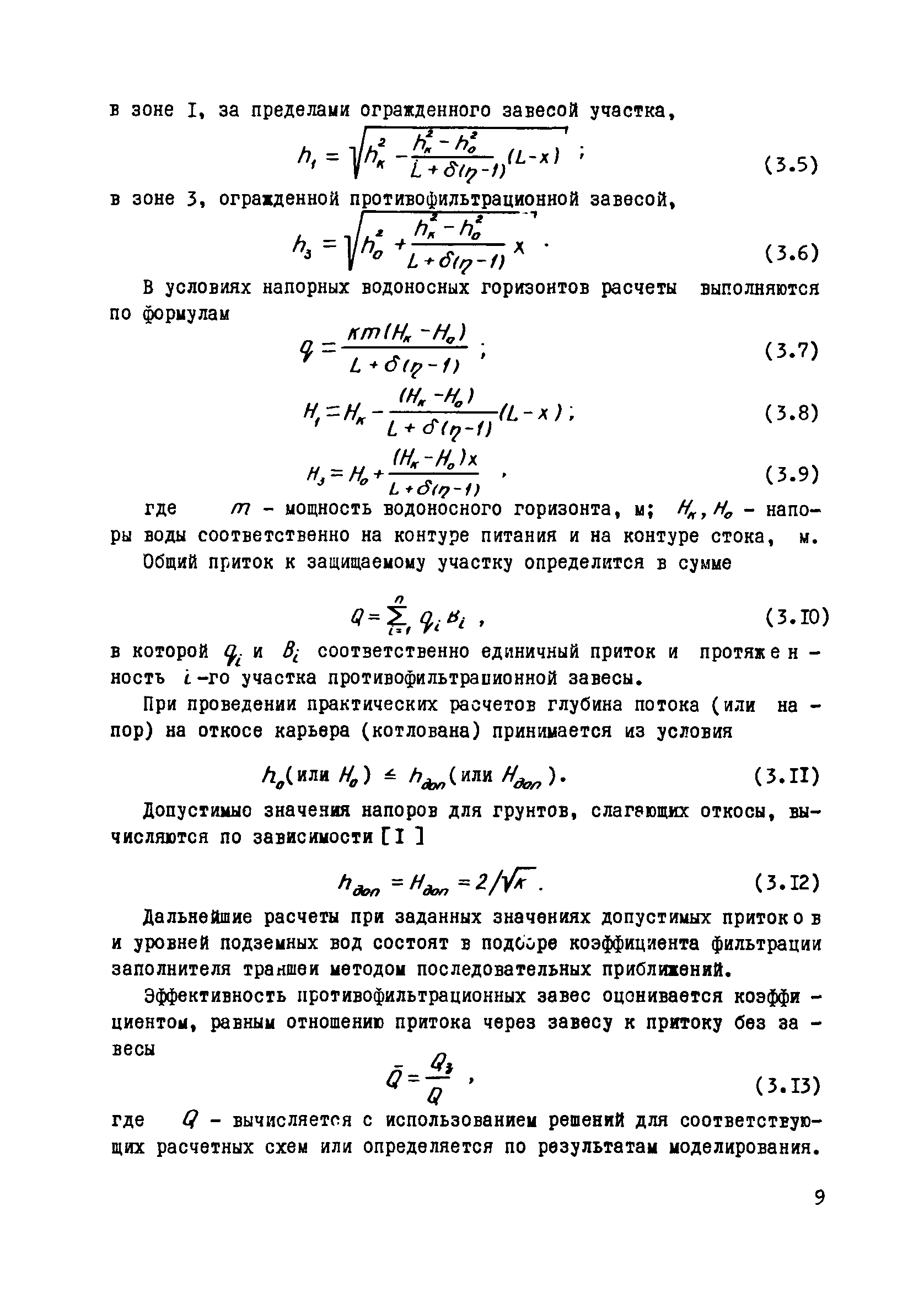
Скачать Методические рекомендации по гидрогеологическому обоснованию противофильтрационных завесДата актуализации: 01.01.2021
Методические рекомендации по гидрогеологическому обоснованию противофильтрационных завес| Статус: | справочные материалы, мп, тпр | | Название рус.: | Методические рекомендации по гидрогеологическому обоснованию противофильтрационных завес | | Дата добавления в базу: | 01.01.2019 | | Дата актуализации: | 01.01.2021 | | Область применения: | В работе приведены общие сведения о современном состоянии и перспективах использования противофильтрационных завес в горной практике, изложены гидрологические обоснования применения завес в различных пластовых условиях при защите горных выработок и промышленных площадок от обводнения, а также с целью локализации источников загрязнения подземных и поверхностных вод, которые сведены к нескольким наиболее характерным расчетным схемам. Методические рекомендации предназначены для проектных и научно-исследовательских организаций, могут быть использованы при решении задач осушения месторождений полезных ископаемых, защиты промплощадок от обводнения с учетом современных требований к охране водных ресурсов, а также при рассмотрении аналогичных вопросов в ряде других отраслей народного хозяйства | | Оглавление: | Введение 1. Общие сведения о противофильтрационных завесах 2. Гидрогеологические схемы к расчету противофильтрационных завес 3. Гидрогеологические расчеты противофильтрационных завес 3.1. Расчет противофильтрационных завес в однородных пластах 3.2. Методы гидрогеологического обоснования противофильтрационных завес в условиях слоистого строения толщи 3.3. Эффективность ПФЗ в трещиноватых пластах 4. Расчеты осушения в условиях применения противофильтрационных завес Литература Приложение 1. Программа для расчета притока к прямолинейной траншее Приложение 2. Значение функции Т1 Приложение 3. Значение функции Т2 | | Разработан: | ВИОГЕМ
| | Утверждён: | 26.06.1979 ВИОГЕМ
|
                                    
|