Скачать Методические рекомендации по опробованию и исследованию шламов

Дата актуализации: 01.01.2021

Методические рекомендации по опробованию и исследованию шламов

Статус:справочные материалы, мп, тпр
Название рус.:Методические рекомендации по опробованию и исследованию шламов
Дата добавления в базу:01.01.2019
Дата актуализации:01.01.2021
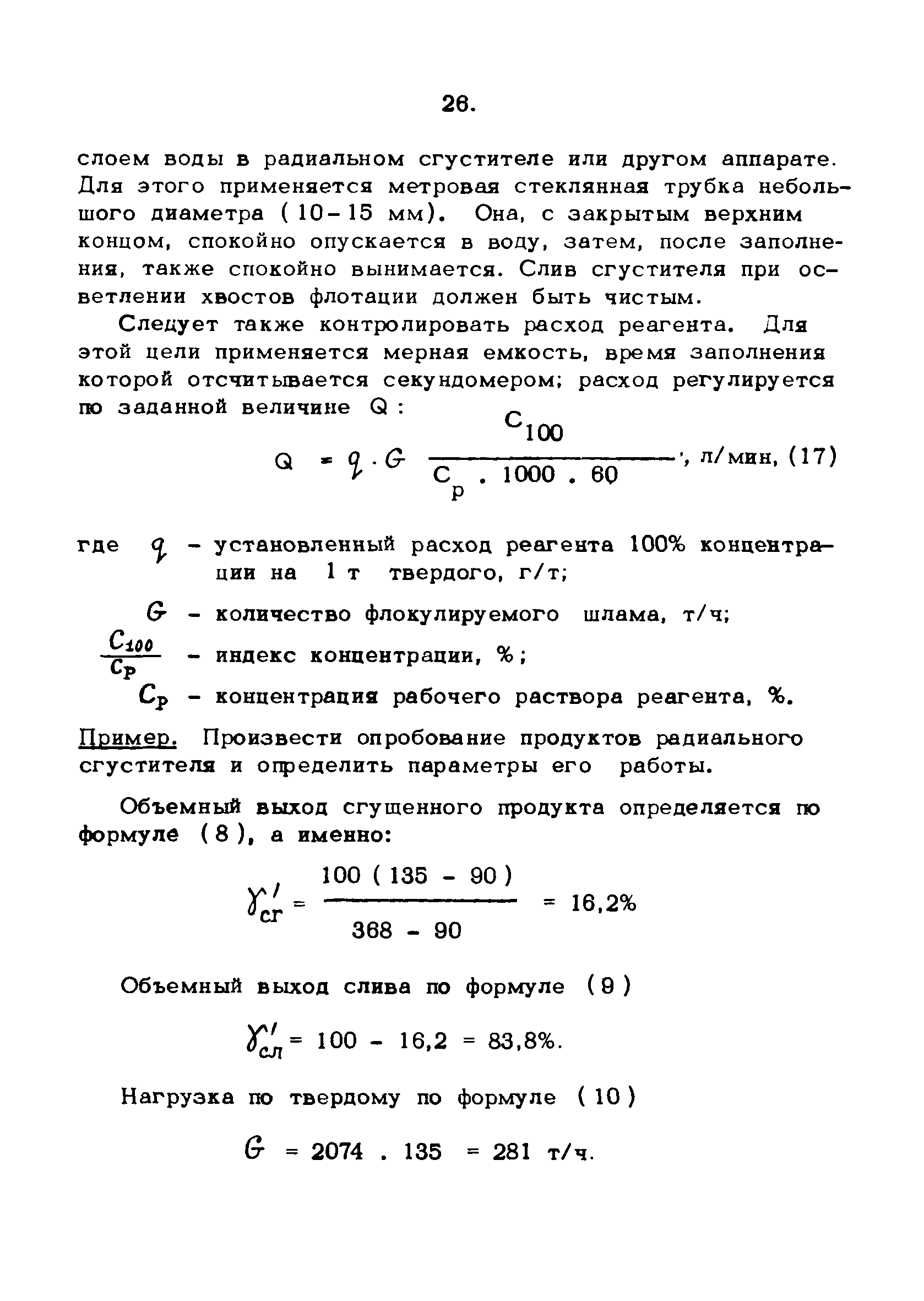
Область применения:В работе приведены негостированные методики по опробованию водно-шламового хозяйства, аппаратов, устройств и исследованию свойств различных шламов
Оглавление:1. Методики опробования шламов
   1. Опробование водно-шламовой схемы фабрики
   2. Опробование продуктов радиального сгустителя
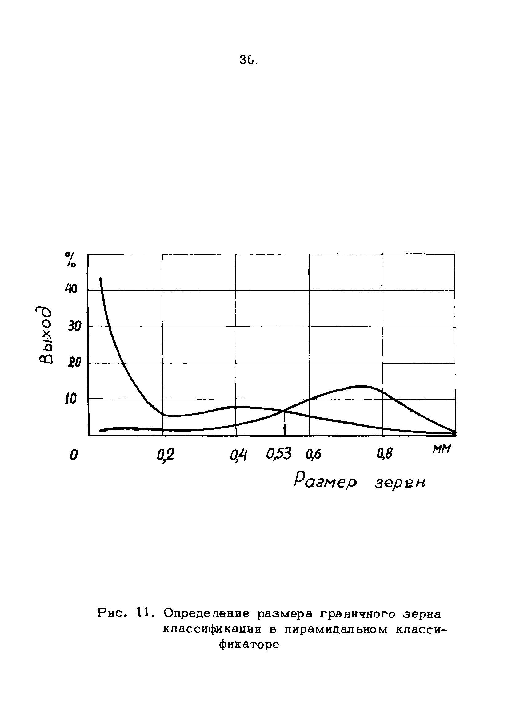
   3. Опробование продуктов пирамидального классификатора
   4. Опробование продуктов скребкового классификатора
   5. Опробование продуктов элеваторных классификаторов (багер-зумпфов)
   6. Опробование продуктов фильтрующей центрифуги
   7. Опробование продуктов дугового сита
   8. Опробование продуктов гидроциклона
   9. Опробование продуктов обезвоживающего грохота
   10. Опробование продуктов осадительной центрифуги
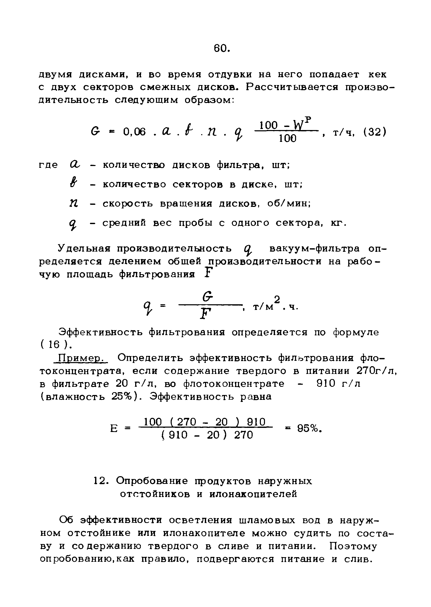
   11. Опробование продуктов дискового вакуум-фильтра
   12. Опробование продуктов наружных отстойников
2. Методики по исследованию шламов
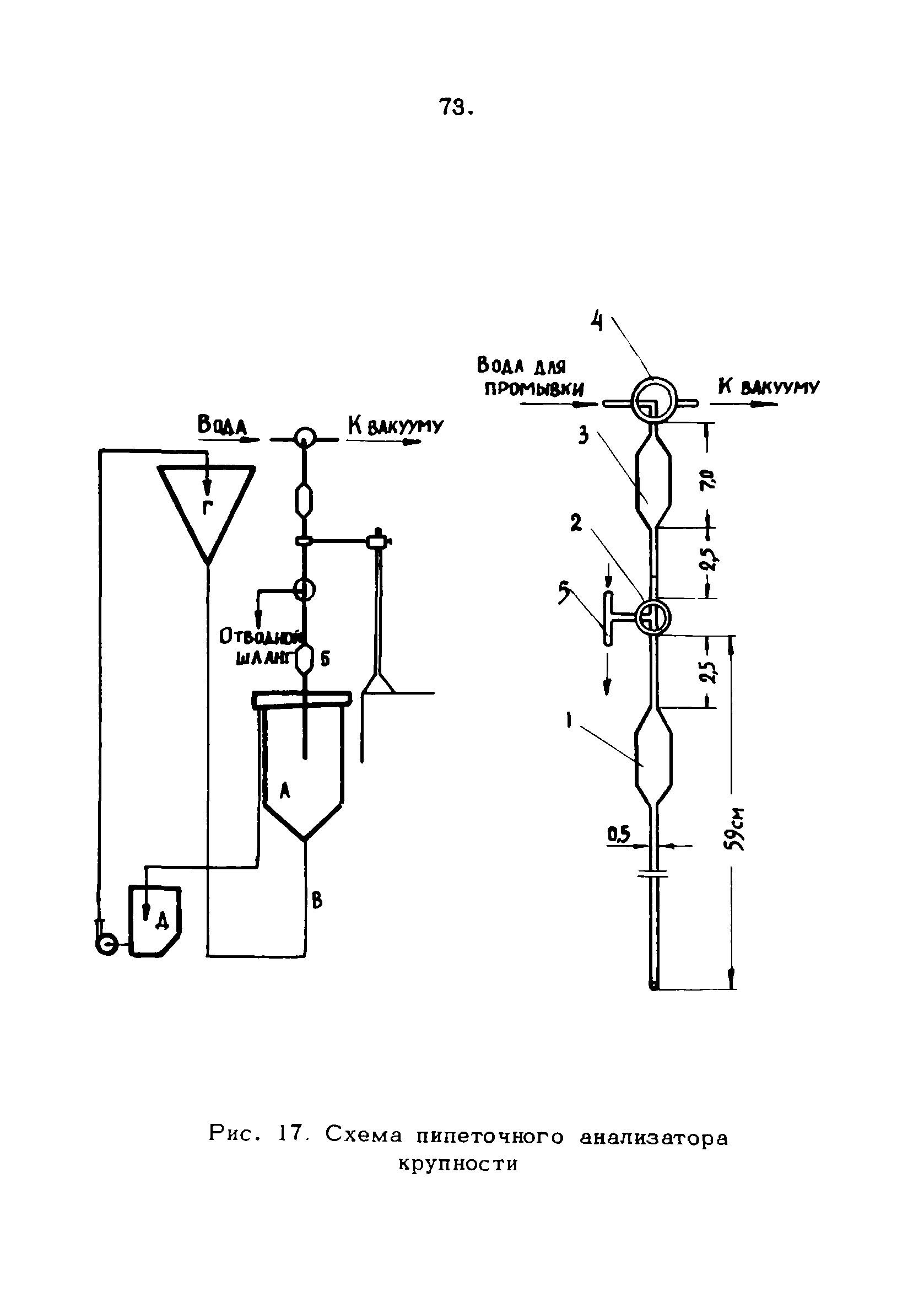
   1. Исследование гранулометрического состава шлама
   2. Определение осаждаемости шламов
   3. Определение флокулируемости шламов
   4. Определение фильтруемости шламов
   5. Определение вязкости суспензий
   6. Определение предельного напряжения сдвига суспензий
   7. Определение набухания шламов
   8. Определение флокулирующей активности реагентов
Литература
Разработан: УкрНИИуглеобогащение
Утверждён:27.05.1971 Главуглеобогащение МУП УССР