Скачать Руководство по изучению геологического строения шахтных полей при подземной разработке угольных месторождений. Раздел Б. Методика изучения геологических и горно-геологических факторов

Дата актуализации: 01.01.2021

Руководство по изучению геологического строения шахтных полей при подземной разработке угольных месторождений. Раздел Б. Методика изучения геологических и горно-геологических факторов

Статус:справочные материалы, мп, тпр
Название рус.:Руководство по изучению геологического строения шахтных полей при подземной разработке угольных месторождений. Раздел Б. Методика изучения геологических и горно-геологических факторов
Дата добавления в базу:01.01.2019
Дата актуализации:01.01.2021
Область применения:Методика предназначена для работников угольной промышленности
Оглавление:Глава 1. Геологическая документация горных выработок
   1. Содержание и методика документации
   2. Геологическая документация горных выработок, проходимых преимущественно по породам
   3. Геологическая документация горных выработок, проходимых преимущественно по угольным пластам
Глава 2. Геологическая документация скважин
   1. Разведочные скважины
   2. Технические скважины
Глава 3. Изучение разрывных нарушений в горных выработках
   1. Распознавание и документация разрывного смещения в горной выработке
   2. Определение положения смещенной части угольного пласта
   3. Об оценке нарушенности угольных пластов
Глава 4. Изучение трещиноватости и расслаиваемости пород
   1. Наблюдения за трещиноватостью в горных выработках
   2. Обработка наблюдений за трещиноватостью
   3. Изображение трещиноватости
   4. Лабораторные методы изучения трещиноватости
   5. Косвенные методы оценки трещиноватости
   6. Изучение расслаиваемости пород
Глава 5. Изучение качества углей
   1. Опробование
   2. Определение границ выветрелого и коксующегося угля
   3. Составление проектов стандартов
   4. Обобщение данных о качестве угля
Глава 6. Гидрогеологические и инженерно-геологические наблюдения
   1. Гидрогеологическая съемка
   2. Гидрогеологическая и инженерно-геологическая документация горных выработок
   3. Режимные наблюдения
   4. Мероприятия по осушению шахтного поля и ликвидации прорывов вод в горные выработки
   5. Метод расчета ожидаемого притока воды в вертикальный ствол шахты
   6. Многолетняя мерзлота
   7. Измерение температур горных пород
Глава 7. Изучение устойчивости боковых пород
   1. Влияние геологических факторов на устойчивость
   2. Характеристика и классификация кровли
   3. Методы изучения устойчивости
   4. Пучение пород
   5. Методы изучения пучения
Глава 8. Изучение геологических факторов
   1. Газовыделение
   2. Горные удары
   3. Самовозгорание
   4. Силикозоопасность
Глава 9. Сводные геологические материалы
   1. Основные шахтно-геологические документы
   2. Специальные планы к резервам
   3. Пополнение планов и вертикальных проекций горных выработок геологическими данными
   4. Перечень шахтно-геологических документов
Приложение 1. Условные обозначения для геологической документации на угольных шахтах
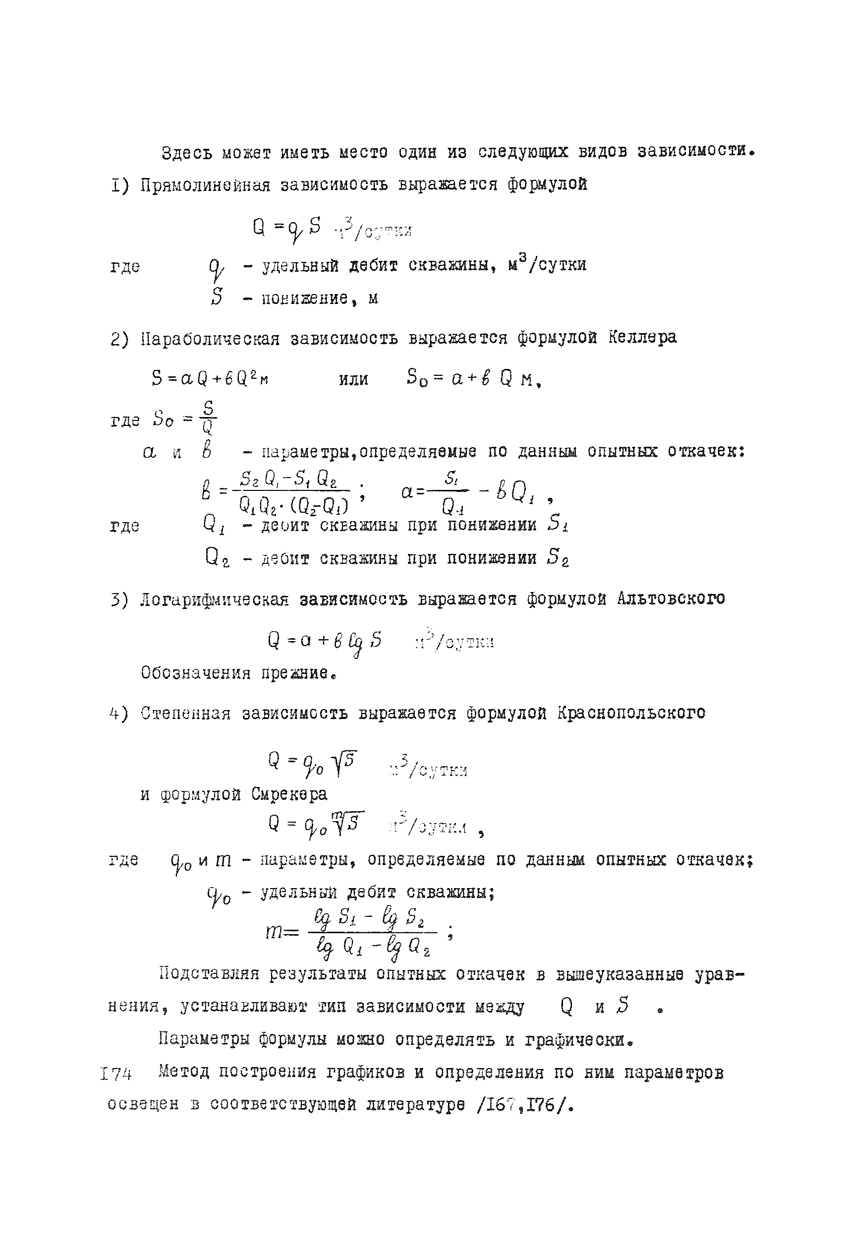
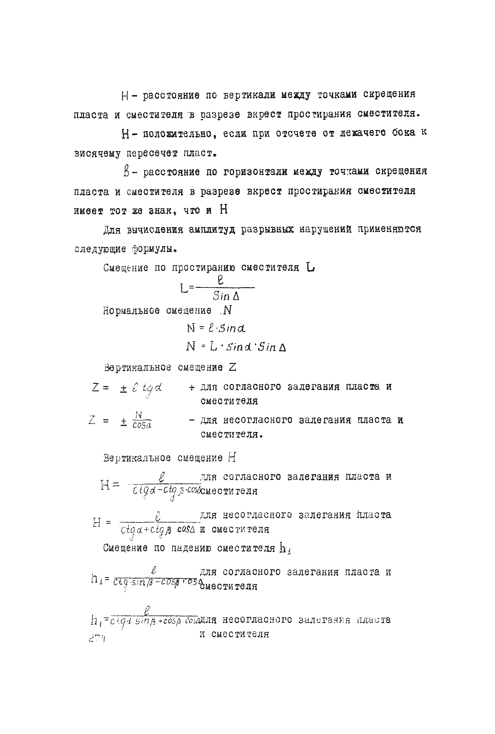
Приложение 2. Формулы для определения амплитуд разрывных нарушений
Приложение 3. Сопоставление классификаций горных пород по крепости
Приложение 4. Кондиции по мощности угольных пластов и зольности углей для основных бассейнов и месторождений, принимаемые при подсчете запасов
Приложение 5. Промышленная классификация углей основных угольных бассейнов и районов Советского Союза по маркам
Приложение 6. Допустимые величины расхождений между результатами определений показателей качества угля
Литература
Утверждён: Министерство угольной промышленности СССР (USSR Ministry of the Coal Industry )