Скачать Методические указания по расчету и проектированию акустических камер для измерения шумовых характеристик машин

Дата актуализации: 01.01.2021

Методические указания по расчету и проектированию акустических камер для измерения шумовых характеристик машин

Статус:справочные материалы, мп, тпр
Название рус.:Методические указания по расчету и проектированию акустических камер для измерения шумовых характеристик машин
Дата добавления в базу:01.01.2019
Дата актуализации:01.01.2021
Область применения:Методические указания предназначены для работников научно-исследовательских институтов, проектно-конструкторских организаций и промышленных предприятий, занимающихся проектированием звукомерных камер и измерением шумовых характеристик машин
Оглавление:1. Общие положения
   1.1. Заглушенные камеры
   1.2. Реверберационные камеры
2. Заглушенные камеры
   2.1. Основные требования
   2.2. Исходные данные
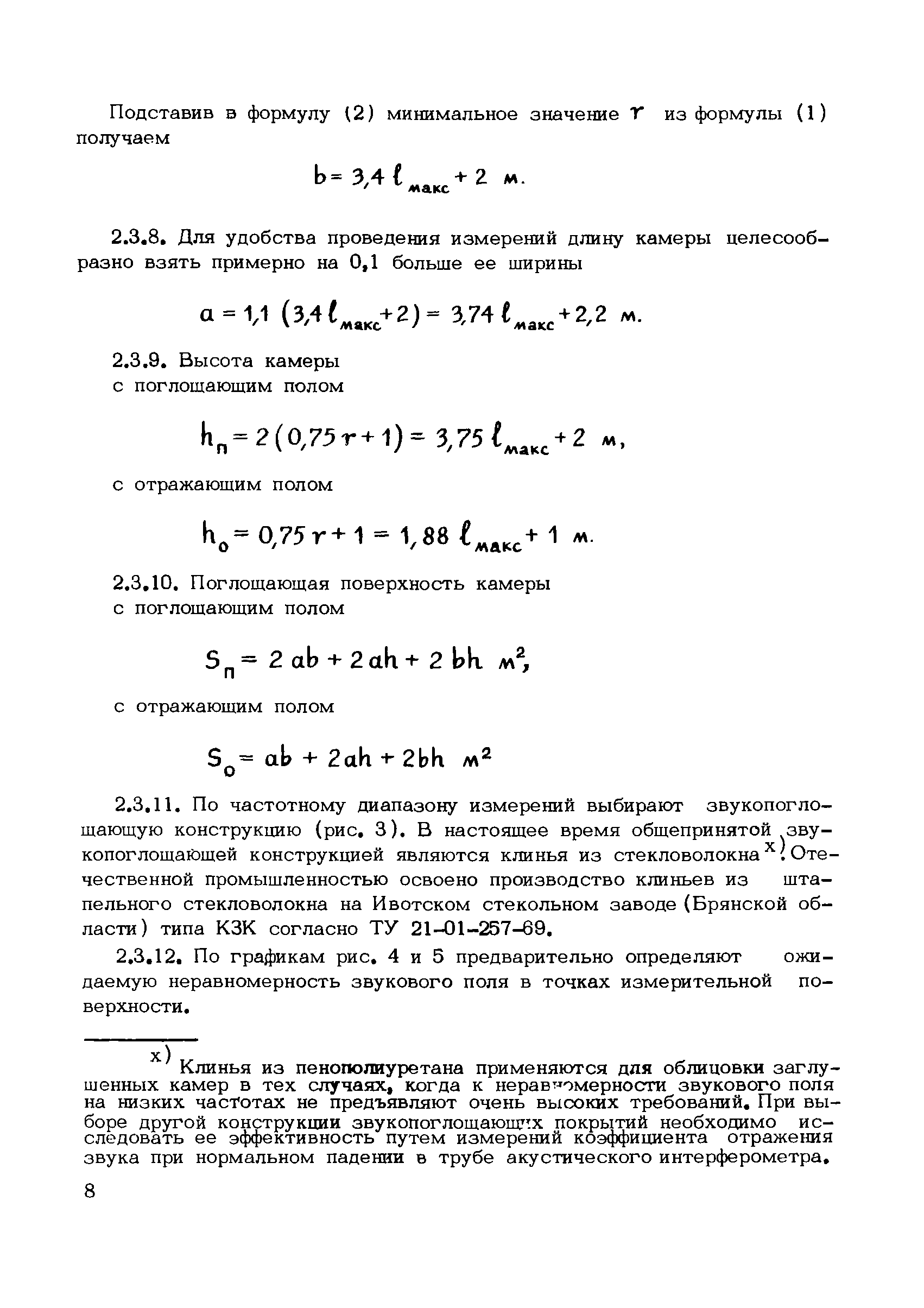
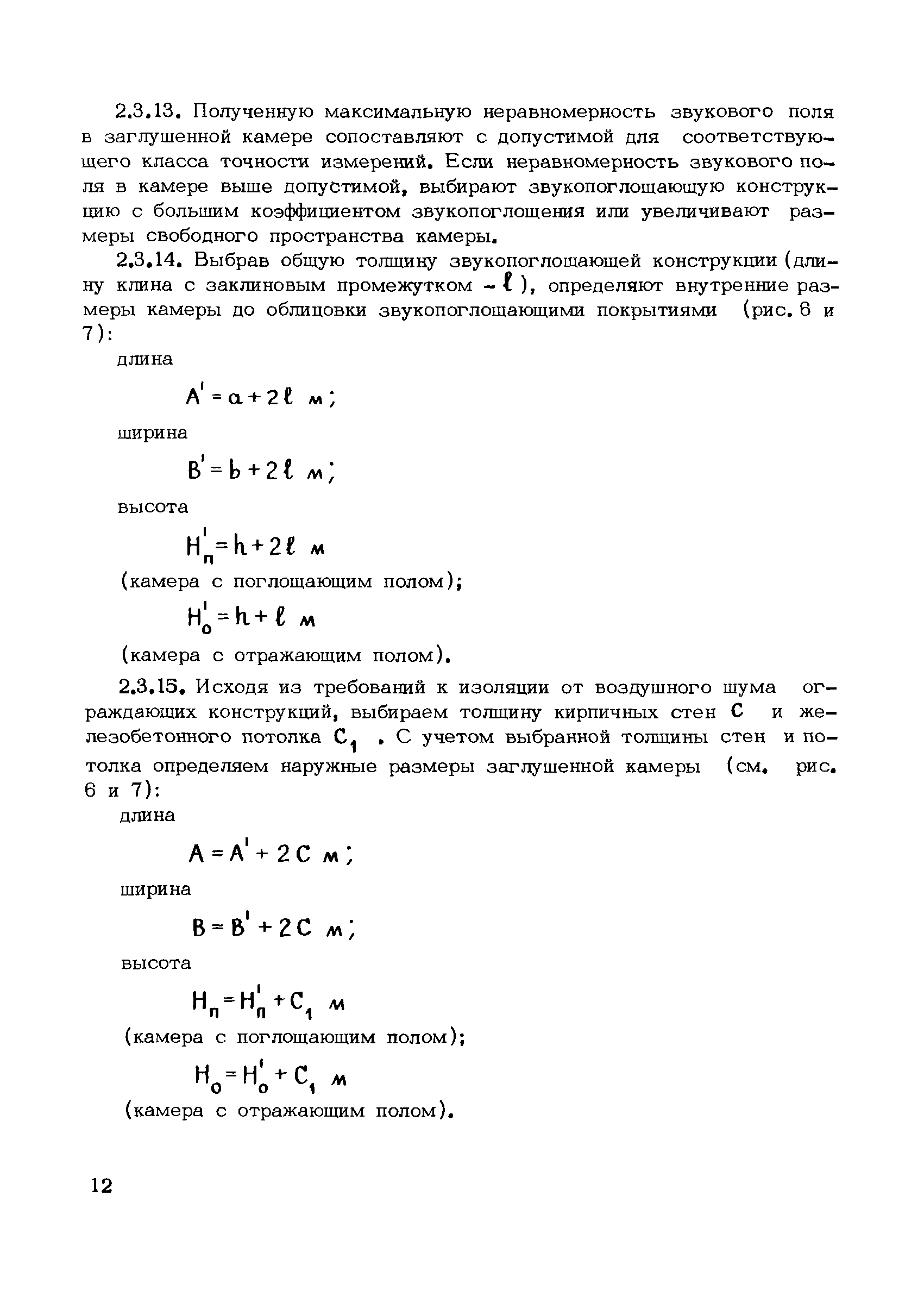
   2.3. Акустический расчет заглушенных камер
   2.4. Расчет неравномерности звукового поля в заглушенных камерах и погрешности измерения
   2.5. Расчет звуковиброизоляции заглушенных камер
   2.6. Конструкция заглушенных камер
   2.7. Выбор типов заглушенных камер
3. Реверберационные камеры
   3.1. Основные требования
   3.2. Исходные данные
   3.3. Акустический расчет реверберационных камер
   3.4. Расчет неравномерности звукового поля в реверберационных камерах и погрешности измерения
   3.5. Расчет звуковиброизоляции реверберационных камер
   3.6. Конструкция реверберационных камер
   3.7. Выбор типов реверберационных камер
4. Оборудование акустических камер
   4.1. Механическое оборудование
   4.2. Аппаратные
   4.3. Электротехническое оборудование
   4.4. Санитарно-техническое оборудование
   4.5. Пожарная безопасность
5. Испытание акустических камер
   5.1. Методика испытания заглушенных камер
   5.2. Методика испытания реверберационных камер
6. Определение и нормирование шумовых характеристик машин
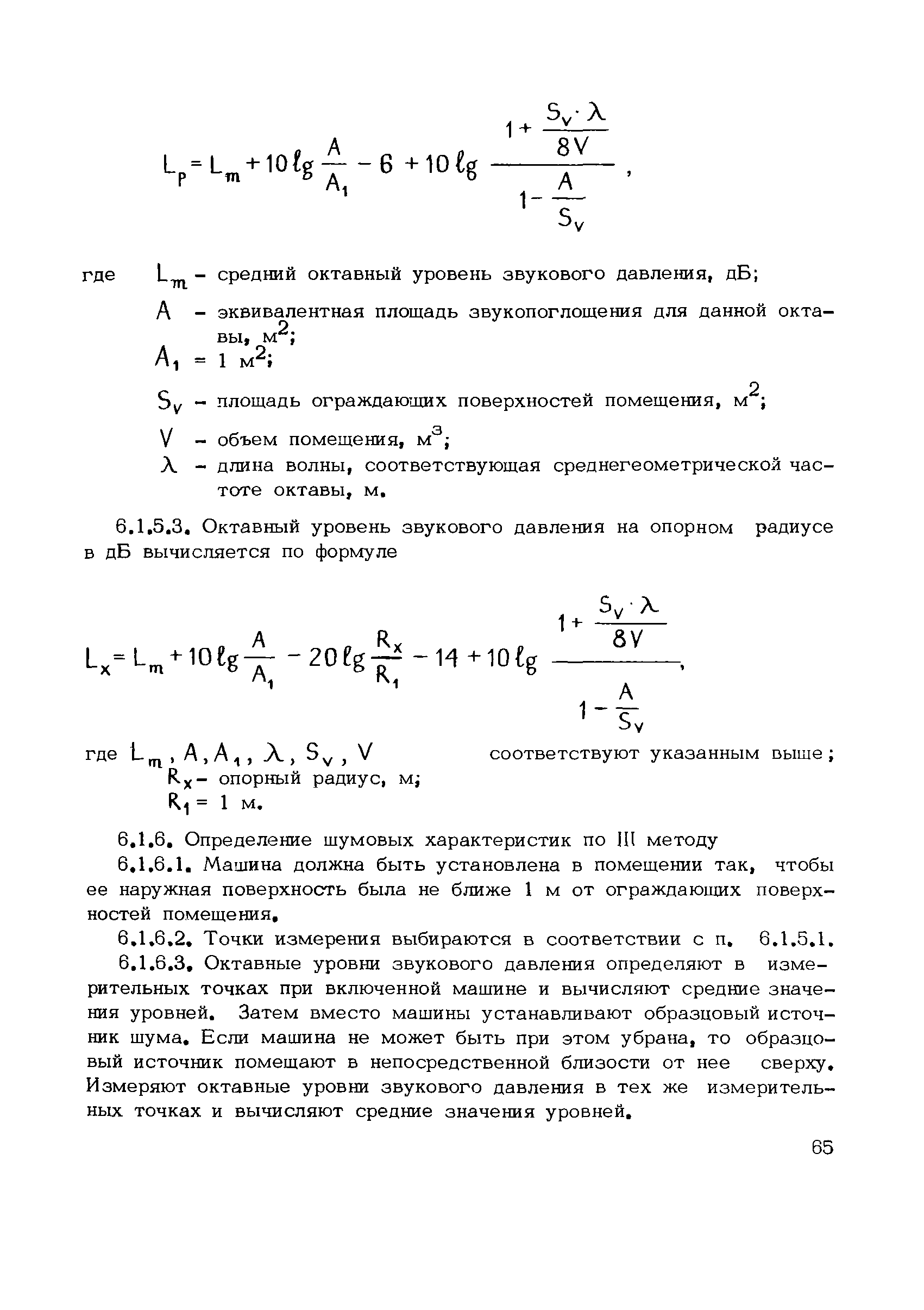
   6.1. Определение шумовых характеристик машин
   6.2. Нормирование шумовых характеристик машин
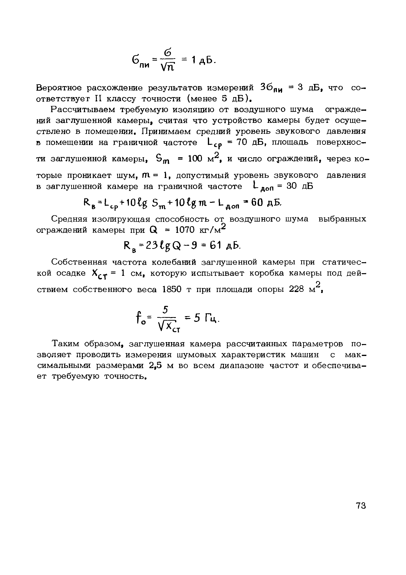
Приложение 1. Пример акустического расчета заглушенных камер
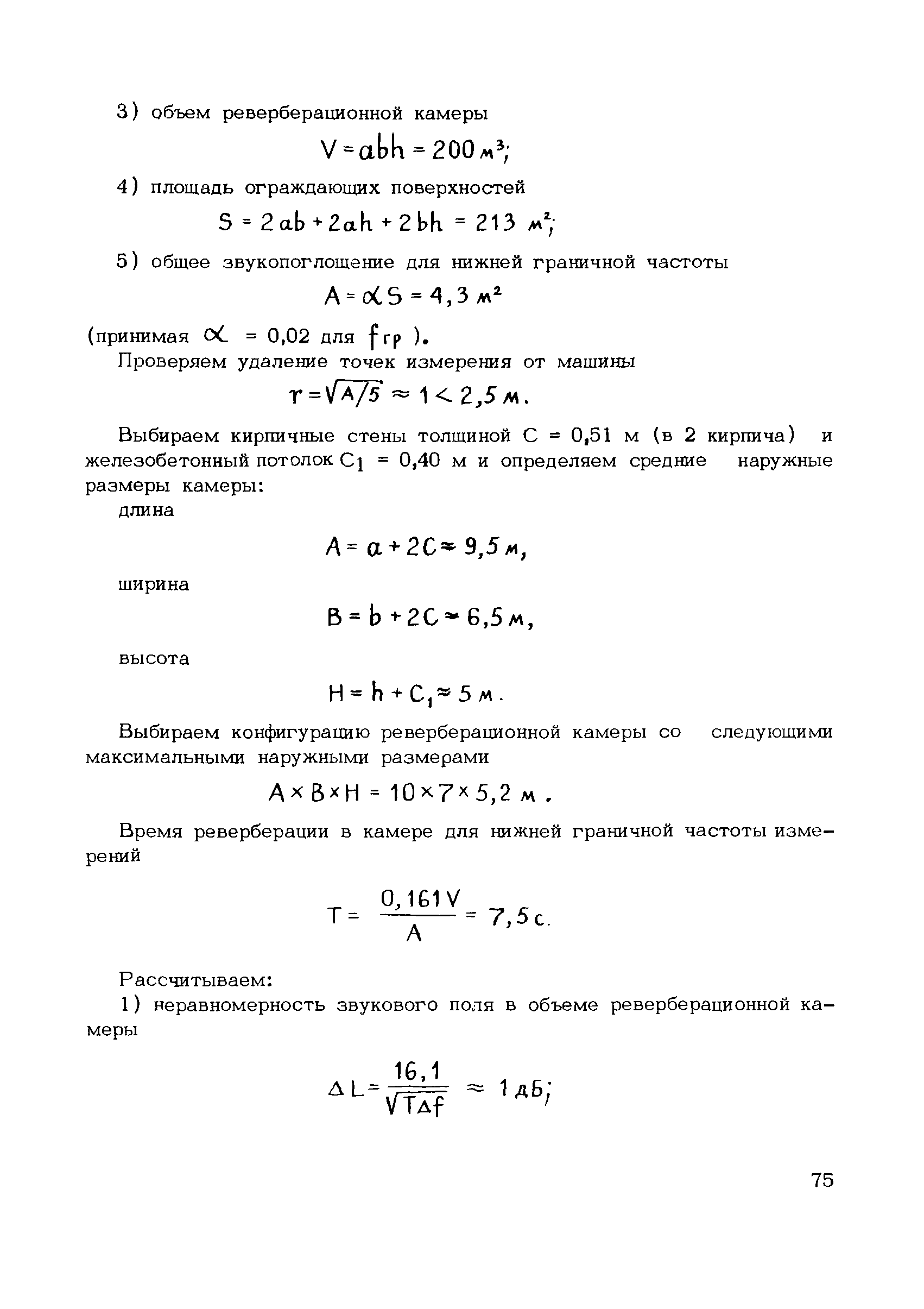
Приложение 2. Пример акустического расчета реверберационных камер
Литература
Утверждён:28.07.1978 Госстрой СССР
Принят:08.07.1978 Всесоюзный научно-исследовательский институт физико-технических и радиотехнических измерений Госстандарта СССР
Издан: ВЦНИИОТ ВЦСПС (1978 г. )
Нормативные ссылки: