Скачать ГОСТ 31610.20-2-2017 Взрывоопасные среды. Часть 20-2. Характеристики материалов. Методы испытаний горючей пылиДата актуализации: 01.01.2021
|
| Обозначение: | ГОСТ 31610.20-2-2017 |
| Обозначение англ: | GOST 31610.20-2-2017 |
| Статус: | введен впервые |
| Название рус.: | Взрывоопасные среды. Часть 20-2. Характеристики материалов. Методы испытаний горючей пыли |
| Название англ.: | Explosive atmospheres. Part 20-2. Material characteristics. Combustible dusts test methods |
| Дата добавления в базу: | 01.02.2020 |
| Дата актуализации: | 01.01.2021 |
| Дата введения: | 01.06.2019 |
| Область применения: | Стандарт устанавливает методы испытаний для определения горючей пыли и слоев горючей пыли для классификации зон, где могут присутствовать подобные материалы, чтобы правильно осуществить выбор и монтаж электрического и механического оборудования для применения в присутствии горючей пыли. Стандартные атмосферные условия для определения характеристик горючей пыли: - температура — от минус 20 °С до плюс 60 °С; - давление — от 80 до 110 кПа (от 0,8 до 1,1 бар); - воздух с нормальным содержанием кислорода, — обычно 21 об.%. Указанные методы испытаний не распространяются на: - общепризнанные взрывчатые вещества (например, порох, динамит), или вещества или их смеси, которые в определенных условиях могут вести себя схожим образом; или - пыль от взрывчатых веществ и типов горючего (пропелантов), для горения которых не требуется атмосферный кислород или самовоспламеняющиеся вещества. |
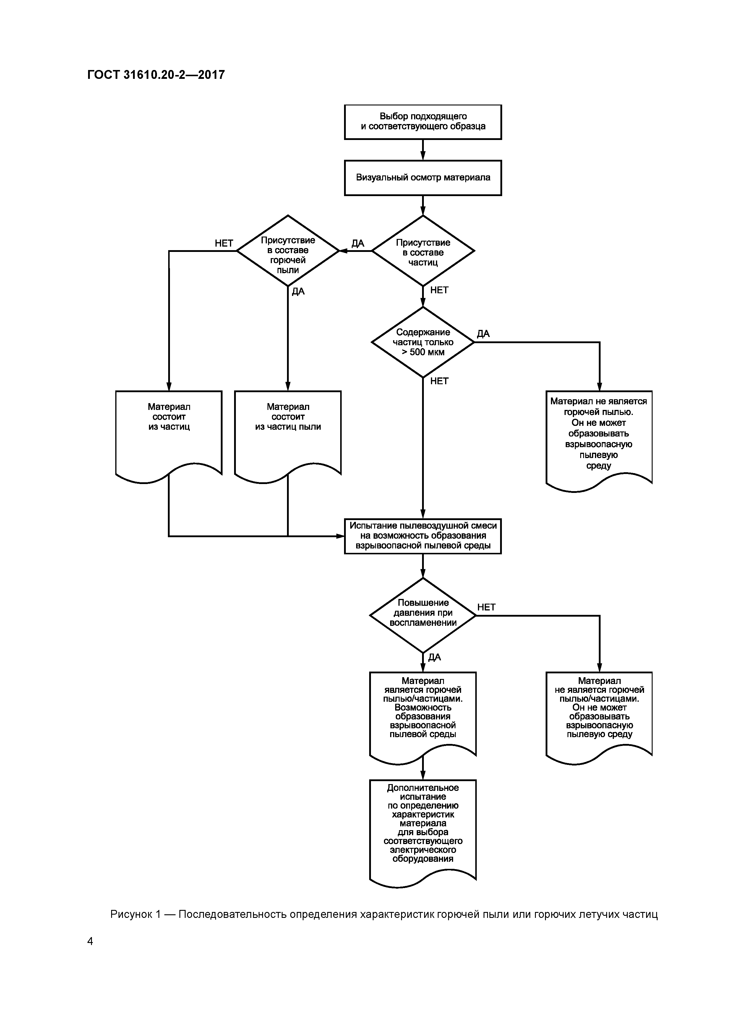
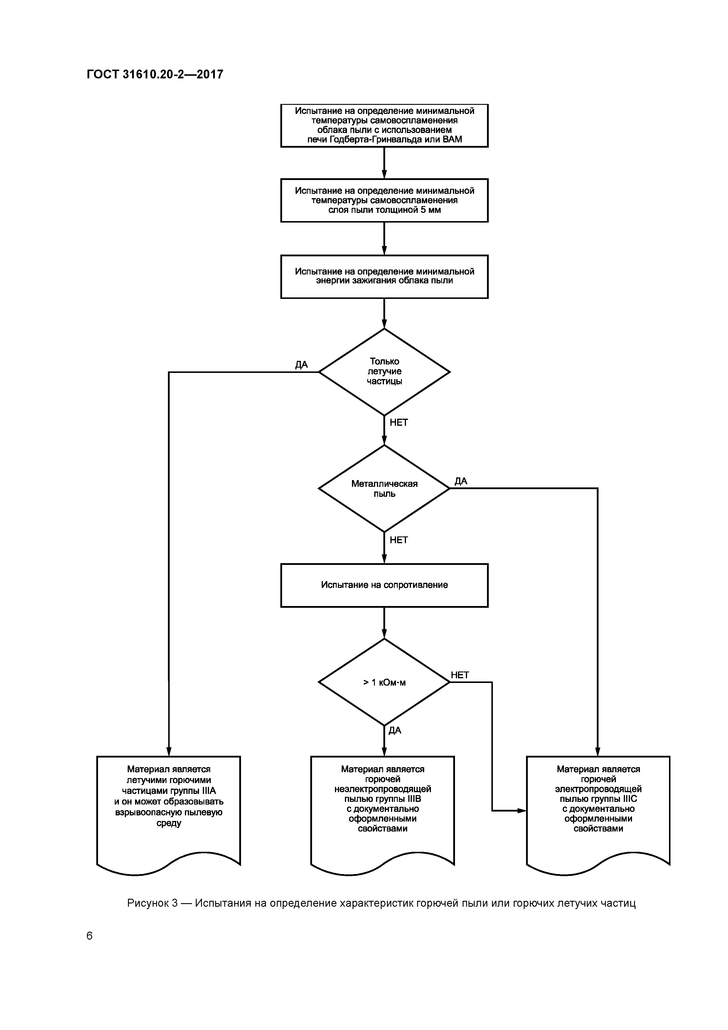
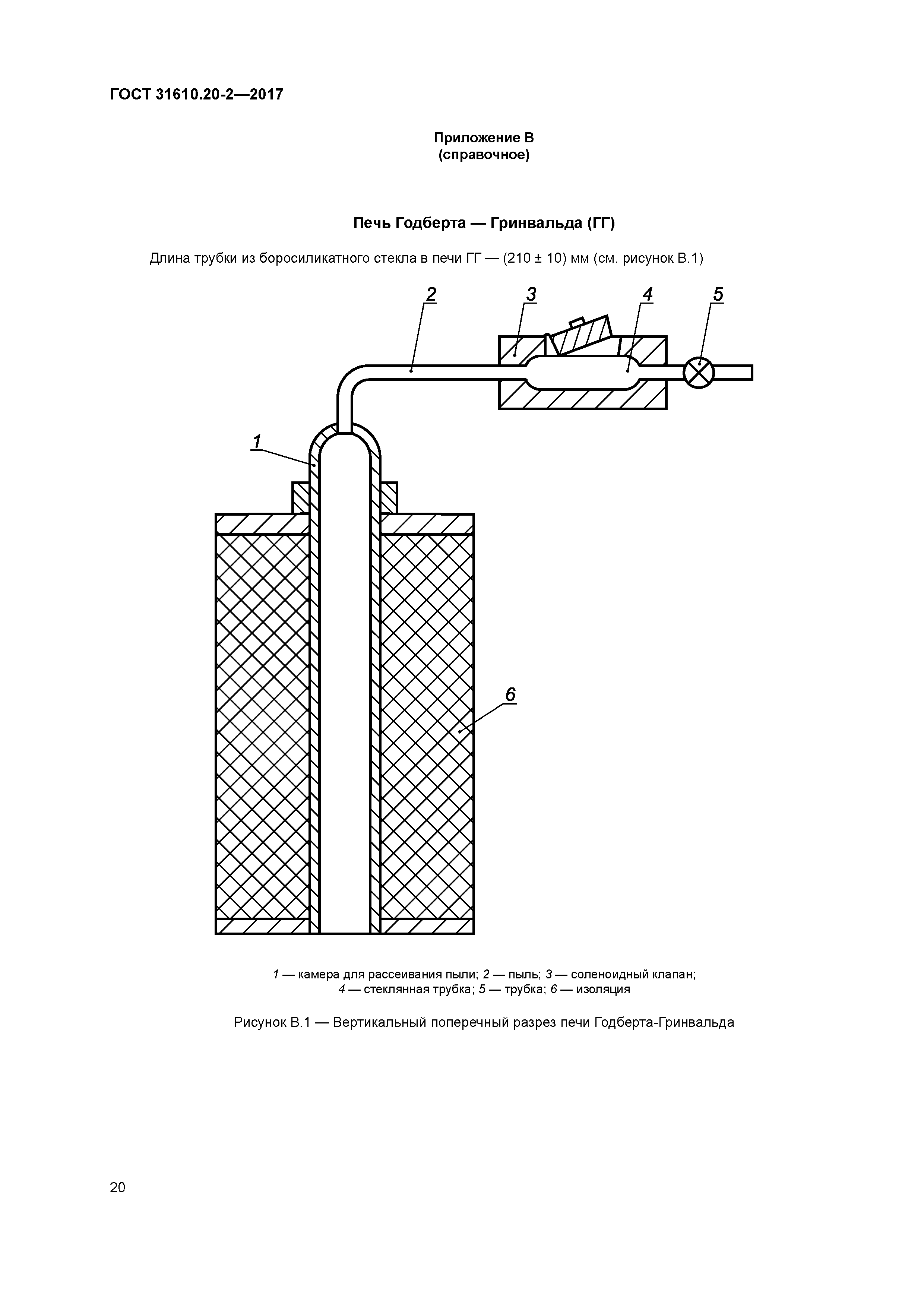
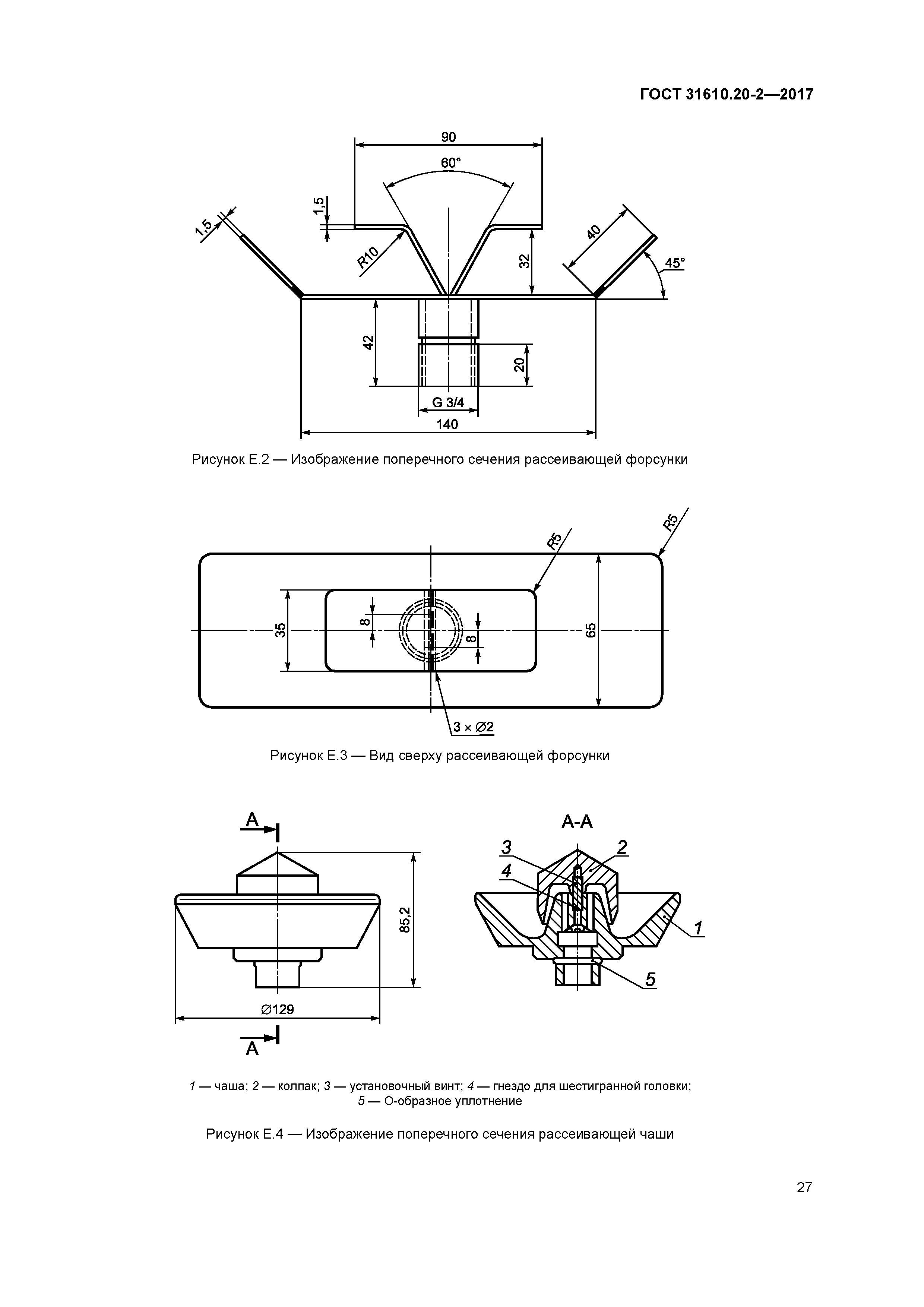
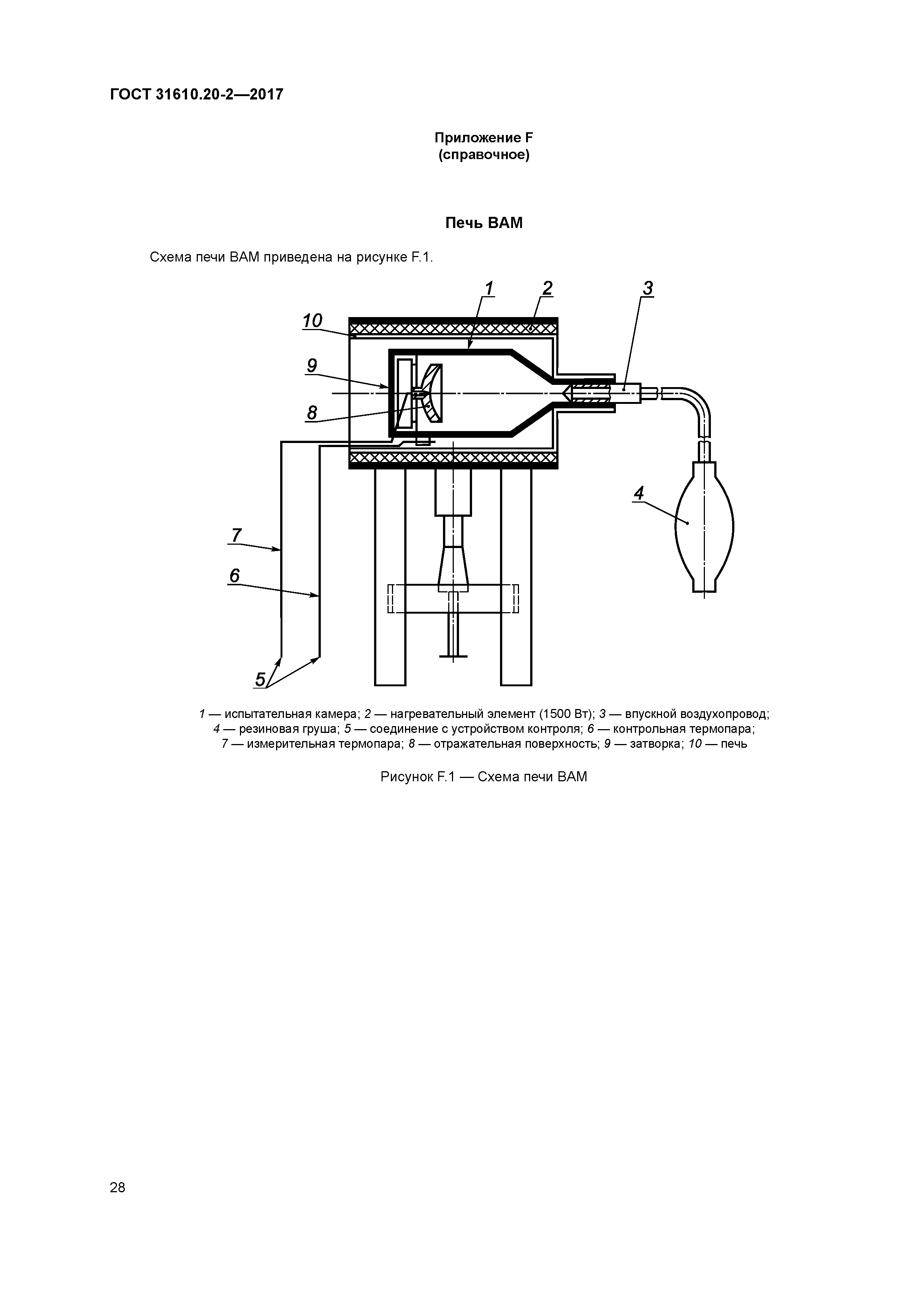
| Оглавление: | 1 Область применения 2 Нормативные ссылки 3 Термины и определения 4 Требования к отбору образцов пыли . . 4.1 Получение образца на испытание 4.2 Характеристика вещества 4.3 Подготовка образца 4.4 Условия испытаний 5 Определение горючей пыли и горючих летучих частиц 5.1 Последовательность проведения испытаний 5.2 Испытания по определению, является ли вещество горючей пылью или горючими летучими частицами 6 Порядок получения характеристик горючей пыли или горючих летучих частиц 7 Методы испытаний по определению, является ли материал горючей пылью или горючими летучими частицами 7.1 Модифицированная трубка Гартмана 7.2 20-литровая сфера 7.3 Метод испытания небольшого количества материала, альтернативный методу испытания в 20-литровой сфере 8 Методы испытаний по определению горючести пыли 8.1 Минимальная температура самовоспламенения облака пыли 8.2 Испытание на определение энергии зажигания слоя пыли 8.3 Метод определения минимальной энергии зажигания пылевоздушных смесей 8.4 Испытание на удельное электрическое сопротивление 9 Протокол испытаний Приложение A (обязательное) Измерение распределения температуры на поверхности нагреваемой пластины Приложение B (справочное) Печь Годберта — Гринвальда (ГО Приложение C (справочное) Примеры искрообразующих систем Приложение D (обязательное) Вертикальная трубка (модифицированная трубка Гартмана) Приложение E (справочное) 20-литровая сфера Приложение F (справочное) Печь ВАМ Приложение G (справочное) Данные для определения характеристик взрыва пыли Приложение H (справочное) Камера объемом 1 м3 Библиография |
| Разработан: | АННО Ех-стандарт |
| Утверждён: | 30.11.2017 Межгосударственный Совет по стандартизации, метрологии и сертификации (Inter-Governmental Council on Standardization, Metrology, and Certification 52) 30.10.2018 Федеральное агентство по техническому регулированию и метрологии (874-ст) |
| Издан: | Стандартинформ (2018 г. ) |
| Список изменений: |
|
| Нормативные ссылки: |









































Текстовое изменение Поправка от 15.04.2020