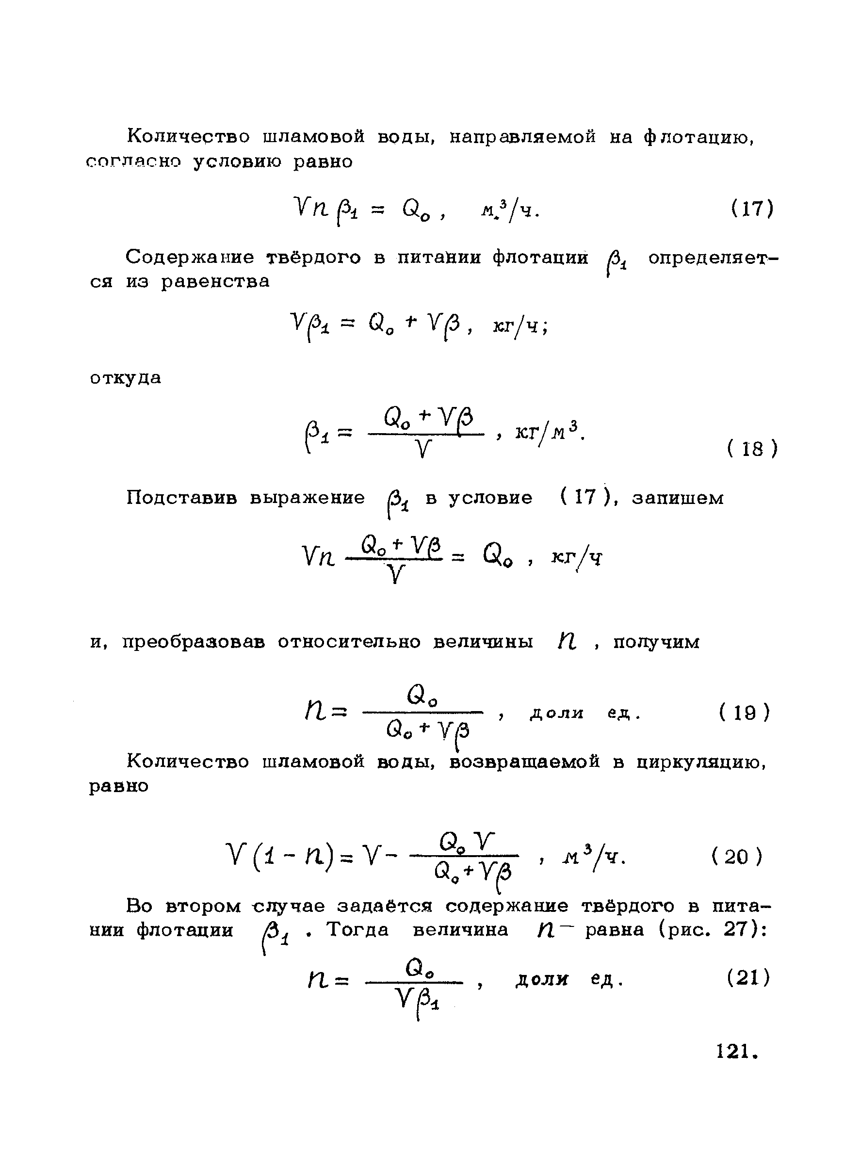
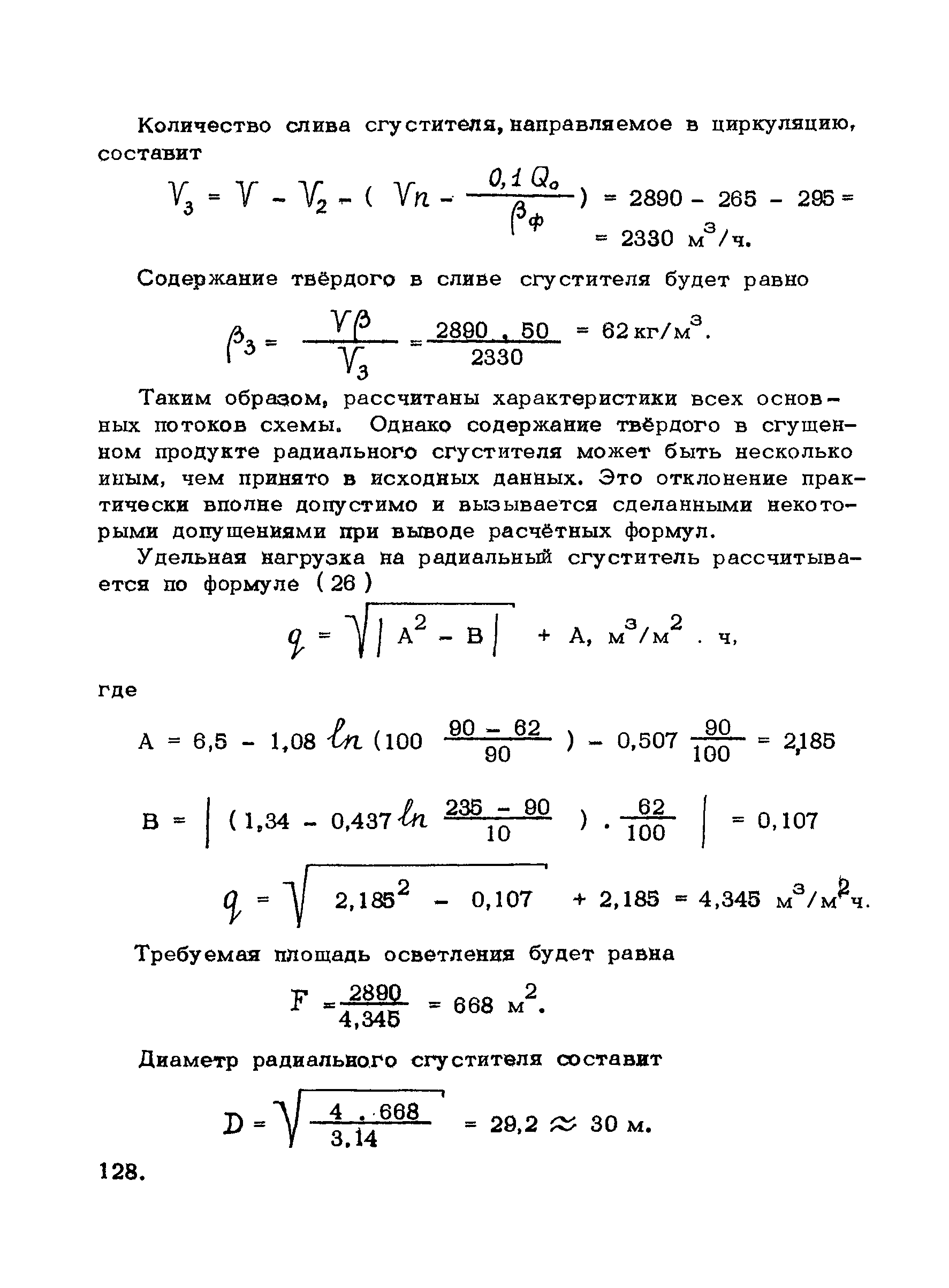
Скачать Рекомендации по водно-шламовому хозяйству углеобогатительных фабрик

Дата актуализации: 01.01.2021

Рекомендации по водно-шламовому хозяйству углеобогатительных фабрик

Статус:справочные материалы, мп, тпр
Название рус.:Рекомендации по водно-шламовому хозяйству углеобогатительных фабрик
Дата добавления в базу:01.02.2020
Дата актуализации:01.01.2021
Область применения:Рекомендации предназначаются для проектировщиков и работников фабрик, но они могут быть использованы и другими инженерно-техническими работниками, связанными в той или иной степени с вопросами обогащения углей.
Оглавление:Введение
Глава I. Техническая вода, её загрязнение и свойства
Глава II. Шламы и их характеристика
Глава III. Флокуляция шламов
Глава IV. Выделение шламов из угля
   1 Отстойные классификаторы
   2 Центробежные классификаторы
Глава V. Сгущение шламов и осветление воды
Глава VI. Обезвоживание методом дренирования
Глава VII. Обезвоживание шлама в центробежном поле
Глава VIII. Обезвоживание фильтрованием
   1 Обезвоживание концентрата флотации методом фильтрования .
   2 Предварительное сгущение флотационного концентрата перед его фильтрованием
   3 Фильтрование антрацитового шлама
   4 Фильтровальные сетки
Глава IХ. Водно—шламовое хозяйство
   1 Схемы осветления воды
   2 Обоснование и выбор водно—шламовой схемы
   3 Расчёт водно—шламовых схем
   4 Сравнение различных вариантов схем
   5 Рекомендуемые водно—шламовые схемы
   6 Схемы обезвоживания и складирования хвостов флотации
Глава Х. Определение показателей обезвоживания и классификации шламов
Разработан: УкрНИИуглеобогащение
Утверждён: Министерство угольной промышленности УССР