Скачать Рекомендации по автоматизированному проектированию капитальных горных выработок

Дата актуализации: 01.01.2021

Рекомендации по автоматизированному проектированию капитальных горных выработок

Статус:справочные материалы, мп, тпр
Название рус.:Рекомендации по автоматизированному проектированию капитальных горных выработок
Дата добавления в базу:01.02.2020
Дата актуализации:01.01.2021
Область применения:Рекомендации рассмотрены секцией горного давления Ученого совета ВНИМИ и рекомендованы для опытного применения при проектировании капитальных выработок угольных шахт. В приложениях к Рекомендациям приведены алгоритмы и тексты программ с необходимыми пояснениями для специалистов и проектировщиков, которые могут самостоятельно или при консультации ВНИМИ выполнить корректировку отдельных блоков программ, приспосабливая их к условиям конкретных бассейнов и месторождений.
Оглавление:1. Порядок проектирования капитальных выработок с использованием автоматизированной системы Недра
2. Инструкция по использованию автоматизированной системы проектирования капитальных выработок Недра
3. Инструкция по использованию программы Оптим для выбора оптимальной крепи
Приложение 1 Примеры расчета
Приложение 2 Геомеханические основы и алгоритмы системы Недра
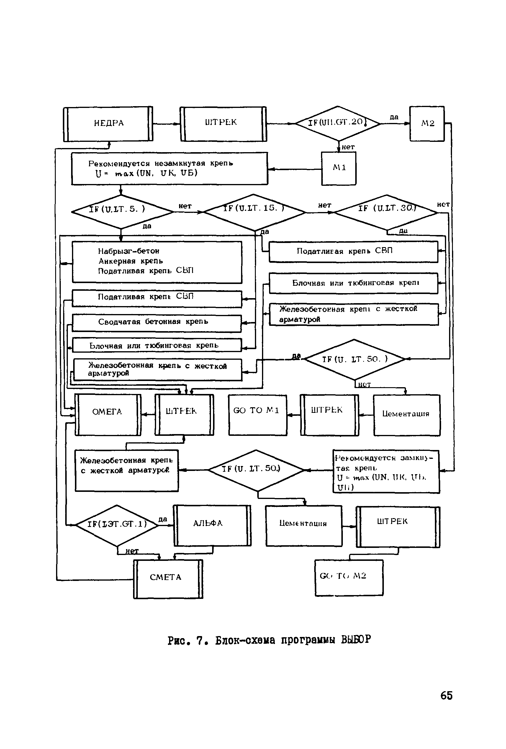
Приложение 3 Алгоритм программы Оптим
Приложение 4 Тексты программ автоматизированной системы проектирования капитальных горных выработок
Приложение 5 Текст программы Оптим
Разработан: Всесоюзный научно-исследовательский институт горной геомеханики и маркшейдерского дела ВНИМИ Минуглепрома СССР
Утверждён: Министерство угольной промышленности СССР (USSR Ministry of the Coal Industry )