Скачать Рабочая методика проектирования типовых норм для шахт Министерства угольной промышленности СССРДата актуализации: 01.01.2021
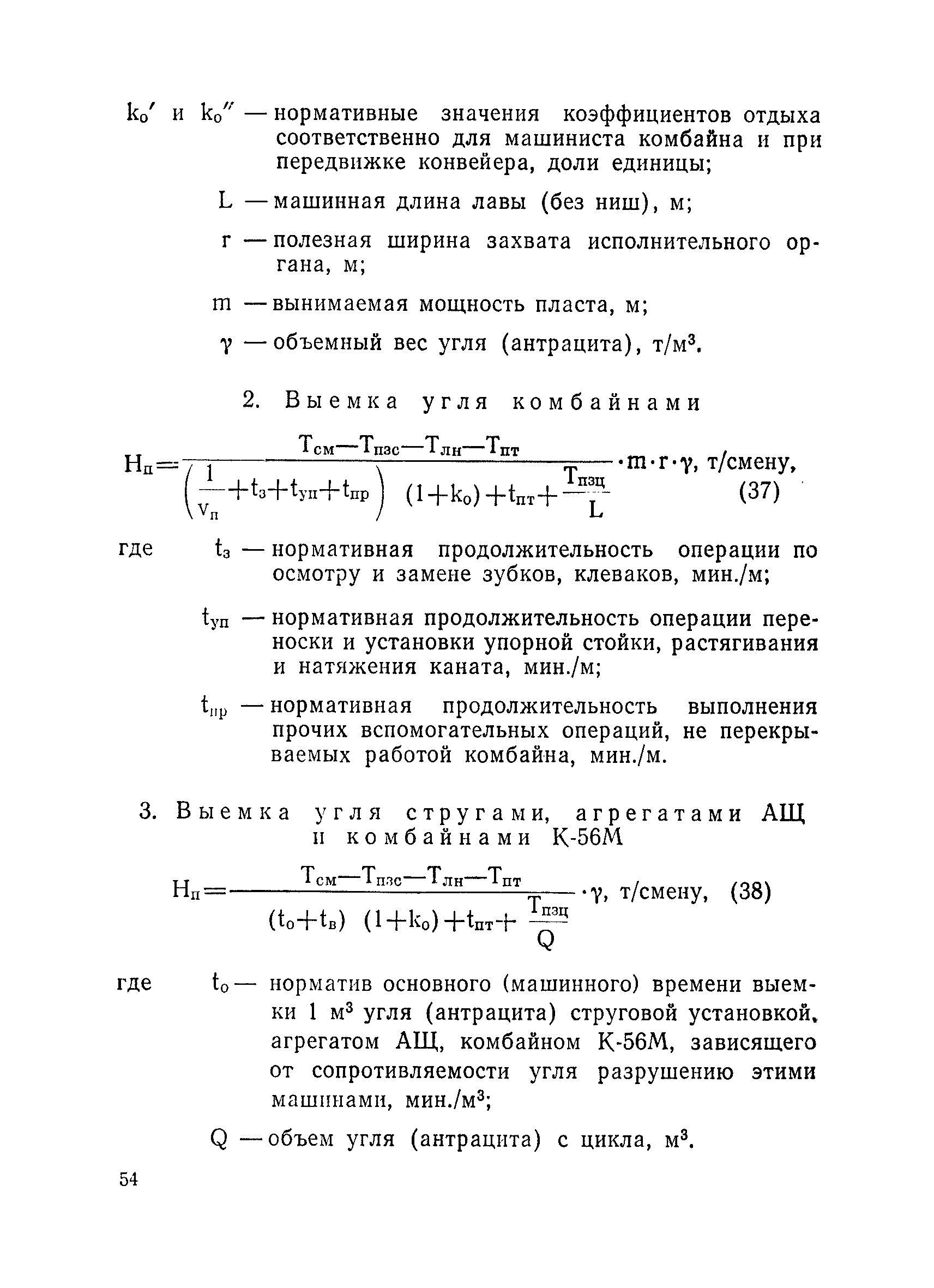
Рабочая методика проектирования типовых норм для шахт Министерства угольной промышленности СССР| Статус: | справочные материалы, мп, тпр | | Название рус.: | Рабочая методика проектирования типовых норм для шахт Министерства угольной промышленности СССР | | Дата добавления в базу: | 01.02.2020 | | Дата актуализации: | 01.01.2021 | | Область применения: | Рабочая методика является руководством для проектирования отраслевых типовых норм выработки (времени) для шахт Министерства угольной промышленности СССР. | | Оглавление: | Раздел I. Методические указания по проведению фотохронометражных исследований Раздел II. Анализ исходных данных, выбор технологии, проектирование организации и норм труда Раздел III. Оформление, проверка и порядок применения сборников типовых норм Приложение 1 Карточки горно-геологических и организационных условий работы (на очистные и подготовительные работы) Приложение 2 Типовой состав рабочих рабочих процессов по операциям Приложение 3 Типовой состав операций по приемам при выемке угля в лавах, оборудованных комплексом КМ-87 Приложение 4 Виды норм, единицы их измерения и установленные нормативы времени на отдых (на работы, выполняемые в очистных забоях) Приложение 5 Хронокарта (форма 2) | | Разработан: | ДонУГИ ЦНИИЭИуголь
| | Утверждён: | 06.01.1971 Министерство угольной промышленности СССР (USSR Ministry of the Coal Industry )
|
                                                                                                                                                                                                                                                                                                                                                                                     
|