Скачать Практический расчет основных параметров электроустановок. Пособие для электротехнического персонала

Дата актуализации: 01.01.2021

Практический расчет основных параметров электроустановок. Пособие для электротехнического персонала

Статус:справочные материалы, мп, тпр
Название рус.:Практический расчет основных параметров электроустановок. Пособие для электротехнического персонала
Дата добавления в базу:01.02.2020
Дата актуализации:01.01.2021
Область применения:Методическое пособие предназначено для электротехнического и электротехнологического персонала оно может быть использовано в качестве учебного пособия и при расчетах основных параметров электроустановок.
Оглавление:1. Расчет сопротивлений
2. Электрическая энергия
3. Тепловое действие тока
4. Коэффициент полезного действия
5. Подъемная сила электромагнита
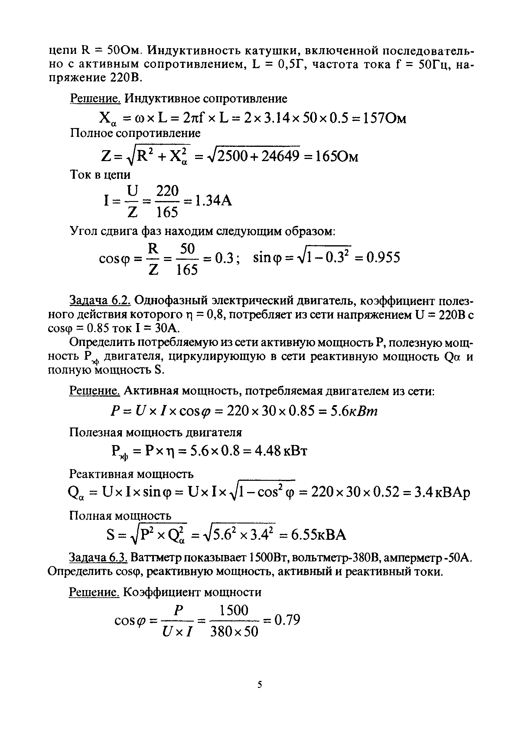
6. Однофазные цепи переменного тока
7. Цепь переменного тока с емкостной нагрузкой
8. Цепь переменного тока с активной и емкостной нагрузками
9. Цепь переменного тока с активной, индуктивной и емкостной нагрузками
10. Коэффициент активной мощности и потери энергии
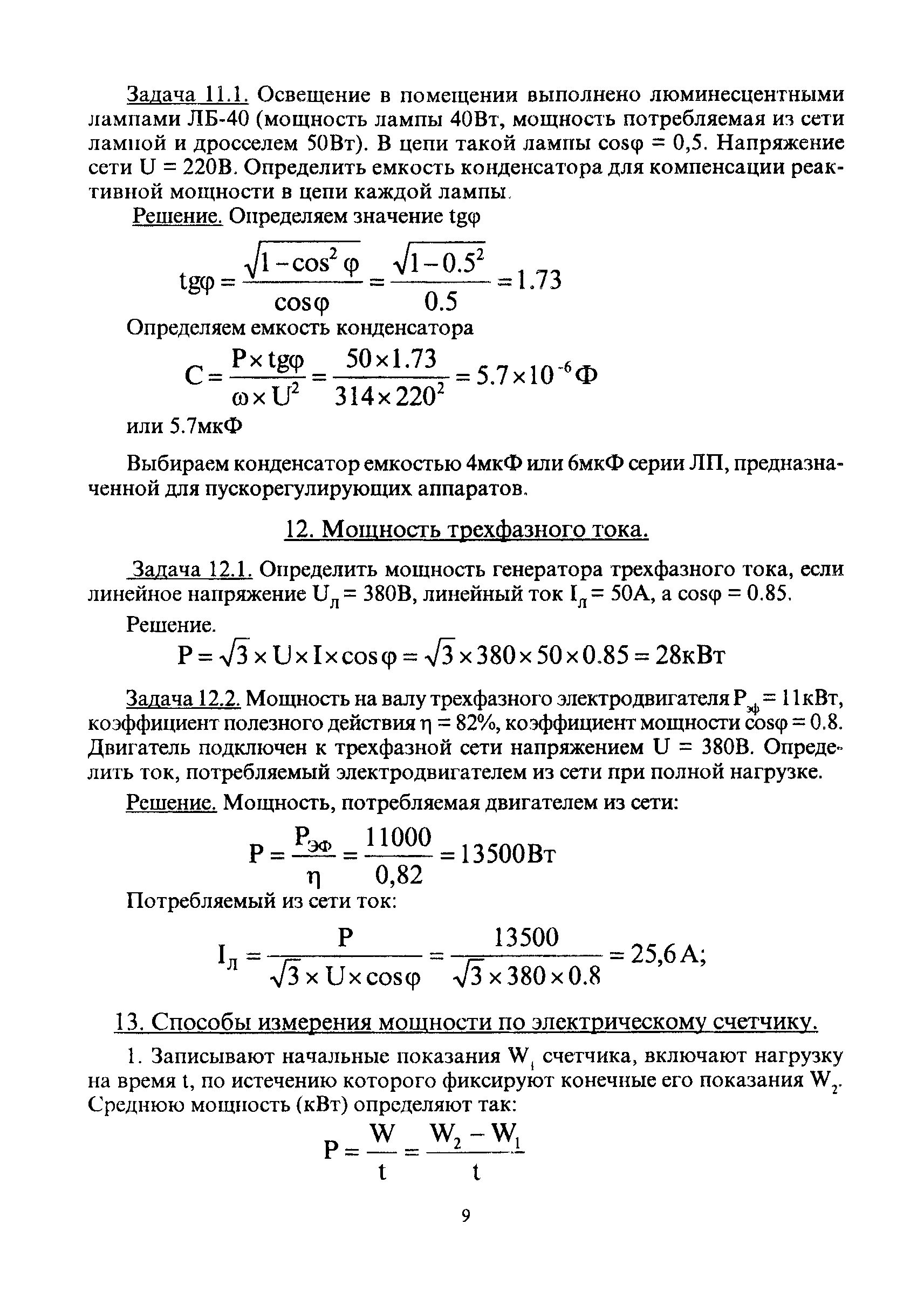
11. Меры повышения соs
12. Мощность трехфазного тока
13. Способы измерения мощности по электрическому счетчику
14. Рекомендации по расположению трансформаторных подстанций
15. Основные формулы для выбора площади поперечного сечения проводников
16. Проверка сети на колебания напряжения при пуске электродвигателей
17. Расчет зануления
Разработан: Учебно-методический и инженерно-технический центр
Издан: АНО УМИТЦ (2002 г. )