Скачать Порядок определения плотности радиоактивного загрязнения почв территорий населенных пунктов вследствие катастрофы на Чернобыльской АЭС

Дата актуализации: 01.01.2021

Порядок определения плотности радиоактивного загрязнения почв территорий населенных пунктов вследствие катастрофы на Чернобыльской АЭС

Статус:действует
Название рус.:Порядок определения плотности радиоактивного загрязнения почв территорий населенных пунктов вследствие катастрофы на Чернобыльской АЭС
Дата добавления в базу:01.02.2020
Дата актуализации:01.01.2021
Дата введения:27.01.2019
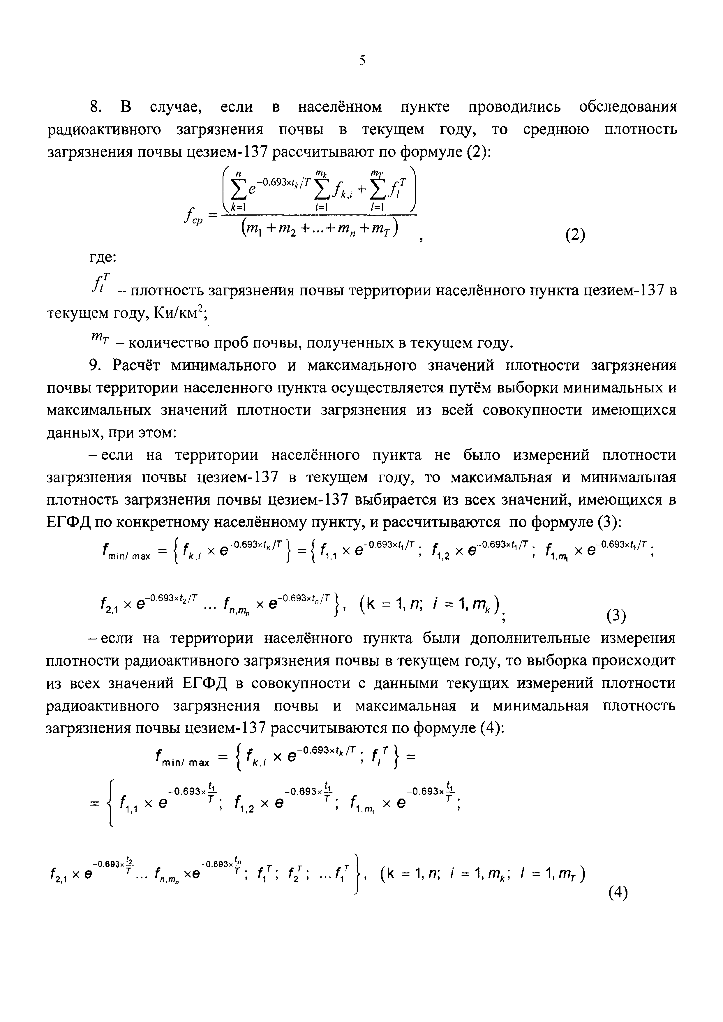
Область применения:Документ разработан в целях установления метода определения плотности радиоактивного загрязнения почв территорий населенных пунктов вследствие катастрофы на Чернобыльской АЭС.
Оглавление:I Общие положения
II Состав и последовательность действий при осуществлении обследования радиоактивного загрязнения почв территории населённого пункта
III Состав и последовательность действий при осуществлении расчёта плотности радиоактивного загрязнения почв территории населённого пункта
IV Дополнительные меры по обеспечению достоверности данных, полученных при определении плотности радиоактивного загрязнения почв территории населённого пункта, и случаи их применения
Утверждён:31.10.2018 Федеральная служба по гидрометеорологии и мониторингу окружающей среды (460)
Издан: Официальный интернет-портал правовой информации (www.pravo.gov.ru) (№ 0001201901160009 от 16.01.2019)