Скачать РД 39-1-1213-84 Методические указания по определению технологических потерь нефтяного газа при сборе, подготовке и внутрипромысловом транспортированииДата актуализации: 01.01.2021
|
| Обозначение: | РД 39-1-1213-84 |
| Обозначение англ: | RD 39-1-1213-84 |
| Статус: | не действует |
| Название рус.: | Методические указания по определению технологических потерь нефтяного газа при сборе, подготовке и внутрипромысловом транспортировании |
| Дата добавления в базу: | 01.02.2020 |
| Дата актуализации: | 01.01.2021 |
| Дата введения: | 01.01.1985 |
| Дата окончания срока действия: | 01.03.1990 |
| Область применения: | Методические указания предназначены для определения величины технологических потерь нефтяного газа в процессе сбора, подготовки и внутрипромыслового транспортирования. Методические указания являются обязательными для нефтегазодобывающих организаций Министерства нефтяной промышленности |
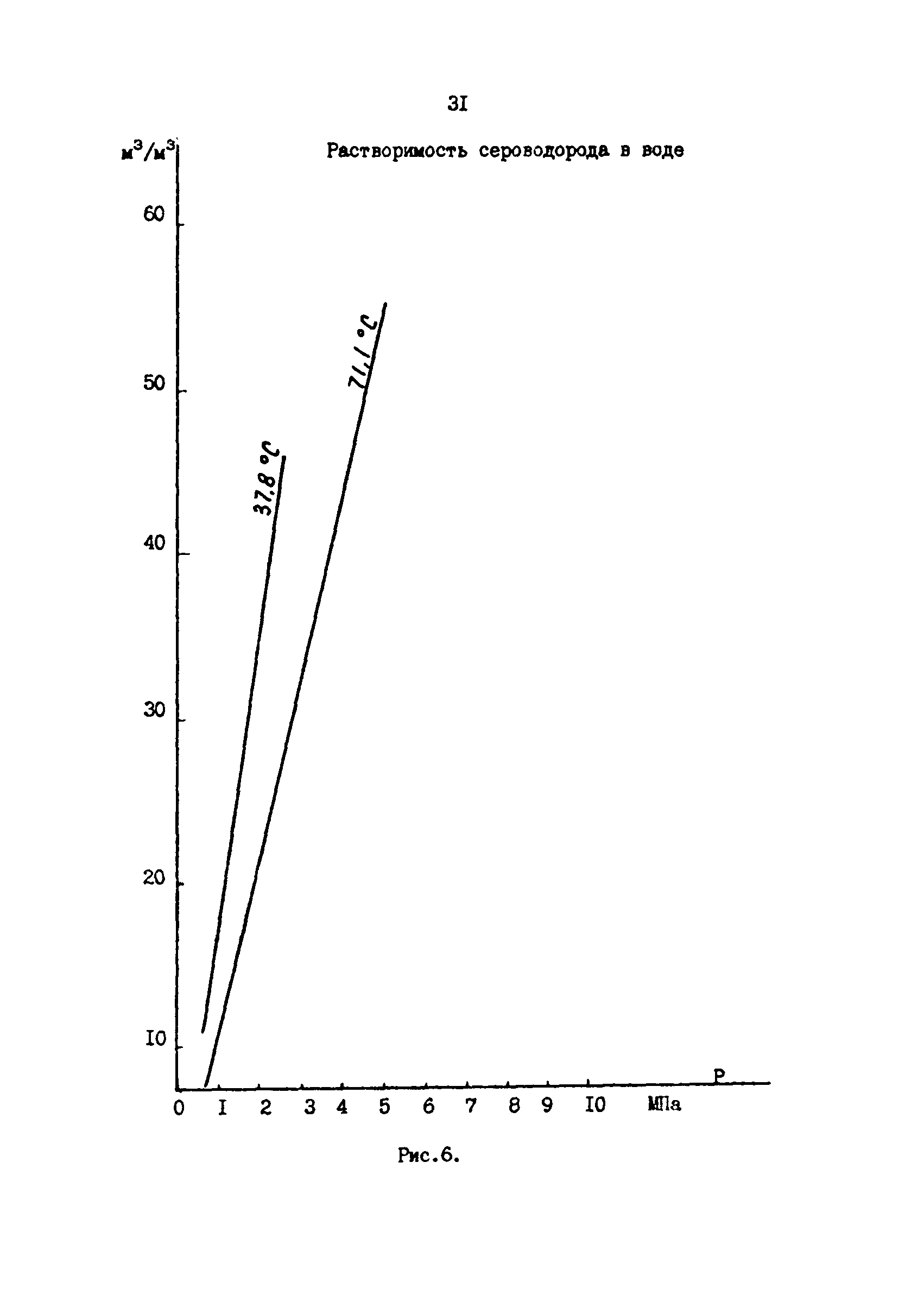
| Оглавление: | 1 Общие положения 2 Нефтепромысловые объекты, имеющие технологические потери нефтяного газа 3 Структура технологических потерь нефтяного газа по объектам и источникам 4 Определение объема технологических потерь нефтяного газа и удельных потерь 5 Погрешности определения объема технологических потерь нефтяного газа 6 Требования техники безопасности Приложение 1. Графики растворимости газа в воде в зависимости от давления и температуры Приложение 2. Удельные утечки из линейной части газопроводов Приложение 3. Формулы для определения объема технологических потерь нефтяного газа Приложение 4. Пример расчета технологических потерь нефтяного газа Приложение 5. Пример расчета погрешностей определения объема технологических потерь нефтяного газа Литература |
| Разработан: | ВНИИСПТнефть |
| Утверждён: | 14.12.1984 Министерство нефтяной промышленности |
| Заменяет собой: |
|
| Нормативные ссылки: |
|












































































