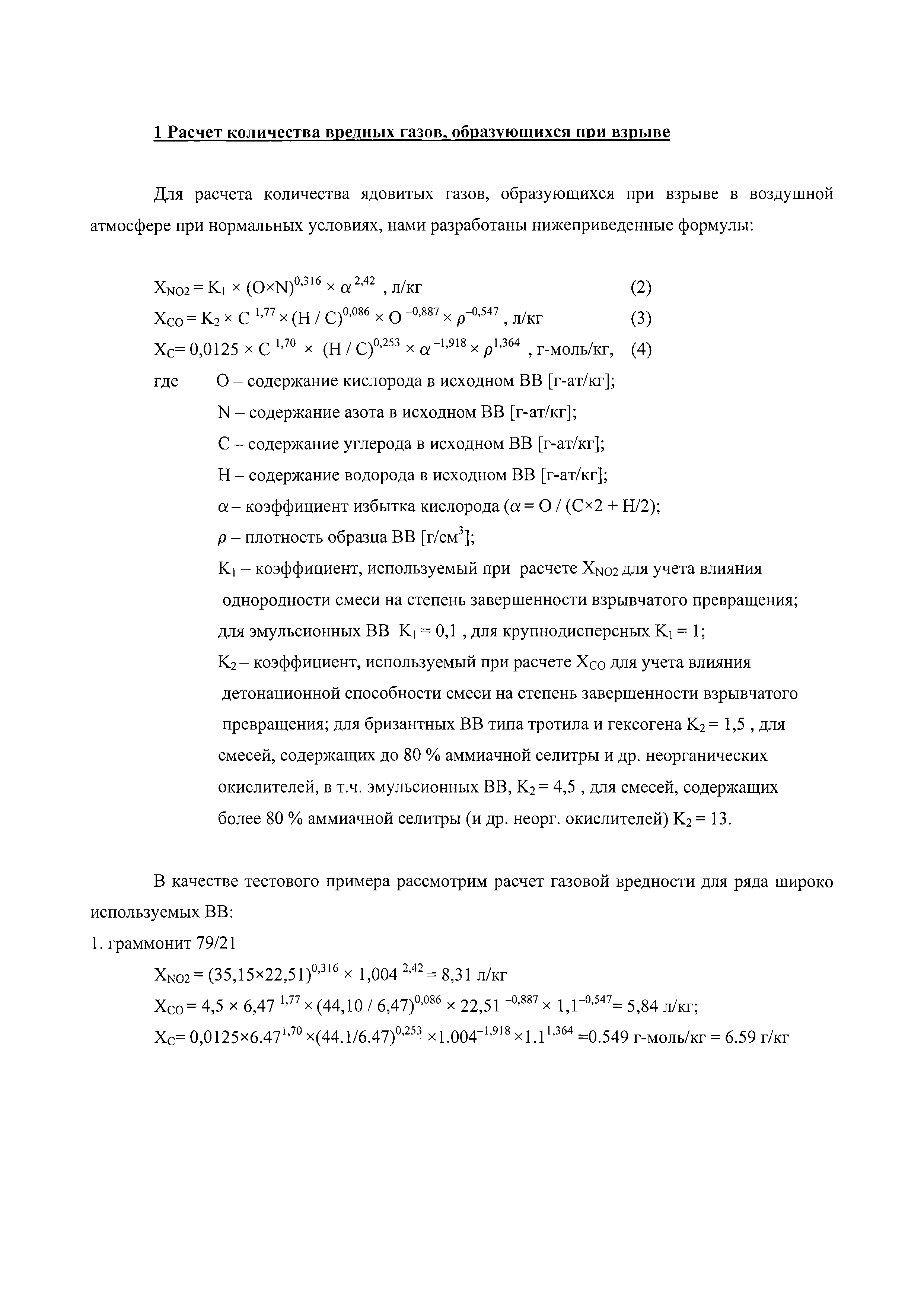
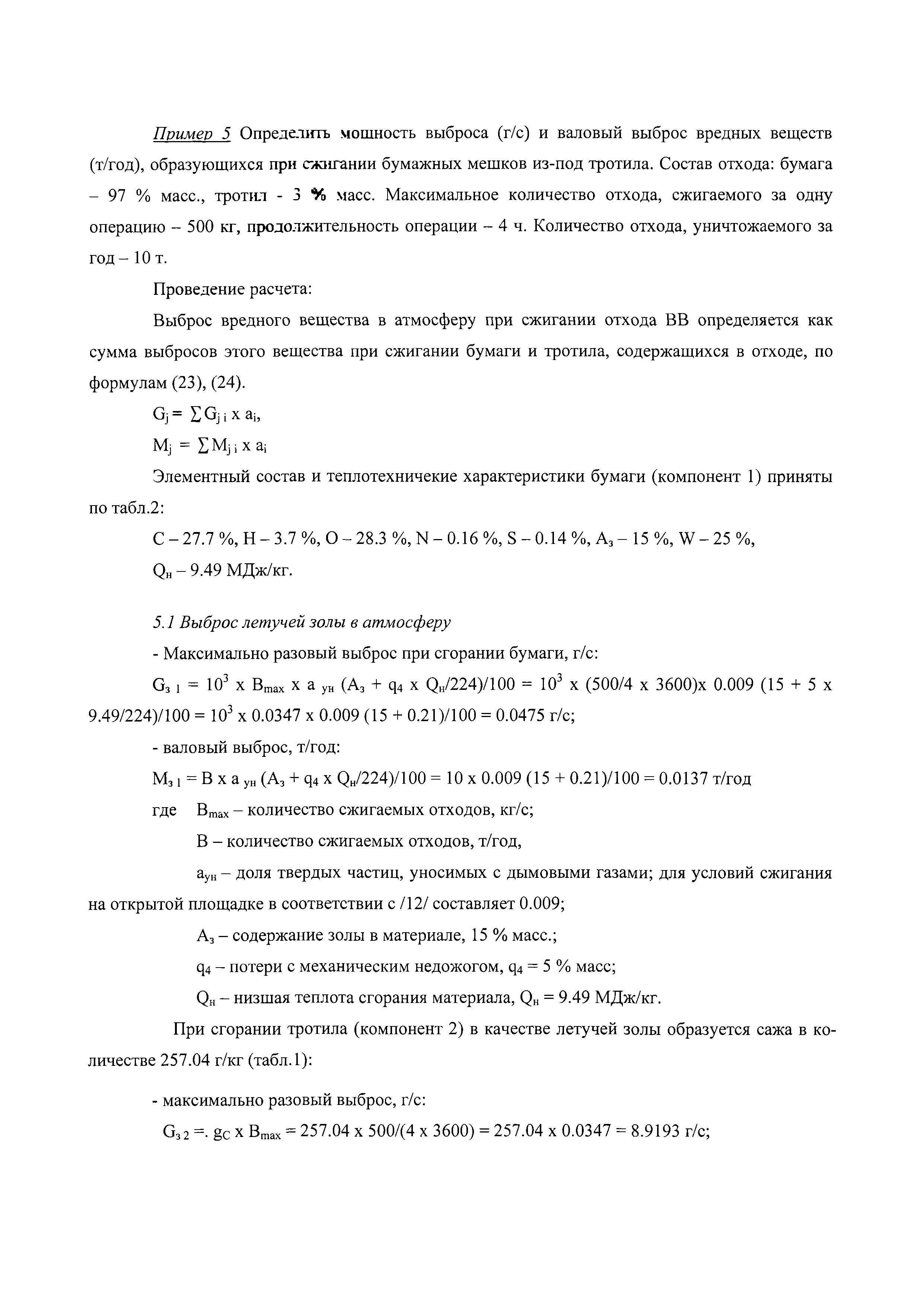
Скачать Методические указания по определению количественного состава вредных продуктов образующихся при взрыве и горенииДата актуализации: 01.01.2021
Методические указания по определению количественного состава вредных продуктов образующихся при взрыве и горении| Статус: | справочные материалы, мп, тпр | | Название рус.: | Методические указания по определению количественного состава вредных продуктов образующихся при взрыве и горении | | Дата добавления в базу: | 01.02.2020 | | Дата актуализации: | 01.01.2021 | | Оглавление: | 1 Расчет количества вредных газов, образующихся при взрыве 2 Расчет количества вредных газов, образующихся при горении ВВ 3 Удельные показатели выбросов загрязняюших веществ, образуюшихся при взрыве и горении ВВ 4 Расчет количества вредных веществ, образующихся при горении вспомогательных материалов 5 Примеры расчета выбросов вредных веществ, образующихся при подрыве ВВ и сжигании отходов ВВ | | Разработан: | ФГУП Государственный научно-исследовательский институт Кристалл
| | Утверждён: | 20.04.2005 РА РАН
|
                    
|