Скачать РД 95 10528-96 Руководство по определению параметров ударных волн при внешних взрывах и нагрузок на строительные конструкции АСДата актуализации: 01.01.2021
|
| Обозначение: | РД 95 10528-96 |
| Обозначение англ: | RD 95 10528-96 |
| Статус: | действует |
| Название рус.: | Руководство по определению параметров ударных волн при внешних взрывах и нагрузок на строительные конструкции АС |
| Дата добавления в базу: | 01.02.2020 |
| Дата актуализации: | 01.01.2021 |
| Дата введения: | 01.09.1996 |
| Область применения: | В Руководстве разработаны методики расчета параметров воздействия и нагрузок на строительные конструкции АС при возможных четырех типах аварийных взрывов: конденсированных ВВ, детонационных и дефлаграционных взрывов газо- и паровоздушных смесей и сосудов, работающих под давлением |
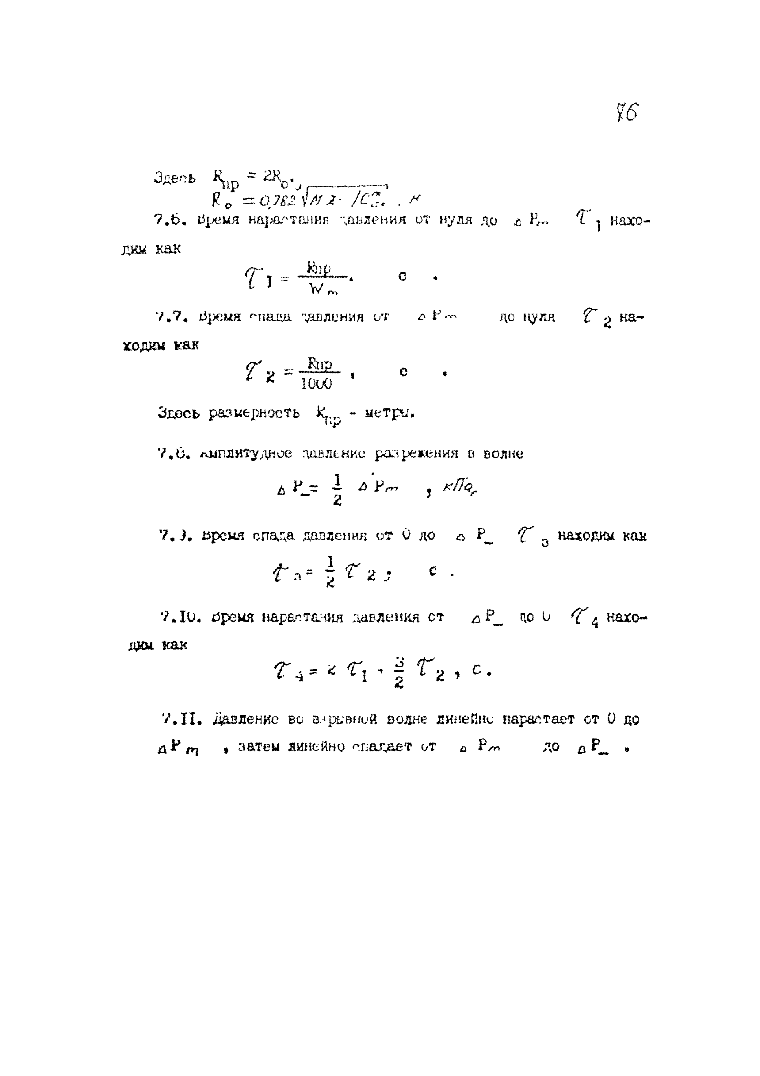
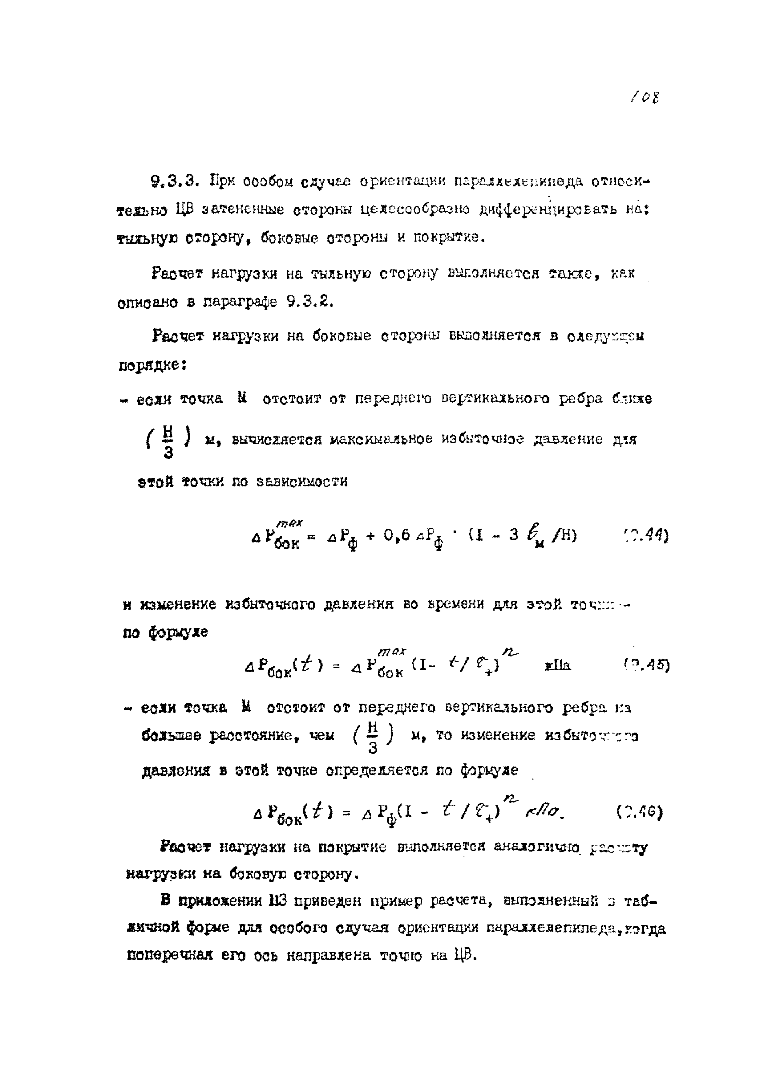
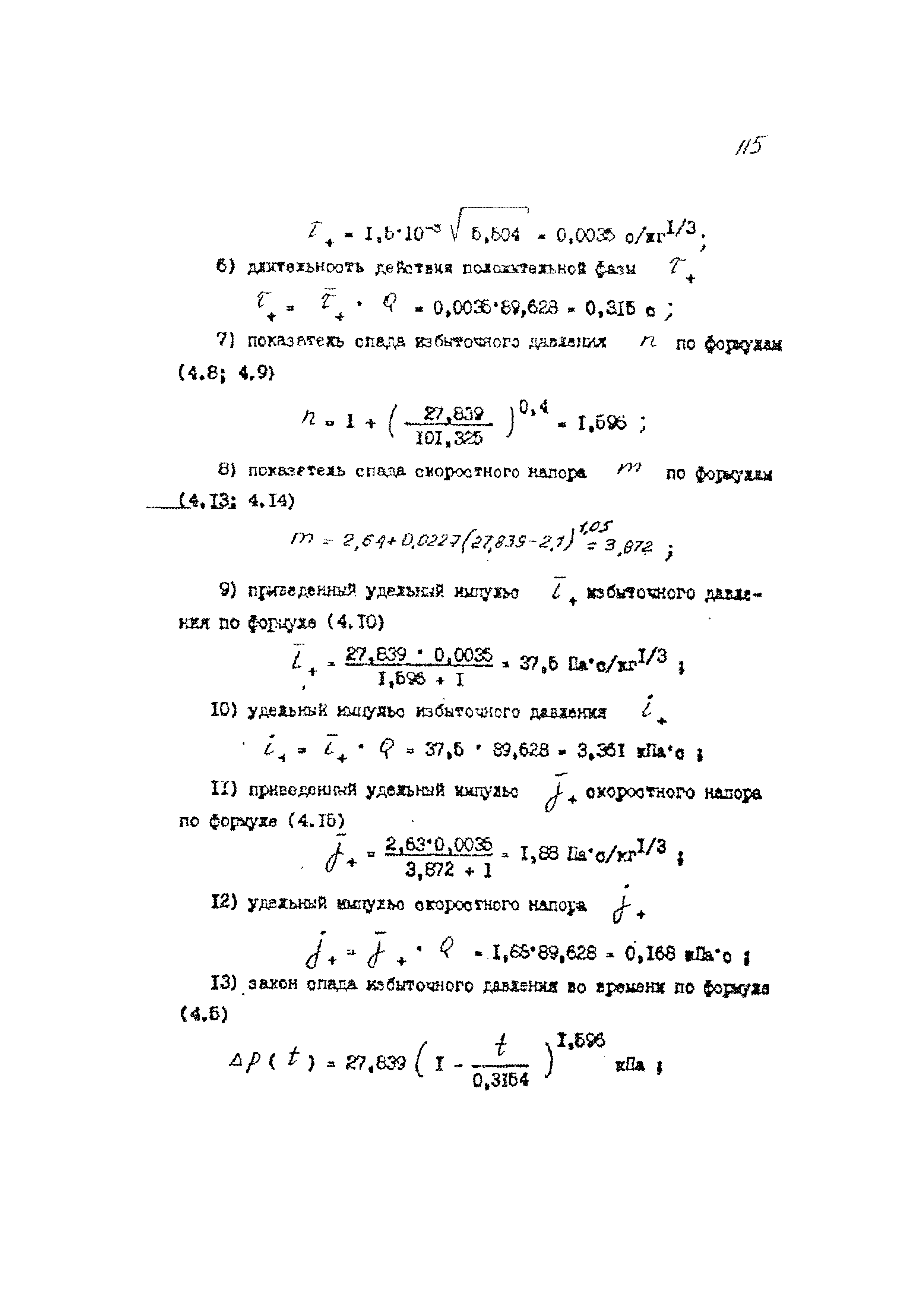
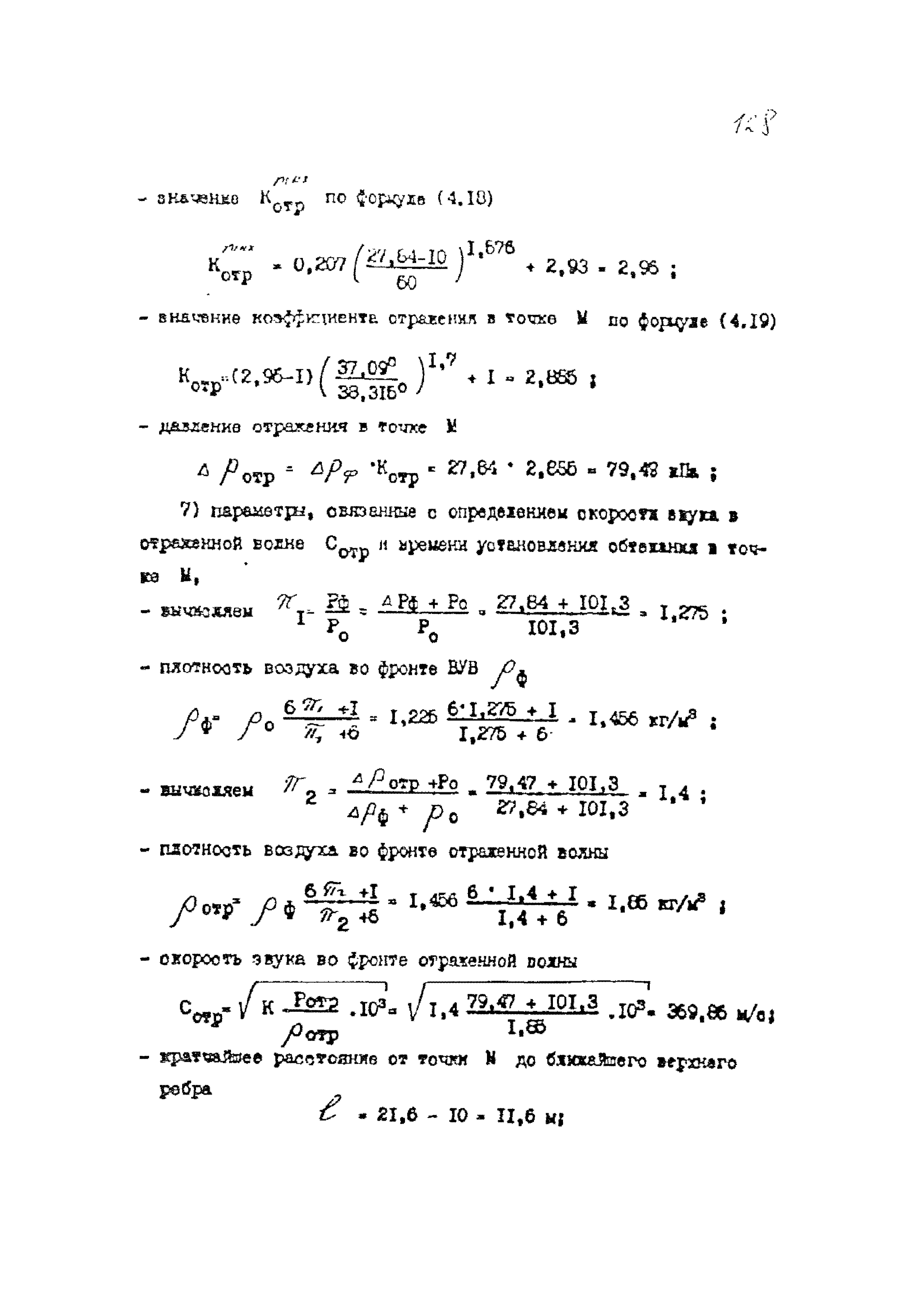
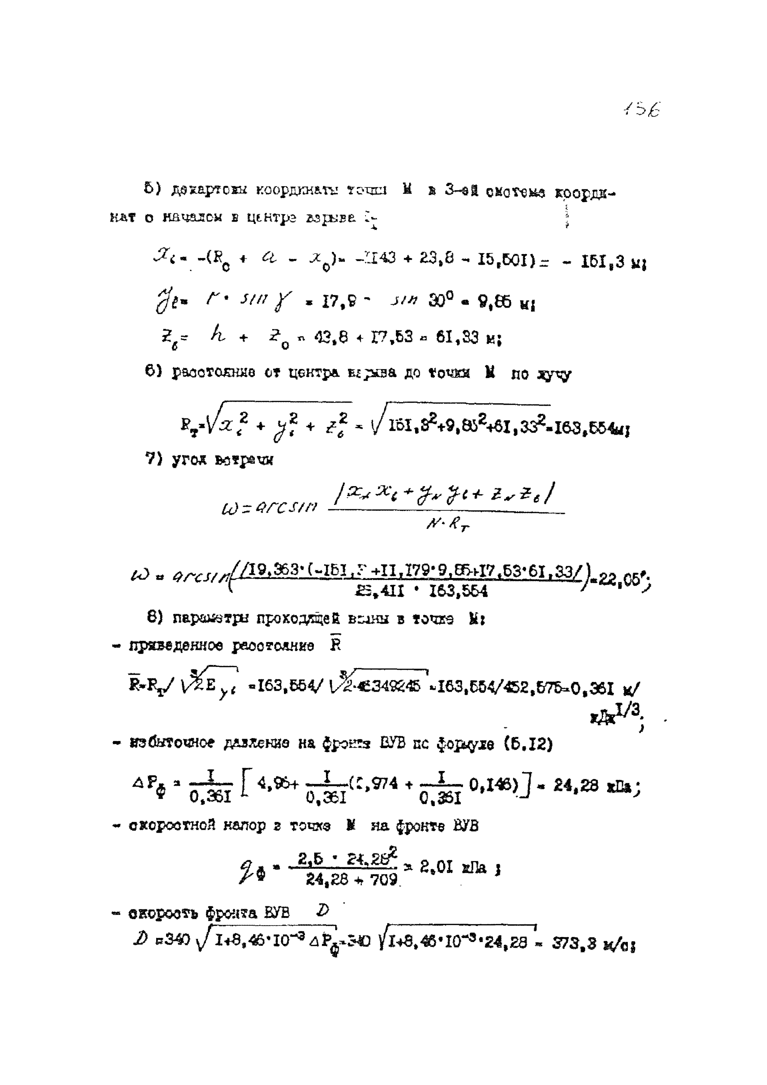
| Оглавление: | Список сокращений Термины и определения Основные условные обозначения Часть 1 1. Общие положения 1.1. Назначение документа 1.2. Задачи, решаемые с помощью Руководства 1.3. Область применения Руководства 2. Методика разработки возможного сценария взрывной опасности для АС 2.1. Определение типа, места расположения потенциальных источников взрывной опасности 2.2. Оценка количества потенциально опасных горючих веществ и ВВ 2.3. Возможности образования огневых и огненных шаров 2.4. Оценка доли вещества, участвующего во взрыве 3. Методика оценки дальности дрейфа облаков горючей смеси и переносимых ими массы горючих веществ 3.1. Оценка дальности распространения горючей смеси 3.2. Определение массы вещества, способного участвовать во взрыве 3.3. Определение первоначального размера взрывоопасного облака 4. Методика определения параметров ударных волн при взрывах конденсированных ВВ на различных расстояниях от центра взрыва 4.1. Исходные данные для выполнения расчетов 4.2. Соотношения между параметрами на фронте ВУВ и за ее фронтом 5. Методика определения параметров детонационной волны и воздушной ударной волны детонационных взрывов газо- и паровоздушных смесей (ГПВС) 5.1. Условия возникновения детонационных взрывов ГПВС. Исходные данные для выполнения расчетов 5.2. Определение параметров детонационной волны 5.3. Параметры воздушной ударной волны, генерированной детонационным взрывом, на различных расстояниях от центра взрыва 6. Методика определения параметров ударных волн при взрывах загазованных емкостей и сосудов, работающих под давлением 6.1. Исходные данные для выполнения расчетов 6.2. Определение начальных параметров ВУВ на границе с взорвавшейся емкостью 6.3. Параметры ВУВ на различных расстояниях при взрыве герметичных сосудов, работающих под давлением 7. Методика определения параметров взрывной волны при дефлаграционных взрывах ГПВС Часть II 8. Общие закономерности образования нагрузок при взрывных воздействиях 8.1. Основные положения 8.2. Схематизация нагрузок 8.3. Совмещение нагрузок во времени. Определение интегральных равнодействующих сил и моментов 9. Методики определения нагрузок, возникающих при взаимодействии ВУВ с сооружениями АС различной формы 9.1. Методика определения нагрузок на сооружения, имеющие форму вертикального кругового цилиндра 9.2. Определение нагрузок на сооружения, имеющие форму эллипсоида вращения 9.3. Определение нагрузок на сооружения, имеющие форму параллелепипеда 9.4. Определение нагрузок на легкообтекаемые и легкопроницаемые сооружения 10. Методики определения нагрузок, возникающих при взаимодействии взрывной волны дефлаграционного взрыва с сооружениями АС различной формы 10.1. Нагрузки на сооружения в виде параллелепипеда 10.2. Сооружения полусферической формы 10.3. Сооружения в виде вертикального цилиндра 10.4. Проходы между зданиями равной высоты Часть III 11. Примеры расчета параметров ВУВ и взрывной волны от различных источников взрывной опасности 11.1. Пример расчета параметров ВУВ при взрыве ВВ 11.2. Пример расчета параметров ВУВ при детонационном взрыве ГПВС 11.3. Пример определения параметров ВУВ при взрыве загазованной емкости 11.4. Пример определения параметров взрывной волны при дефлаграционном взрыве ГПВС 12. Примеры расчета нагрузок на сооружения АС различной формы при воздействии ВУВ от различных типов взрывов 12.1. Пример определения нагрузки на поверхности параллелепипеда при воздействии ВУВ взрыва ВВ 12.2. Пример определения нагрузки на поверхности купола РО в виде эллипсоида вращения при воздействии ВУВ детонационного взрыва ГПВС 12.3. Пример расчета нагрузки на поверхности сооружения цилиндрической формы при воздействии взрывной волны дефлаграционного взрыва ГПВС Приложение 111. Безопасные расстояния в м при имевших место максимальных авариях без учета дрейфа облаков ГПВС Приложение 112. Безопасные расстояния в м при возможных взрывах на промплощадке АЭС Приложение 113. Пример табличного расчета нагрузок на параллелепипед, ориентированный длинной стороной перпендикулярно к направлению распространения ВУВ Приложение 114. Пример определения нагрузки на фронтальную стену параллелепипеда в зоне воздействия огненного шара дефлаграционного взрыва |
| Утверждён: | 20.02.1996 Министерство РФ по атомной энергии (Russian Federation Ministry of Atomic Energy ) |
| Принят: | 06.07.1995 Госатомнадзор России (USSR Gosatomnadzor 14-05/253) 02.02.1996 ГУ развития атомной энергетики |
| Нормативные ссылки: |
|
























































































































































