Скачать Методика оценки социально-экономических эффектов от проектов строительства (реконструкции) и эксплуатации объектов транспортной инфраструктуры, планируемых к реализации с привлечением средств федерального бюджета, а также с предоставлением государственных гарантий Российской Федерации и налоговых льготДата актуализации: 01.01.2021 |
| Статус: | действует |
| Название рус.: | Методика оценки социально-экономических эффектов от проектов строительства (реконструкции) и эксплуатации объектов транспортной инфраструктуры, планируемых к реализации с привлечением средств федерального бюджета, а также с предоставлением государственных гарантий Российской Федерации и налоговых льгот |
| Дата добавления в базу: | 01.01.2021 |
| Дата актуализации: | 01.01.2021 |
| Дата введения: | 11.12.2019 |
| Область применения: | Методика устанавливает порядок оценки социально-экономических эффектов от проектов строительства (реконструкции) и эксплуатации объектов транспортной инфраструктуры, планируемых к реализации с привлечением средств федерального бюджета, а также с предоставлением государственных гарантий Российской Федерации и налоговых льгот |
| Оглавление: | I Общие положения II Расчет прироста валовой добавленной стоимости в результате реализации инфраструктурного проекта III Расчет налоговых и иных обязательных платежей в бюджеты бюджетной системы Российской Федерации при реализации инфраструктурного проекта IV Расчет монетизированного эффекта экономии времени в пути пассажиров и грузов при реализации инфраструктурного проекта V Расчет монетизированного эффекта повышения безопасности перевозок пассажиров и грузов VI Расчет монетизированного агломерационного эффекта реализации инфраструктурного проекта VII Расчет монетизированного эффекта прироста выпуска товаров (работ, услуг) в результате ликвидации инфраструктурных ограничений VIII Расчет прироста валового внутреннего продукта Российской Федерации в связи с реализацией инфраструктурного проекта IХ Расчет бюджетных эффектов от реализации инфраструктурного проекта Приложение 1. Перечень источников информации для оценки социально-экономических эффектов от реализации инфраструктурных проектов с государственной поддержкой Приложение 2. Перечень документов, представляемых инициатором инфраструктурного проекта для целей оценки социально-экономических эффектов от проектов строительства (реконструкции) и эксплуатации объектов транспортной инфраструктуры, планируемых к реализации с привлечением средств федерального бюджета, а также с предоставлением государственных гарантий Российской Федерации и налоговых льгот Российской Федерации и налоговых льгот |
| Утверждён: | 26.11.2019 Правительство Российской Федерации (1512) |
| Издан: | Официальный интернет-портал правовой информации (www.pravo.gov.ru) (№ 0001201912030009 от 03.12.2019) |
| Нормативные ссылки: |
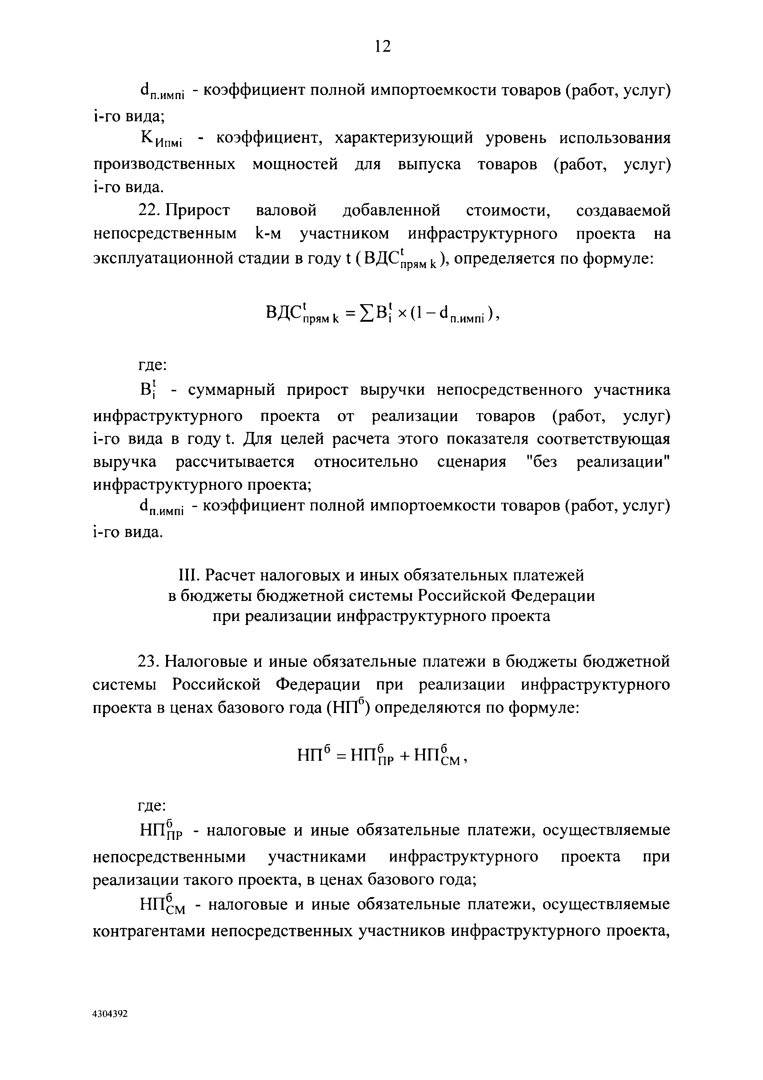
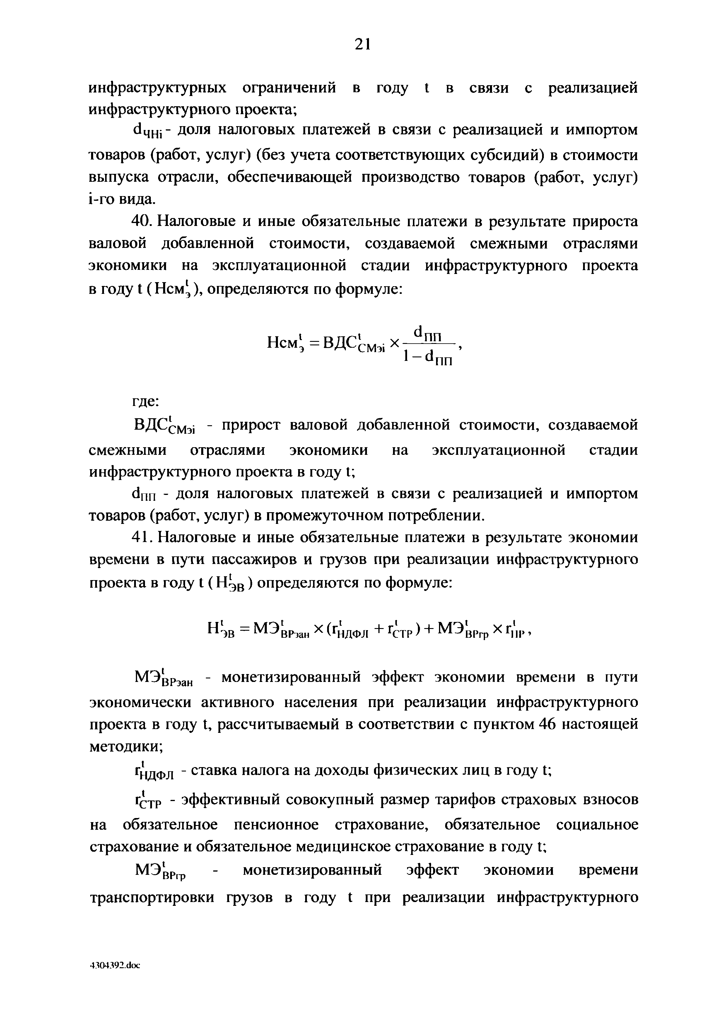
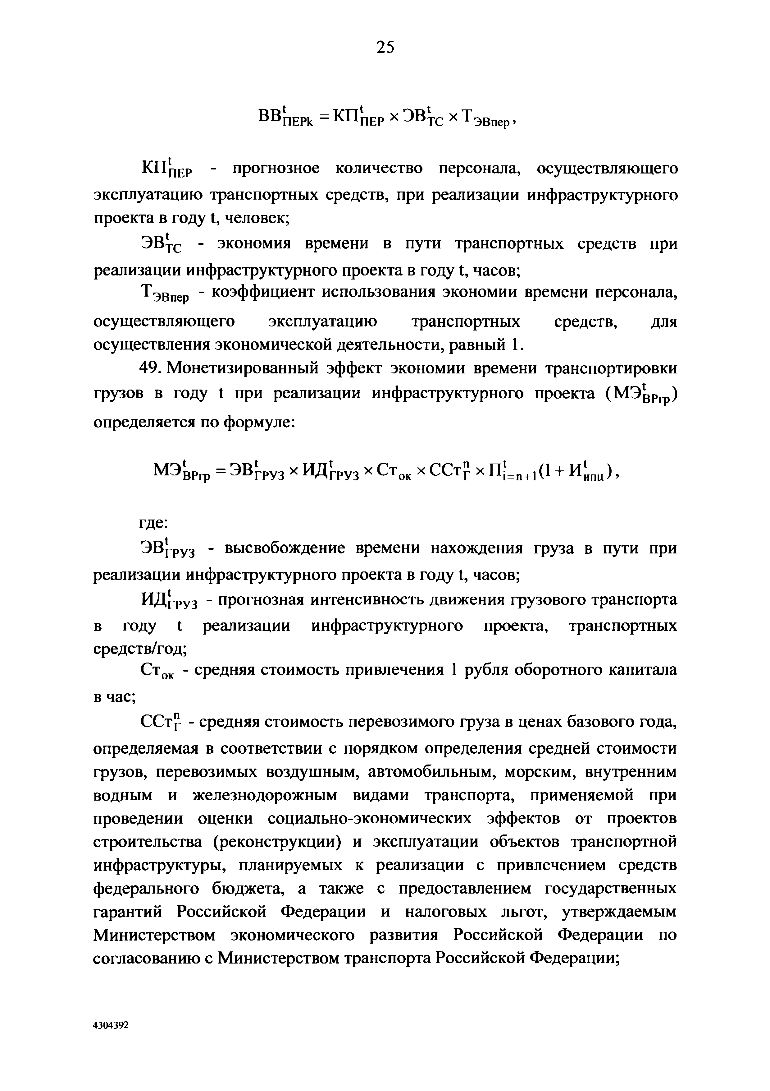
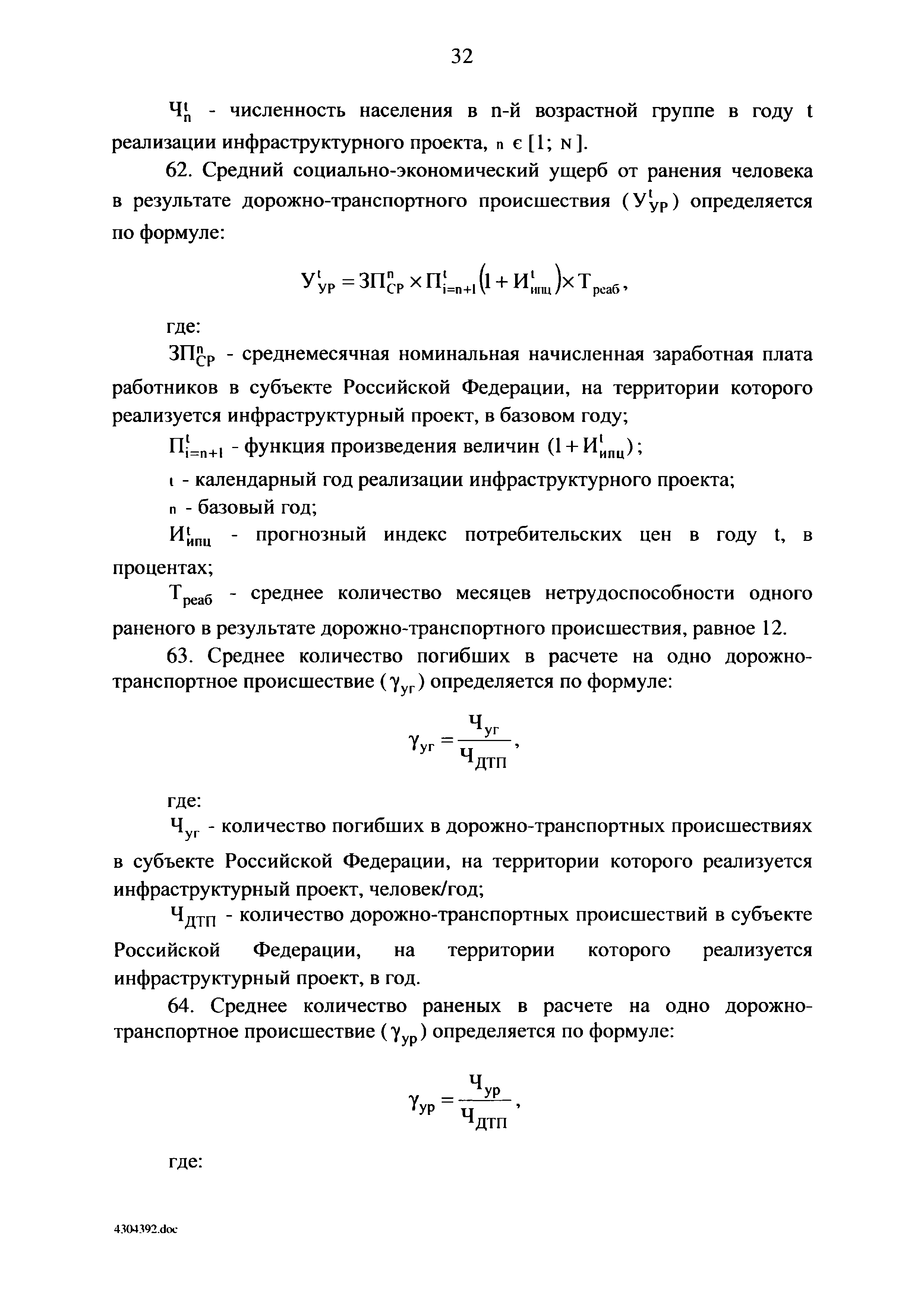
|










































































