Скачать РД 39-3-578-81 Методика анализа и выбора критериев оценки эффективности систем поддержания пластового давления на месторождениях Западной СибириДата актуализации: 01.01.2021
|
| Обозначение: | РД 39-3-578-81 |
| Обозначение англ: | RD 39-3-578-81 |
| Статус: | не действует |
| Название рус.: | Методика анализа и выбора критериев оценки эффективности систем поддержания пластового давления на месторождениях Западной Сибири |
| Дата добавления в базу: | 01.01.2021 |
| Дата актуализации: | 01.01.2021 |
| Дата введения: | 15.11.1981 |
| Дата окончания срока действия: | 15.11.1986 |
| Область применения: | Методика распространяется на водозаборные нагнетательные скважины, сборные в напорные водоводы и кустовые насосные станции (КНС) систем поддержания пластового давления (ППД) и устанавливает метод расчета критериев эффективности работ этих систем |
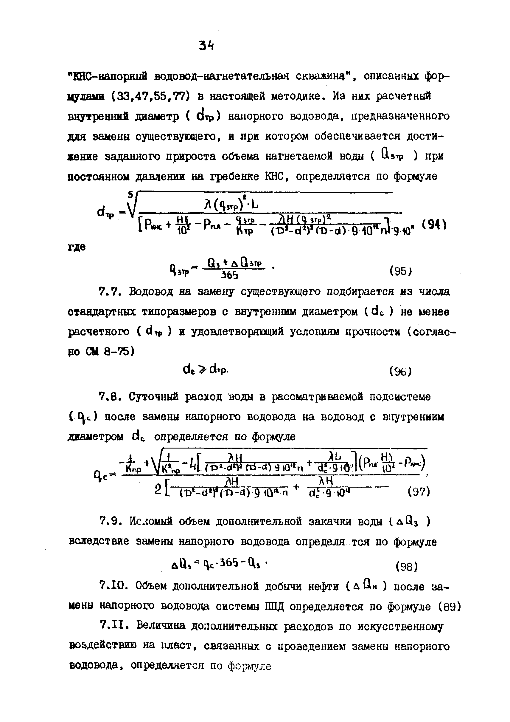
| Оглавление: | 1 Введение 2 Анализ работы систем поддержания пластового давления 3 Взаимосвязь между различными элементами системы поддержания пластового давления 4 Выбор критериев оценки эффективности систем поддержания пластового давления 5 Пример проведения анализа системы поддержания пластового давления 6 Технико—экономическое обоснование мероприятий по повышению эффективности эксплуатации систем поддержания пластового давления 7 Технико—экономическое обоснование замены напорных водоводов системы поддержания пластового давления. 8 Заключение |
| Разработан: | СибНИИ НП |
| Утверждён: | 23.07.1981 Министерство нефтяной промышленности |
| Принят: | ВНИИ Управление по добыче нефти Главтюменнефтегаза |













































