Скачать ГОСТ IEC/TR 61000-3-7-2020 Электромагнитная совместимость (ЭМС). Часть 3-7. Нормы. Оценка норм электромагнитной эмиссии для подключения установок, создающих колебания напряжения, к системам электроснабжения среднего, высокого и сверхвысокого напряженияДата актуализации: 01.01.2021
|
| Обозначение: | ГОСТ IEC/TR 61000-3-7-2020 |
| Обозначение англ: | 61000-3-7-2020 |
| Статус: | принят |
| Название рус.: | Электромагнитная совместимость (ЭМС). Часть 3-7. Нормы. Оценка норм электромагнитной эмиссии для подключения установок, создающих колебания напряжения, к системам электроснабжения среднего, высокого и сверхвысокого напряжения |
| Название англ.: | Electromagnetic compatibility (EMC). Part 3-7. Limits. Assessment of emission limits for the connection of fluctuating installations to MV, HV and EHV power systems |
| Дата добавления в базу: | 01.01.2021 |
| Дата актуализации: | 01.01.2021 |
| Дата введения: | 01.01.2021 |
| Область применения: | Настоящий стандарт представляет собой руководство в отношении принципов, которые могут быть применены в качестве основы для определения требований при подключении установок, создающих колебания напряжения, к системам электроснабжения среднего, высокого и сверхвысокого напряжения (на установки низкого напряжения распространяются другие документы IЕС). для целей настоящего стандарта установка, создающая колебания напряжения, означает установку (которая может представлять собой нагрузку или генератор), вызывающую фликер напряжения и/или быстрые изменения напряжения. Основная цель настоящего стандарта — обеспечить рекомендации сетевым организациям по инженерным применениям, которые будут способствовать надлежащему качеству обслуживания для всех подключенных пользователей. При рассмотрении установок настоящий стандарт не предназначен для замены стандартов, распространяющихся на оборудование, устанавливающих нормы эмиссии. В стандарте рассматривается распределение возможностей системы по поглощению помех. Стандарт не применяется при решении задач помехоподавления или увеличения пропускной способности системы. Поскольку руководящие принципы, изложенные в стандарте, обязательно включают некоторые упрощающие предположения, нет гарантии, что этот подход всегда обеспечит оптимальное решение для всех ситуаций, связанных с фликером. Рекомендуемый подход при применении к конкретной процедуре оценки или ее части следует применять с гибкостью и предусмотрительностью, учитывающей технические вопросы. Сетевая организация несет ответственность за уточнение требований к подключению установок, создающих колебания напряжения, к системе. Установку, создающую колебания напряжения, рассматривают как полную установку пользователя (включая элементы, создающие колебания напряжения, и те, которые не вызывают колебаний напряжения). Стандарт содержит рекомендации по координации эмиссии фликера между различными уровнями напряжения, чтобы соответствовать уровням совместимости в точке поставки. Стандарт в основном сосредоточен на контроле и ограничении фликера, но содержит раздел, относящийся к ограничению быстрых изменений напряжения. В стандарте функция системы является более важной, чем ее номинальное напряжение. Например, системе ВН, используемой для распределения электрической энергии, может быть присвоен планируемый уровень, который расположен между планируемыми уровнями систем СН и ВН. |
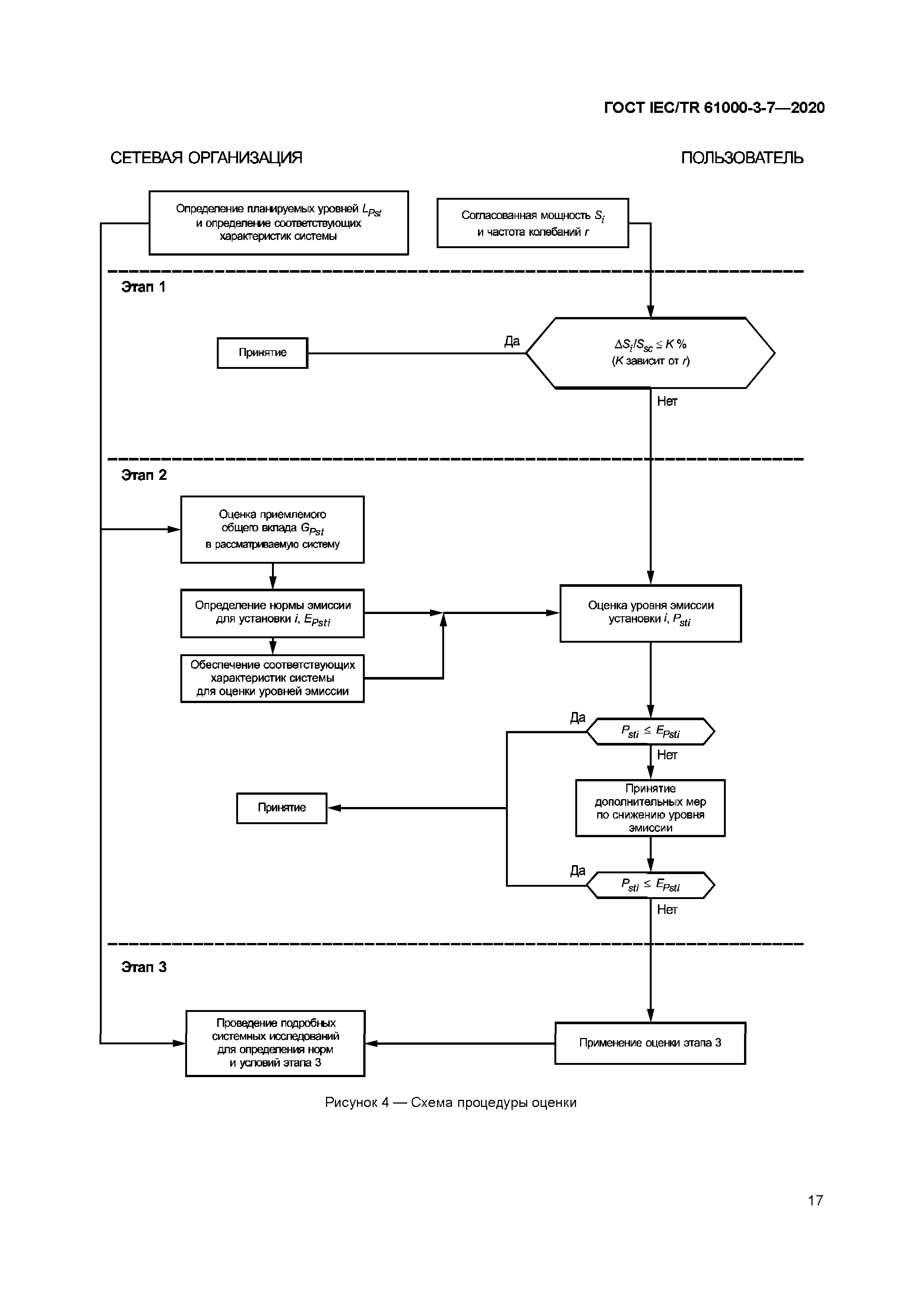
| Оглавление: | 1 Область применения 2 Нормативные ссылки 3 Термины и определения 4 Основные концепции ЭМС, относящиеся к колебаниям напряжения 4.1 Уровни совместимости 4.2 Планируемые уровни 4.3 Иллюстрация концепций ЭМС 4.4 Уровни эмиссии 5 Общие принципы 5.1 Этап 1. Упрощенная оценка эмиссии помех 5.2 Этап 2. Нормы эмиссии по отношению к фактическим характеристикам системы 5.3 Этап 3. Принятие более высоких уровней эмиссии при определенных условиях 5.4 Ответственность 6 Общие руководящие принципы для оценки уровней эмиссии 6.1 Точка оценки 6.2 Определение уровня эмиссии фликера 6.3 Оценка уровней эмиссии фликера 6.4 Заявленные мощность короткого замыкания или полное сопротивление системы 6.5 Общие рекомендации по оценке заявленного полного сопротивления системы 7 Общий закон суммирования 8 Нормы эмиссии для установок, создающих колебания напряжения, подключенных к системам СН 8.1 Этап 1. Упрощенная оценка эмиссии помех 8.2 Этап 2. Нормы эмиссии по отношению к фактическим характеристикам системы 8.3 Этап 3. Принятие более высоких уровней эмиссии при определенных условиях 8.4 Сводная схема процедуры оценки 9 Нормы эмиссии для установок, создающих колебания напряжения, подключенных к системам ВН—СВН 9.1 Этап 1. Упрощенная оценка эмиссии помех 9.2 Этап 2. Нормы эмиссии по отношению к фактическим характеристикам системы 9.3 Этап 3. Принятие более высоких уровней эмиссии при определенных условиях 10 Быстрые изменения напряжения 10.1 Общие требования 10.2 Уровни совместимости 10.3 Планируемые уровни 10.4 Нормы эмиссии 10.5 Процедура оценки соответствия планируемым уровням и нормам эмиссии Приложение A (справочное) Кривые Pst= 1 и числовые данные для напряжений 230 и 120 В Приложение B (справочное) Руководство по оценке коэффициента передачи фликера Приложение C (справочное) Пример перераспределения общих вкладов и планируемых уровней с учетом коэффициентов передачи Приложение D (справочное) Использование показателей жесткости фликера Ast и Alt для упрощения вычислений Приложение E (справочное) Оценка эмиссии для Рst до и после подключения Приложение F (справочное) Добавление Pst от различных шин Приложение G (справочное) Примеры тематических исследований Приложение H (справочное) Список условных обозначений и индексов Приложение ДА (справочное) Сведения о соответствии ссылочных международных стандартов межгосударственным стандартам Библиография |
| Разработан: | ТК 030 Электромагнитная совместимость технических средств ООО НМЦ ЭМС |
| Утверждён: | 30.04.2020 Межгосударственный Совет по стандартизации, метрологии и сертификации (Inter-Governmental Council on Standardization, Metrology, and Certification 129-П) 18.06.2020 Федеральное агентство по техническому регулированию и метрологии (276-ст) |
| Издан: | Стандартинформ (2020 г. ) |
| Нормативные ссылки: |
|

























































