Скачать ГОСТ Р ИСО/ТС 10303-1348-2025 Системы автоматизации производства и их интеграция. Представление данных об изделии и обмен этими данными. Часть 1348. Прикладной модуль. Управление требованиямиДата актуализации: 01.01.2026 ГОСТ Р ИСО/ТС 10303-1348-2025
Системы автоматизации производства и их интеграция. Представление данных об изделии и обмен этими данными. Часть 1348. Прикладной модуль. Управление требованиями
| Обозначение: |  ГОСТ Р ИСО/ТС 10303-1348-2025 |
| Статус: | принят |
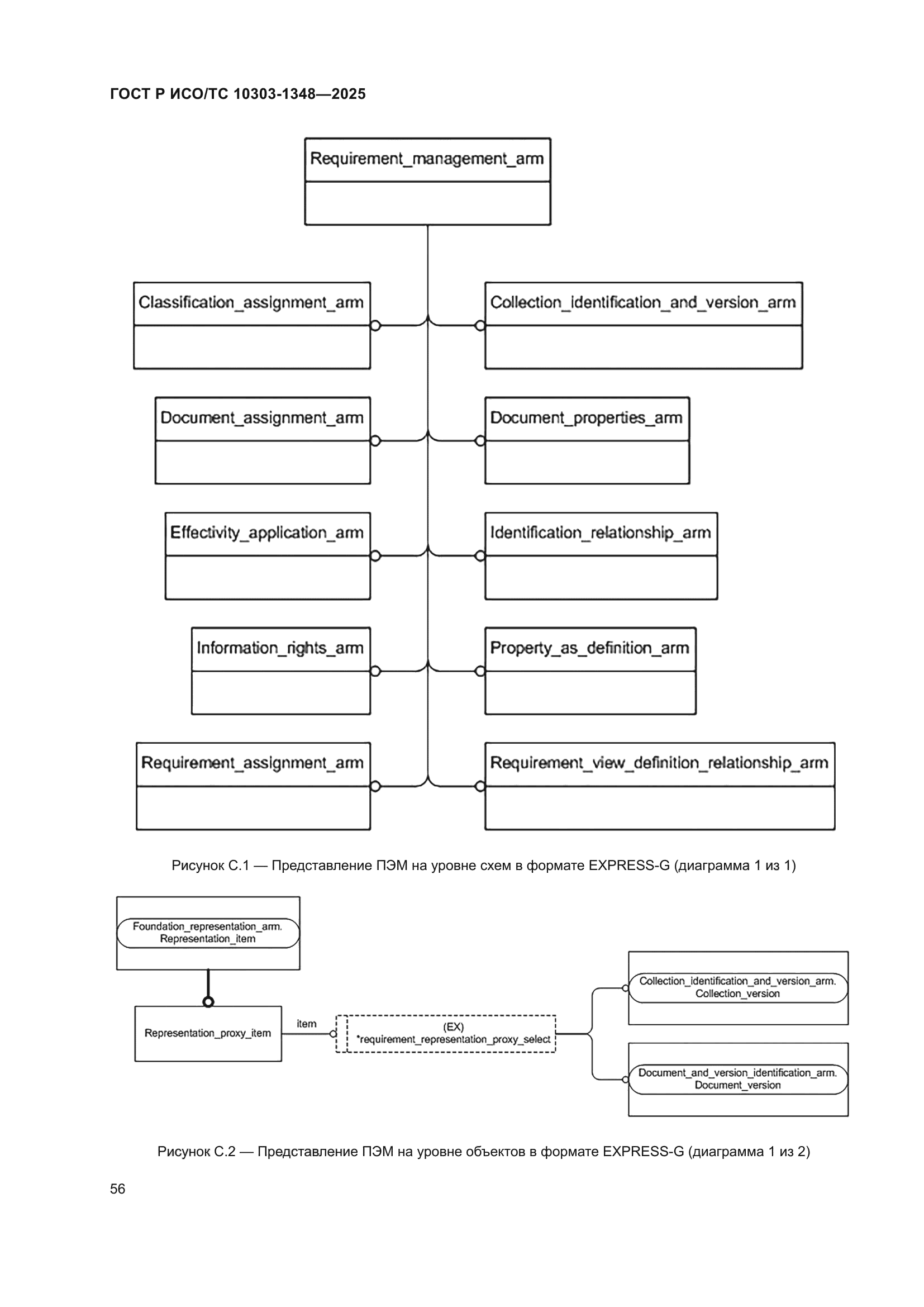
| Название рус.: | Системы автоматизации производства и их интеграция. Представление данных об изделии и обмен этими данными. Часть 1348. Прикладной модуль. Управление требованиями | | Название англ.: | Industrial automation systems and integration. Product data representation and exchange. Part 1348. Application module. Requirement management | | Дата актуализации текста: | 01.01.2026 | | Дата актуализации описания: | 01.01.2026 | | Дата издания: | 15.12.2025 | | Дата введения: | 01.07.2026 | | Взамен: | ГОСТ Р ИСО/ТС 10303-1348-2014 | | Аутентичен стандартам: | ISO/TS 10303-1348:2024 | | Нормативные ссылки: | ISO 10303-1;ISO 10303-2;ISO 10303-11;ISO 10303-41;ISO 10303-61;ISO/TS 10303-1059;ISO/TS 10303-1114;ISO/TS 10303-1122;ISO/TS 10303-1126;ISO/TS 10303-1142;ISO/TS 10303-1233;ISO/TS 10303-1241;ISO/TS 10303-1396;ISO/TS 10303-1398;ISO/TS 10303-1399 | | Область применения: | Настоящий стандарт определяет прикладной модуль «Управление требованиями». Требования настоящего стандарта распространяются: - на представление данных, идентифицирующих требование и его версии; - определение требования для изделия или другого объекта; - идентификацию источника требования; - взаимосвязи между требованиями; - определение версии требования, подходящего для одной или нескольких прикладных областей и одной или нескольких стадий жизненного цикла; - идентификацию предметной области, соответствующей описанию требований; - взаимосвязи между требованиями, выраженными на уровне определения представлений; - представление информации о дате и времени: требованиям, определениям требований, версиям требований, взаимосвязям между версиями требований, источникам требований, взаимосвязям между группами требований, взаимосвязям между отслеживаниями выполнения требований и заданиям требований; - изложение информации об утверждении: требованиям, определениям требований, версиям требований, взаимосвязям между версиями требований, источникам требований, взаимосвязям между группами требований, взаимосвязям между отслеживаниями выполнения требований и заданиям требований; - задание информации об индентификационных данных и псевдонимах: требованиям, определениям требований, версиям требований, взаимосвязям между версиями требований, источникам требований, взаимосвязям между группами требований, взаимосвязям между отслеживаниями выполнения требований и заданиям требований; - задание информации о лицах и организациях: требованиям, определениям требований, версиям требований, взаимосвязям между версиями требований, источникам требований, взаимосвязям между группами требований, взаимосвязям между отслеживаниями выполнения требований и заданиям требований; - задание информации о контракте: требованиям, определениям требований, версиям требований, взаимосвязям между версиями требований, источникам требований, взаимосвязям между группами требований, взаимосвязям между отслеживаниями выполнения требований и заданиям требований; - задание информации об уровне секретности: требованиям, определениям требований, версиям требований, взаимосвязям между версиями требований, источникам требований, взаимосвязям между группами требований, взаимосвязям между отслеживаниями выполнения требований и заданиям требований; - задание информации о языке: требованиям, определениям требований, версиям требований, взаимосвязям между версиями требований, источникам требований, взаимосвязям между группами требований, взаимосвязям между отслеживаниями выполнения требований и заданиям требований;представление доверенности | |
                                                                        
|