| Обозначение: |  ГОСТ Р 57700.22-2025 |
| Статус: | действующий |
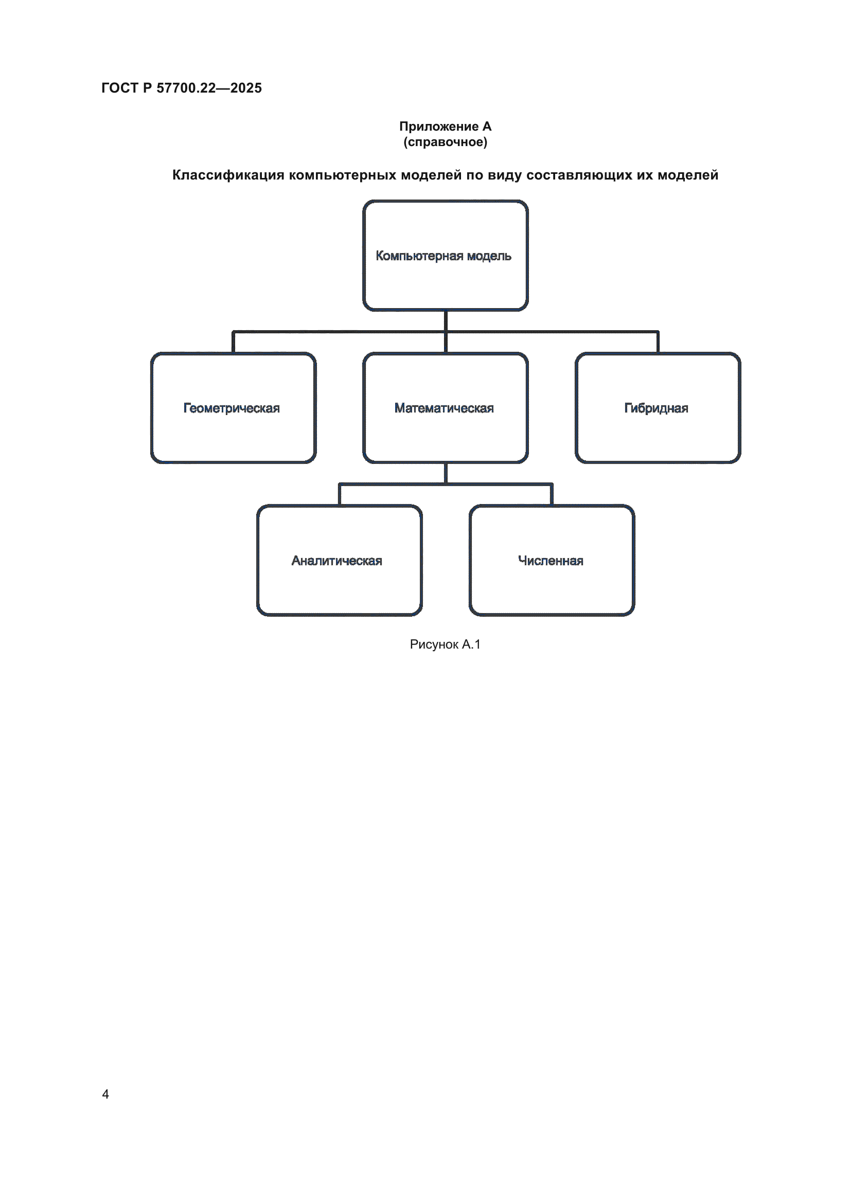
| Название рус.: | Компьютерные модели и моделирование физических процессов. Классификация |
| Название англ.: | Computer models and physical process simulation. Classification |
| Дата актуализации текста: | 01.01.2026 |
| Дата актуализации описания: | 01.01.2026 |
| Дата издания: | 08.12.2025 |
| Дата введения: | 01.01.2026 |
| Взамен: | ГОСТ Р 57700.22-2020 |
| Нормативные ссылки: | ГОСТ 2.307; ГОСТ 2.309; ГОСТ Р 2.052; ГОСТ Р 2.308; ГОСТ Р 57412; ГОСТ Р 57700.21; ГОСТ Р 57700.44 |
| Область применения: | Настоящий стандарт распространяется на компьютерные модели физических процессов для объектов моделирования, состояние и поведение которых исследуются с помощью компьютерного моделирования физических процессов, и устанавливает их классификацию |
|