| Обозначение: |  ГОСТ Р ИСО 10303-43-2025 |
| Статус: | действующий |
| Название рус.: | Системы автоматизации производства и их интеграция. Представление данных об изделии и обмен этими данными. Часть 43. Интегрированный обобщенный ресурс. Структуры представления |
| Название англ.: | Industrial automation systems and integration. Product data representation and exchange. Part 43. Integrated generic resource. Representation structures |
| Дата актуализации текста: | 01.01.2026 |
| Дата актуализации описания: | 01.01.2026 |
| Дата издания: | 30.10.2025 |
| Дата введения: | 01.01.2026 |
| Взамен: | ГОСТ Р ИСО 10303-43-2022 |
| Аутентичен стандартам: | ISO 10303-43:2022 |
| Нормативные ссылки: | ISO 10303-1;ISO 10303-11;ISO 10303-41;ISO 10303-42 |
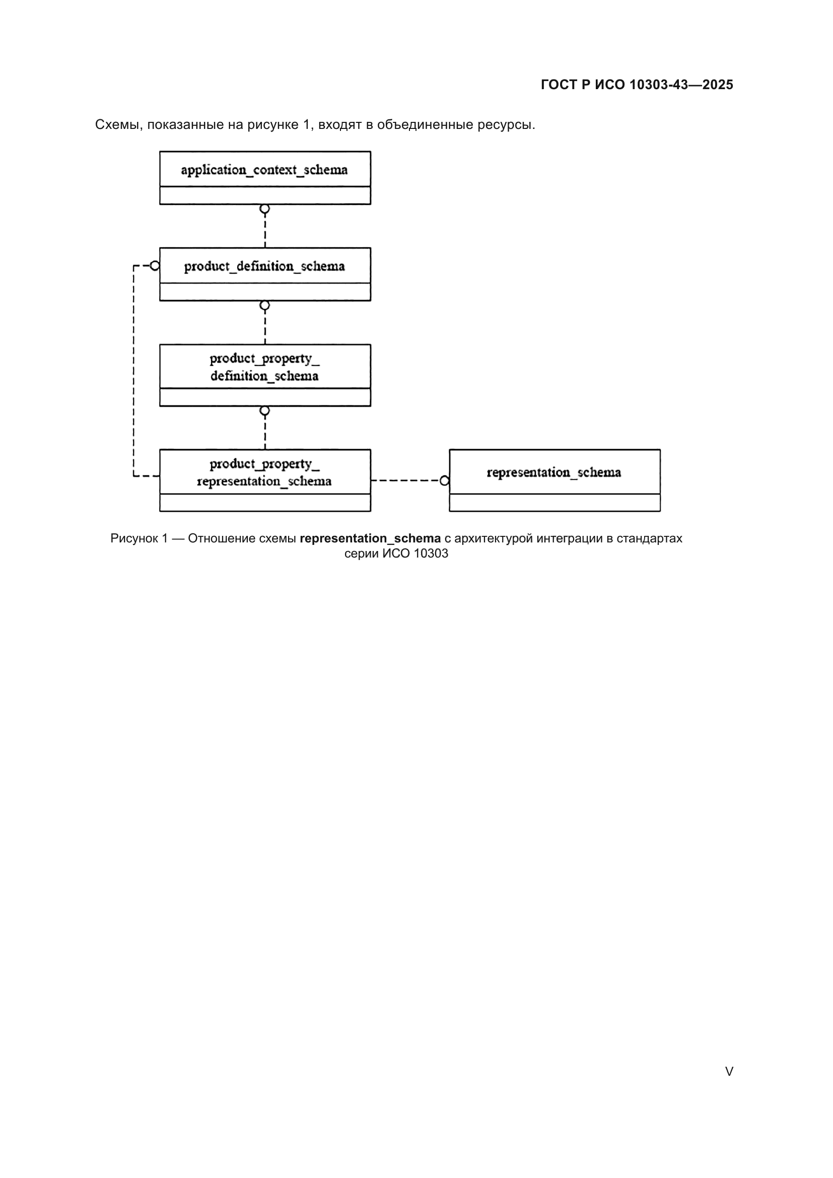
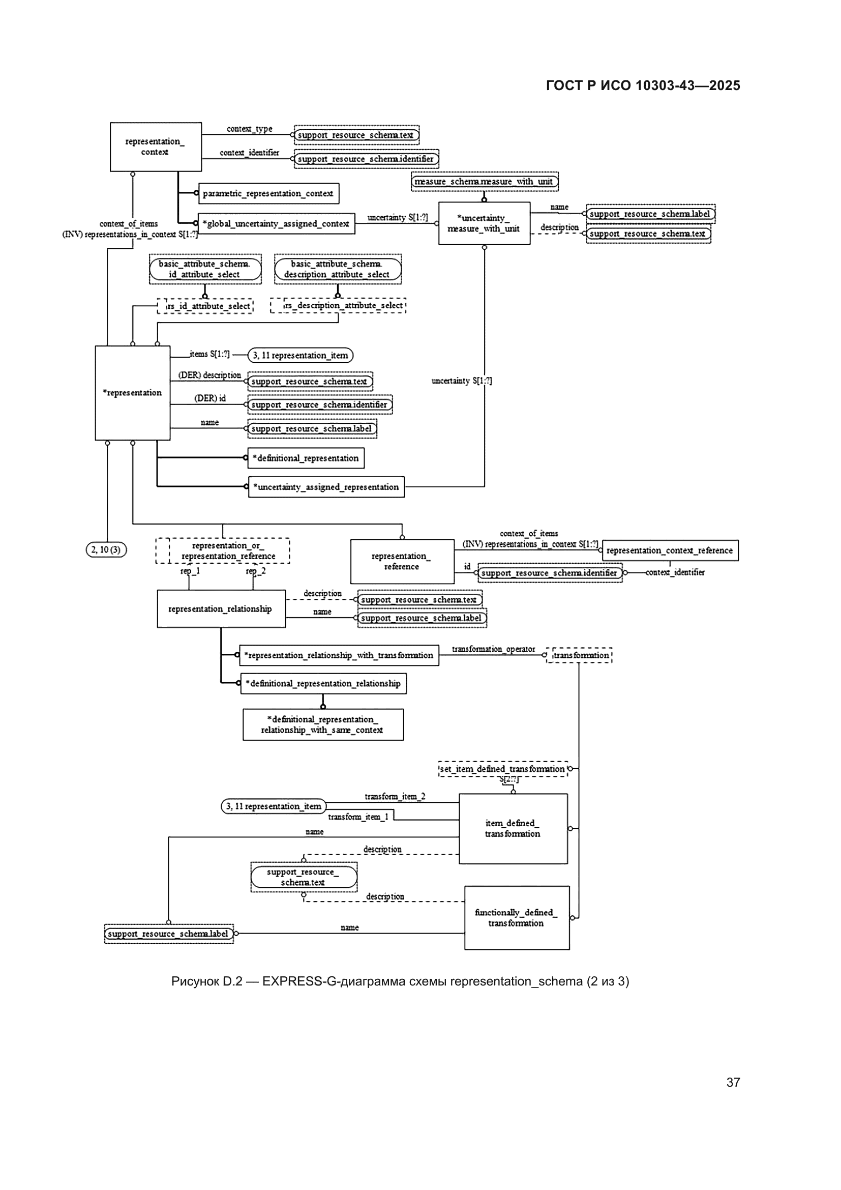
| Область применения: | В настоящем стандарте специфицированы конструкции объединенных обобщенных ресурсов для структур представления. Это – собрания элементов данных об изделии, которые группируются для описания свойств и аспектов изделий. В область применения настоящего стандарта входят: - спецификация контекстов для представления; - спецификация элементов представления; - взаимосвязь элементов представления с одним или более контекстами, в которых они объединяются для представления концепции; - взаимосвязь элементов представления, при которой один элемент используется для определения другого; - структура, обеспечивающая взаимосвязь двух представлений, когда одно представление участвует в определении другого; - структура, обеспечивающая взаимосвязь двух представлений, в которой одно представление не участвует в определении другого; - ограничения, позволяющие избегать рекурсивного определения экземпляров элементов представления; - спецификация преобразования одного элемента представления в другой посредством задания исходного и результирующего состояний преобразования; - спецификация преобразования одного элемента представления в другой посредством задания функции преобразования |
|